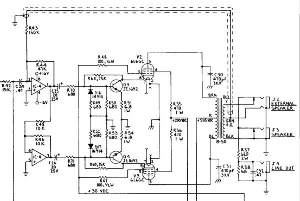
Что ещё вот озадачивает - я нашёл уже три производителя трансов, которые делают выходники для такого усилителя, как мой. Но что странно, в даташитах у них упорно фигурирует Raa=4500 ом. Когда делал копию с оригинала (оригинал был у меня на руках), я скрупулёзно его обмерил - всё там совпадает с напряжениями, приведёнными и на схеме : анодное питание 585 вольт без сигнала, вторые сетки запитаны от полпитания 290 вольт через 470 Ом. Постоянное напряжение на коллекторах транзисторов около +80 вольт.
Прикинул выходник на железе, примерно того-же габарита, что и оригинал, намотал и потом в уже готовом усилителе меняя сопротивление нагрузки реостатом добился макс. вых. мощности для данного питания, откорректировал число витков вторички соответственно на 4 и 8 ом. Жаль, что я тогда не померял коэффициент трансформации на оригинале, но аппарат был чужой и что-то отпаивать было нереально. Сравнение работы аппаратов показало их весьма точную идентичность по выходной мощности - 50 ватт. Когда-же обмЕрял свой выходник, то оказалось, что Raa=5300 ом - совсем не 4500, как у продаваемых. Разница что-то слишком большая. Схему выходной ступени я уже приводил, приведу ещё раз :

Если просто заменить транс на ихний с Raa=4500, то по идее вых. мощность должна стать существенно выше. Они выпускают эти трансы уже не первый десяток лет и этого до сих пор никто не заметил ? Что-то слабо верится. Какие будут мысли ?