Автор Тема: Хочу сделать Wah Wah. Посоветуйте схему  (Прочитано 19851 раз)

0 Пользователей и 1 Гость просматривают эту тему.

Bananas

  • Сообщений: 479
  • Lord, I'd have to play the blues.
    • Просмотр профиля
    • E-mail
Re: Хочу сделать Wah Wah. Посоветуйте схему
« Ответ #380 : Января 01, 2017, 10:11:32 pm »
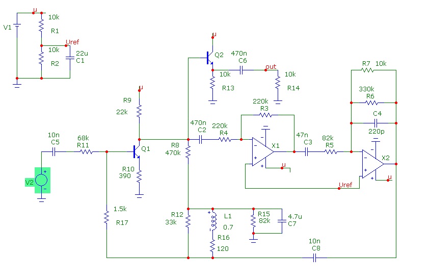
А подскажите пожалуйста как из схемы из Ответ #365 сделать Джимми-Хендрикс мод?

Ну т.е. вот есть схема:


и вот две схемы:
без мода
http://fuzzcentral.ssguitar.com/schematics/crybaby.gif

и с модом
http://fuzzcentral.ssguitar.com/schematics/jh1.gif

отличаются они наличием двух конеденсаторов в схеме JH1, а именно 0,01 и 0, 022 мкФ. Ну и какбэ ясно, применительно к схеме с ОУ, что 0,01 мкФ нужно ставить так же, параллельно индуктору. А вот что делать со вторым конденсатором, который на одно плечо вайпота садится? Как сотворить его аналог в схеме с ОУ, где не потенциометр, а реостат?

Насколько я понял, один из конденсаторов отвечал за то, чтобы увести частоту резонанса подальше от гитарных частот, а второй вроде как ограничивал "движение" частоты резонанса. Если несложно, просветите с этим тоже, пожалуйста.
ЗЫ GTLab 4ever!