Автор Тема: Компрессор без диодов! (для бас-гитары)  (Прочитано 5984 раз)

0 Пользователей и 1 Гость просматривают эту тему.

Mizzzer Schpion

  • Сообщений: 117
  • Всё не так, как на самом деле
    • Просмотр профиля
    • E-mail
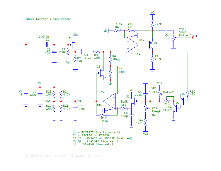
Хочу выразить огромную благодарность Виктору Кемпфу (xbananov) и Сергею Лузану (lart) за схему компрессора на полевиках C100XL, который радовал меня на протяжении долгого времени. Полевики рулят! :D

Однако требования басиста к собственному звучанию постепенно меняются, что заставляет вновь искать "тот самый" звук :)

Чтобы найти "тот самый" звук, нужно сперва понять причины недовольства имеющимся. И они были найдены.
В первую очередь, это нелинейные искажения, возникающие в элементах регулировки усиления. Однако, не все искажения одинаково вредны :)

По моему мнению, наиболее неприятные на слух, а значит наиболее вредные искажения возникают в фазе атаки компрессора.
Конкретно - в первые миллисекунды с момента звукоизвлечения на инструменте. Именно момент звукоизвлечения несёт основную информацию о насыщенности звучания инструмента, исказить его - значит испортить звук целиком.

Самые заметные искажения в фазе атаки - это перерегулирование:

Такой щелчок распространяет свой спектр широко в зону ВЧ и создаёт ощущение "замыленного" звука.

Чтобы избежать подобного эффекта, компрессор должен реагировать на нарастание входного сигнала мгновенно - минимум задержки в цепи регулирования.
Для меня это означало ликвидацию разделительных конденсаторов, диодов и ОУ с их ограниченной скоростью нарастания выходного сигнала, а также, по возможности, устранение любых элементов, имеющих порог срабатывания.

Итак, за пару месяцев сидения в симуляторе было испытано множество вариантов схем...

И самой простой и эффективной (и прекрасно звучащей!) из них получилась эта:



В качестве основы, из упомянутого компрессора C100XL был взят блок, формирующий смещение управляющего сигнала для полевого транзистора (за что огромнейшее спасибо его авторам!).
Блок был немного переработан под N-канальные полевики (J2, J3).

Для полноценной работы схема требует только подбора двух полевиков (J2, J3) по равенству напряжения отсечки.
Подбор можно выполнить прямо на включённом устройстве, если установить разъёмы под эти два полевика. Поочерёдно вставляя полевики на место J3, измерять напряжение на их истоке. В работу идут два полевика с наиболее близкими напряжениями, из них в качестве J2 идёт тот, чьё напряжение выше.

Как это работает?

В состоянии покоя напряжение на затворе J3 равно половине напряжения питания. За счёт высокого сопротивления в истоке, J3 смещает свой исток относительно затвора на величину, близкую к напряжению отсечки. Это напряжение инвертируется сумматором U1b (к.у. по инверсному входу равен -1) и подаётся на затвор J2, в результате чего J2 оказывается в той же рабочей точке, что и J3 - близкой к отсечке.

При понижении напряжения на затворе J3, затвор J2 смещается на ту же величину в противоположном направлении, уменьшая сопротивление канала.

Всё это работает при условии одинаковости полевиков J2 и J3 (напряжения отсечки должны отличаться не более чем на 0,1В).

Для улучшения стабильности данного блока к истоку J3 подключена ёмкость (C6).

Управляющее напряжение цепи регулирования формируется на конденсаторе (C5), для этой цели требуется двухполупериодный выпрямитель.

Ради ачивки "без диодов!" в качестве выпрямителя сигнала использован каскад с ОЭ (Q1) с его эффектом инверсии фазы.
С эмиттера Q1 снимается выходной сигнал компрессора, а с коллектора Q1 - равный по амплитуде выпрямленный сигнал.

Выпрямление является неидеальным - одна из полуволн сигнала оказывается смещённой на величину напряжения насыщения транзистора Q1. Однако нас это вполне устраивает, т.к. компрессор не претендует на прецизионность. Для минимизации этого смещения применён транзистор с низким напряжением насыщения, и слегка увеличен ток покоя данного каскада.

Детектирование огибающей выполнено с помощью каскада (Q2, Q3), работающего в режиме отсечки. В данной схеме это единственный неустранимый элемент с пороговым эффектом :)

Этот же каскад определяет порог срабатывания компрессора, который равен разности напряжений:
Ube(Q2) - Usat(Q1) ≈ 0,4...0,5В.

При превышении выходным сигналом порога, транзисторы Q2 и Q3 открываются, разряжая конденсатор C5.
Атака и восстановление компрессора здесь реализованы традиционно, как и в любом другом компрессоре :)
Усиление каскада (Q2, Q3) регулируется потенциометром VR1, позволяя изменять степень компрессии от 2:1 и почти до бесконечности.

Регулятор "Release" (VR3) оказывает первостепенное влияние на пульсации управляющего напряжения, и в крайнем его положении (быстрый release) эти пульсации могут быть слышны в форме потрескиваний.
В большинстве случаев можно смириться с этим, просто не выкручивать регулятор на минимум, настраивая его под сустейн своего инструмента.

Но будем ли мириться с этим мы?
Конечно нет!

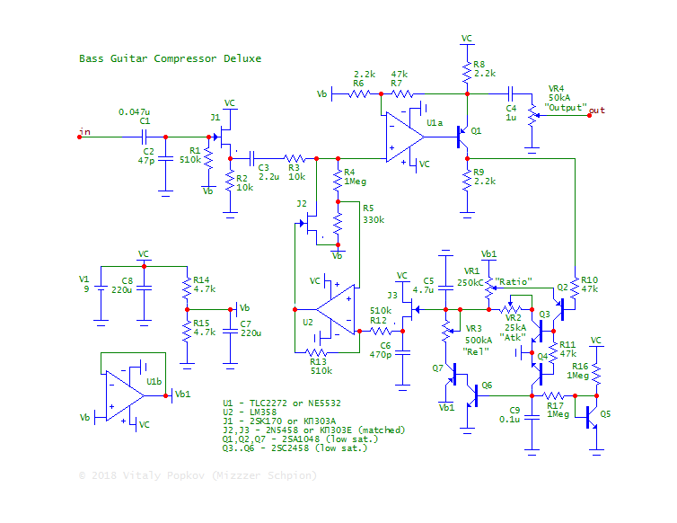
Мы сделаем версию компрессора делюкс!

Подсыпем горстку транзисторов...


Отличие от предыдущей схемы - в способе заряда конденсатора C5.
Теперь он заряжается не через обычную резистивную цепь, а через транзистор Q7, управляемый цепью задержки (R17, C9).

Это меняет кривую заряда C5 с экспоненты на нечто более гладкое (подобие синусоиды):



Пульсации управляющего напряжения значительно снижаются! Теперь их не слышно вовсе! 8-)

Схема, опять же, была максимально упрощена, из-за чего транзисторы Q4-Q7 не имеют никакой температурной компенсации.

Это может повлиять на работу устройства в экстремальных, отличных от диванных, стилях игры ;)

Например, в условиях русской бани пульсации управляющего напряжения возрастут, а когда выйдешь к проруби окунуться, пульсации уменьшатся, но восстановление компрессора ощутимо замедлится.

Тем не менее, в нормальных условиях схема работает превосходно, радуя чистым звучанием и быстрым "релизом", как того хочет басист!

Печатная плата и сэмплы будут чуть позже...

Всем кристального звука!
Дай руку мне!
Здесь Лишних нет!
Вместе мы инструмент земного оркестра!
© Ария

OlegFX

  • Сообщений: 5097
    • Просмотр профиля
Re: Компрессор без диодов! (для бас-гитары)
« Ответ #1 : Марта 05, 2018, 02:10:06 pm »
Хорошая тема, плюсую. А можете выложить .cir?

У меня не видно картинок ни в ФФ, ни в Хроме, ни в IE. Только в Тор-е, но это же извращение. Точно так же и в некоторых других темах. Никто не подскажет, куда копать?
« Последнее редактирование: Марта 06, 2018, 04:16:11 am от olegfx »

X

  • Сообщений: 131
  • GTLab - forever!
    • Просмотр профиля
    • E-mail
Re: Компрессор без диодов! (для бас-гитары)
« Ответ #2 : Марта 05, 2018, 06:14:30 pm »
Цитировать
Никто не подскажет, куда копать?
В сторону бана российских ресурсов в украинской сети, никак иначе:)

OlegFX

  • Сообщений: 5097
    • Просмотр профиля
Re: Компрессор без диодов! (для бас-гитары)
« Ответ #3 : Марта 06, 2018, 04:15:25 am »
Цитировать
Цитировать
Никто не подскажет, куда копать?
В сторону бана российских ресурсов в украинской сети, никак иначе:)
Адрес такой https://pp.userapi.com, их тоже банят? Что это за ресурс?

Mizzzer Schpion

  • Сообщений: 117
  • Всё не так, как на самом деле
    • Просмотр профиля
    • E-mail
Re: Компрессор без диодов! (для бас-гитары)
« Ответ #4 : Марта 06, 2018, 05:56:00 am »
Цитировать
Адрес такой https://pp.userapi.com, их тоже банят? Что это за ресурс?
Это сервера вконтакта...
Проблему понял, попробую выложить картинки где-то ещё.

Цитировать
А можете выложить .cir?
Не вопрос! :)

http://guitartonelab.ru/attachments/bass_comp.zip
http://guitartonelab.ru/attachments/comp+.cir
« Последнее редактирование: Марта 22, 2026, 11:01:23 am от Thorn »
Дай руку мне!
Здесь Лишних нет!
Вместе мы инструмент земного оркестра!
© Ария

Mizzzer Schpion

  • Сообщений: 117
  • Всё не так, как на самом деле
    • Просмотр профиля
    • E-mail
Re: Компрессор без диодов! (для бас-гитары)
« Ответ #5 : Марта 06, 2018, 10:59:31 am »
Пока имеются трудности с редактированием первого поста, выложу схемы в виде вложений.



« Последнее редактирование: Марта 22, 2026, 11:02:30 am от Thorn »
Дай руку мне!
Здесь Лишних нет!
Вместе мы инструмент земного оркестра!
© Ария

OlegFX

  • Сообщений: 5097
    • Просмотр профиля
Re: Компрессор без диодов! (для бас-гитары)
« Ответ #6 : Марта 06, 2018, 11:53:56 am »
Mizzzer Schpion, спасибо, посмотрю!
Про pp.userapi = ВКонтакт понял, мог бы и сам догадаться...


P.

  • Сообщений: 38
  • GtLab.Net forever!
    • Просмотр профиля
    • E-mail
Re: Компрессор без диодов! (для бас-гитары)
« Ответ #7 : Марта 06, 2018, 04:46:02 pm »
Если сделать шаг к корням, разве не лимитер нужен?
У него "выпрямитель" не RMS, а пиковый детектор, поэтому при высокой степени компрессии не будет удара постоянкой при атаке?

Я в цифре баловался всем этим. Когда естественные перепады громкости - все хорошо просто и по классике. Когда слэпчик, - труба

Mizzzer Schpion

  • Сообщений: 117
  • Всё не так, как на самом деле
    • Просмотр профиля
    • E-mail
Re: Компрессор без диодов! (для бас-гитары)
« Ответ #8 : Марта 06, 2018, 05:36:29 pm »
@ P., да, по теме "слэпчика" тоже успел поэкспериментировать.

В идеале хотелось бы иметь лимитер, совмещённый с компрессором. На коротких, единичных выбросах работал бы лимитер с быстрой атакой и восстановлением, а на повторяющихся пиках, в фазе "сустейна", работал бы более медленный компрессор.

Пробовал создавать такие совмещённые схемы, динамику слэпа они отрабатывали на ура. Вот только искажения получались неприемлемо высокие, из-за того что лимитер начинал срабатывать там где не нужно :) Мне пока так и не удалось подобрать критерии, по которым можно угадать, относится пик к сустейну, или к атаке. В цифре с буферизацией это возможно, а в аналоговом устройстве, без возможности предвидеть будущее сигнала?
Дай руку мне!
Здесь Лишних нет!
Вместе мы инструмент земного оркестра!
© Ария

Tubeman

  • Сообщений: 1056
  • GTLab - forever!
    • Просмотр профиля
Re: Компрессор без диодов! (для бас-гитары)
« Ответ #9 : Марта 07, 2018, 11:53:34 am »
 Mizzzer Schpion...каково (в вашей схеме) минимальное время востановления (в ms) и уровень пульсаций (в mv) в  тау-цепи, на открытой ноте "Ми"?
С интересом, Tubeman.

Mizzzer Schpion

  • Сообщений: 117
  • Всё не так, как на самом деле
    • Просмотр профиля
    • E-mail
Re: Компрессор без диодов! (для бас-гитары)
« Ответ #10 : Марта 07, 2018, 03:28:18 pm »
@ Tubeman, время восстановления при комнатной температуре - 100мс, из них 50мс - это задержка и 50мс - собственно восстановление. Пульсации в районе 5...10мВ.
Дай руку мне!
Здесь Лишних нет!
Вместе мы инструмент земного оркестра!
© Ария

Брат Пилот

  • Сообщений: 157
  • GTLab - forever!
    • Просмотр профиля
Re: Компрессор без диодов! (для бас-гитары)
« Ответ #11 : Марта 07, 2018, 11:19:46 pm »
@ Mizzzer Schpion
интересная схема. сделаю,  пожалуй печатку. если вы не против - выложу потом.
есть пара вопросов:
1) Q1-Q7 принципиальны 2SA.. или можно 2N3904(6)? привык на них схемы делать.
2) почему в делюкс варианте 1Ub сменился на LM358 ?
3) вроде понятно где у потенциометров "Ratio" "Atk" "Rel" минимум а где максимум, но хотелось бы уточнить.
4) почему разделили Vb и Vb1? что происходило когда они были общие?
5) почему Vb имеет ёмкость, а Vb1 нет?
6) а что такое лимитер совмещенный с компрессором? насколько я помню, лимитер - это частный случай компрессора.. Компрессор сильный сигнал приглушает, а слабый наоборот вытягивает. Лимитер реагирует только на сильный сигнал. или я что-то путаю?

Всего наилучшего.
 


Mizzzer Schpion

  • Сообщений: 117
  • Всё не так, как на самом деле
    • Просмотр профиля
    • E-mail
Re: Компрессор без диодов! (для бас-гитары)
« Ответ #12 : Марта 08, 2018, 08:04:45 am »
@ Брат Пилот
не против, а очень даже за!

По вашим вопросам:
1) По идее, схема будет работать с любыми транзисторами. 2N3904,2N3906 при испытаниях тоже рассматривались, принципиальных изменений в работе компрессора я не заметил. Однако предпочтение отдал 2SA1048/2SC2458 за их малошумящие свойства.

2) LM358 добавлен, чтобы иметь возможность вставить более доступный ОУ NE5532 вместо TLC2272, и при этом обеспечить работу схемы на пониженном напряжении питания (вплоть до 7В).
LM358 имеет возможность опускать свой выход почти до 0В, что здесь очень кстати.
Плюс, разводка платы несколько упрощается, когда сумматор (U2) находится в отдельном корпусе.

3) Максимум "Ratio" и "Release" - вверху по схеме, "Attack" - справа.

4) Точки Vb и Vb1 разделены, для устранения взаимного влияния сигнальной и регулирующей цепей. Если использовать общую среднюю точку, она начинает "плыть" при активной работе пикового детектора.

5) Точка Vb используется для аттенюации сигнала и должна иметь низкий импеданс по переменному току и высокую стабильность. Применение буферного ОУ здесь вызывает самовозбуждение на ВЧ.

Для точки Vb1 требование низкого импеданса имеется в схеме "делюкс".
В "стандартной" схеме для Vb1 особых требований нет.

6) Всё верно. Отличие лимитера от компрессора в моём представлении - только в быстроте восстановления. Под "совмещением" подразумевалось создание устройства, умеющего автоматически переключаться между быстрым и медленным восстановлением, чтобы адекватно реагировать на единичные сильные выбросы.
« Последнее редактирование: Марта 08, 2018, 08:47:08 am от Schpion »
Дай руку мне!
Здесь Лишних нет!
Вместе мы инструмент земного оркестра!
© Ария

Mizzzer Schpion

  • Сообщений: 117
  • Всё не так, как на самом деле
    • Просмотр профиля
    • E-mail
Re: Компрессор без диодов! (для бас-гитары)
« Ответ #13 : Марта 08, 2018, 08:26:48 am »
@ Брат Пилот
и ещё, небольшое обновление по схеме...

На случай, если не удаётся найти два одинаковых полевика, можно добавить в схему регулировку смещения управляющего сигнала.

Для этого необходимо уменьшить номиналы R12, R13 и подключить источник тока (J4, R18) к инверсному входу сумматора U2 (схема во вложении). В качестве R18 целесообразно использовать многооборотный подстроечник.

Последовательность регулировки такая:
1) Выставить R18 на максимум (верхняя нога по схеме). Усиление (и общий сустейн) компрессора при этом понизятся.
2) Уменьшая R18, добиться максимального усиления компрессора. При этом возрастут искажения (особенно заметны на слабых звуках при игре интервалов).
3) Немного увеличить R18, до устранения искажений.

« Последнее редактирование: Марта 22, 2026, 11:03:21 am от Thorn »
Дай руку мне!
Здесь Лишних нет!
Вместе мы инструмент земного оркестра!
© Ария

access777

  • Сообщений: 691
  • GtLab.Net forever!
    • Просмотр профиля
    • E-mail
Re: Компрессор без диодов! (для бас-гитары)
« Ответ #14 : Марта 08, 2018, 08:51:15 am »
Если применить в качестве полевиков архаичные сборки КПС104А,Б - подбирать ничего будет не нужно

Mizzzer Schpion

  • Сообщений: 117
  • Всё не так, как на самом деле
    • Просмотр профиля
    • E-mail
Re: Компрессор без диодов! (для бас-гитары)
« Ответ #15 : Марта 08, 2018, 03:01:05 pm »
@ access777
да, сборка тут была бы очень и очень уместна.

Но нужно что-то с бОльшими напряжением отсечки и начальным током стока, чем КПС104.

Испытывал КПС104Г (отсечка 1,2В, ток стока 1мА) - в принципе, работало, с некоторым увеличением искажений. Можно это компенсировать увеличением спротивления R3, но, опять же, увеличатся шумы.
Дай руку мне!
Здесь Лишних нет!
Вместе мы инструмент земного оркестра!
© Ария

P.

  • Сообщений: 38
  • GtLab.Net forever!
    • Просмотр профиля
    • E-mail
Re: Компрессор без диодов! (для бас-гитары)
« Ответ #16 : Марта 08, 2018, 10:01:09 pm »
Цитировать
@ P., да, по теме "слэпчика" тоже успел поэкспериментировать.

В идеале хотелось бы иметь лимитер, совмещённый с компрессором. На коротких, единичных выбросах работал бы лимитер с быстрой атакой и восстановлением, а на повторяющихся пиках, в фазе "сустейна", работал бы более медленный компрессор.

Пробовал создавать такие совмещённые схемы, динамику слэпа они отрабатывали на ура. Вот только искажения получались неприемлемо высокие, из-за того что лимитер начинал срабатывать там где не нужно :) Мне пока так и не удалось подобрать критерии, по которым можно угадать, относится пик к сустейну, или к атаке. В цифре с буферизацией это возможно, а в аналоговом устройстве, без возможности предвидеть будущее сигнала?

В цифре никакой задержки и памяти (кроме "конденсатора фильтра") не используется.
В ней в простом случае 2 варианта: RMS детектор, это когда сигнал возвели в квадрат, отфильтровали огибающую и взяли корень. Этот вариант ровно (ну, по закону заряда/разряда конденсатора, в общем-то)  преобразовывает входящий звук в огибающую, которую потом можно использовать в "усилителе управляемом напряжением".

И второй вариант, где на входе обычный идеальный выпрямитель,   
спад огибающей как "разряд конденсатора", т.е. постепенный, а "заряд" по принципу "выбрать большее (пик)". Если выходное напряжение выпрямителя больше, чем то, что в "конденсаторе", то "конденсатор" мгновенно заряжается. Если входное напряжение снято, то кондер медленно разряжается. Собсно, это есть в приличных музыкальных центрах.

Да в и Boss LMB2,3 видны нюансы. Я не все понял по схеме, но видно что там не банальный выпрямитель и RC цепочка, как везде, а что-то совмещенное с классикой пикового детектора. Авторы поработали и постарались.

Еще вариант - оптика. Светодиод мгновенно загорается и постепенно гаснет

Mizzzer Schpion

  • Сообщений: 117
  • Всё не так, как на самом деле
    • Просмотр профиля
    • E-mail
Re: Компрессор без диодов! (для бас-гитары)
« Ответ #17 : Марта 09, 2018, 09:14:42 am »
@ P., спасибо за разъяснения, теперь я лучше понимаю вашу мысль!

Один из описанных вами принципов реализован в моей схеме с помощью каскада (Q2, Q3):

В верхнем (по схеме) положении регулятора "Ratio" эмиттер Q2 подключен к фиксированному напряжению, в результате чего Q2 открыт всё время, пока сигнал превышает порог его открытия. Конденсатор C5 при этом мгновенно разряжается через Q3, пока сигнал не снимется. Это обеспечивает очень высокую степень компрессии, другими словами, лимитирование.

В нижнем (по схеме) положении "Ratio" эмиттер Q2 подключен к плавающему напряжению на кондесаторе C5, за счёт этой обратной связи каскад работает как эмиттерный повторитель. Здесь по идее и нужно бы поставить RMS-детектор, и я пробовал "копать" в этом направлении...

Основная сложность с RMS-детектором - это его медленная реакция. При резком увеличении амплитуды сигнал будет клиппирован, пока не установится истинное значение RMS. На этот случай, я предположил, в схеме должен присутствовать ещё один независимый лимитер. В общем и целом, схема очень усложнялась, простого решения мне пока найти не удалось.
Дай руку мне!
Здесь Лишних нет!
Вместе мы инструмент земного оркестра!
© Ария

Tubeman

  • Сообщений: 1056
  • GTLab - forever!
    • Просмотр профиля
Re: Компрессор без диодов! (для бас-гитары)
« Ответ #18 : Марта 09, 2018, 12:05:23 pm »
...эх, жаль что у полевиков, "кривая" регулировочная кривая. Иначе можно было бы сделать компрессор не с одной, обратной петлей регулирования, а совместить работу прямой и обратной петли.
Однако, можно пойти и по пути "автоматических" тау-цепей. Т.е. при малых перепадах уровней, работает "медленная" цепь, а при значительных, срабатывает более "быстрая". 
С мнением, Tubeman.

Peratron

  • Сообщений: 13579
  • GTLab - forever!
    • Просмотр профиля
    • E-mail
Re: Компрессор без диодов! (для бас-гитары)
« Ответ #19 : Марта 09, 2018, 02:05:11 pm »
Цитировать
...эх, жаль что у полевиков, "кривая" регулировочная кривая. Иначе можно было бы сделать компрессор не с одной, обратной петлей регулирования, а совместить работу прямой и обратной петли.
Однако, можно пойти и по пути "автоматических" тау-цепей. Т.е. при малых перепадах уровней, работает "медленная" цепь, а при значительных, срабатывает более "быстрая". 
Ну, собсно - это и делаю.
Второе - серийно.
Первое - пока только в НИОКРе: полевики и опторезисторы ровняются схемотехнически (аналогом или цифрой - в разых версиях прибора).



« Последнее редактирование: Марта 09, 2018, 02:08:47 pm от peratron »
Схемотехническая мантра: титцешенкохоровицехилл. Повторять до просветления...