Автор Тема: Фуззы на БТ. Плюсы, минусы, подводные камни.  (Прочитано 10474 раз)

0 Пользователей и 1 Гость просматривают эту тему.

myinf@mail.ru

  • Гость
Re: Фуззы на БТ. Плюсы, минусы, подводные камни.
« Ответ #20 : Февраля 02, 2016, 11:28:06 pm »
Цитировать
Вот этот звук - плюс.
https://www.youtube.com/watch?v=9cwjRmv-sV8

Этот будет поближе к сабжу. Футсвичем можно отсекать первый каскад и получим ФФ.
https://www.youtube.com/watch?v=pJGmxCe1_Fg

Bananas

  • Сообщений: 479
  • Lord, I'd have to play the blues.
    • Просмотр профиля
    • E-mail
Re: Фуззы на БТ. Плюсы, минусы, подводные камни.
« Ответ #21 : Февраля 03, 2016, 11:35:06 am »
Семен Семенович... Я мерил напряжение переменного тока на коллекторе :) Скажи дураку богу молится, блин...
 А я думаю еще: "ну вот чего половина питания?! у меня 1,3 вольта! И вообще оно не реагирует на регулировки!". А вот в чем, блин, дело было.

Кстати, на счет напряжений вопрос. Есть такая статья - Fuzz Face Analysis
Там есть такая картинка - http://www.electrosmash.com/images/tech/fuzz-face/fuzz-face-bias-small.jpg

Вот там и близко даже не пол питания на коллекторе (хоть каком). Это правильно вообще-то?
ЗЫ GTLab 4ever!

OlegFX

  • Сообщений: 5097
    • Просмотр профиля
Re: Фуззы на БТ. Плюсы, минусы, подводные камни.
« Ответ #22 : Февраля 03, 2016, 11:44:34 am »
Цитировать
Вот там и близко даже не пол питания на коллекторе (хоть каком). Это правильно вообще-то
2-й транзистор в насыщении, будет гейт. Кому-то правильно, кому-то нет. Покрутите, послушайте. А на первом никогда 1/2 не будет, да там этого и не требуется, т.к. схема такая.
Пол-питания - это просто некий ориентир для получения чистого затухания и/или более-менее симметричного ограничения. Там, на самом деле, допуски +/- лапоть.
« Последнее редактирование: Февраля 03, 2016, 11:45:41 am от olegfx »

new_man

  • Сообщений: 2053
  • GtLab.Net
    • Просмотр профиля
    • E-mail
Re: Фуззы на БТ. Плюсы, минусы, подводные камни.
« Ответ #23 : Февраля 03, 2016, 12:05:16 pm »
Цитировать
Пол-питания - это просто некий ориентир для получения чистого затухания и/или более-менее симметричного ограничения. Там, на самом деле, допуски +/- лапоть.
Позволю себе чуток автоцитирования.
http://forum.gtlab.net/cgi-bin/yabb2/YaBB.pl?num=1156104605/621#621

myinf@mail.ru

  • Гость
Re: Фуззы на БТ. Плюсы, минусы, подводные камни.
« Ответ #24 : Февраля 03, 2016, 01:42:32 pm »
Я тоже позволю себе повториться. Нет однозначного правила, что должно быть ровно пол питания на коллекторе. Крутить надо исключительно на слух, по той простой причине, что это меняет характер, структуру перегруза - а это уже дело вкуса каждого.  И эти самые пол питания на коллекторе касается только второго транзистора. При благозвучных настройках, напряжение на первом коллекторе существенно ниже половины питания.

new_man

  • Сообщений: 2053
  • GtLab.Net
    • Просмотр профиля
    • E-mail
Re: Фуззы на БТ. Плюсы, минусы, подводные камни.
« Ответ #25 : Февраля 03, 2016, 02:41:23 pm »
Цитировать
Нет однозначного правила, что должно быть ровно пол питания на коллекторе.
Я не говорил за полпитания.
Цитировать
При благозвучных настройках, напряжение на первом коллекторе существенно ниже половины питания.
И при неблагозвучных тоже. И вообще всегда.

myinf@mail.ru

  • Гость
Re: Фуззы на БТ. Плюсы, минусы, подводные камни.
« Ответ #26 : Февраля 03, 2016, 02:57:38 pm »
new_man я не тебе :)

Это мнение бытует давно на просторах интеренета. Из личного опыта, в первый раз настраивал по этим рекомендациям, звук оказался паршивый, в результате настроил в тупую на слух и засунул в корпус.

Bananas

  • Сообщений: 479
  • Lord, I'd have to play the blues.
    • Просмотр профиля
    • E-mail
Re: Фуззы на БТ. Плюсы, минусы, подводные камни.
« Ответ #27 : Февраля 03, 2016, 05:21:10 pm »
А чудеса из-за входного сопротивления не зависят от типа транзистора (кремний/германий)?

Собрал фф на кремнии, поигрался, подключил вахер - ну вообще отлично. А потом вспомнил моего любимого гитариста, поставил вахер первым в цепочке и писец, вахер перестал квакать. Это из-за "классного" входного сопротивления фф же?

А как Джими умудрялся подключать ФФ после квакушки и все у него звучало?
ЗЫ GTLab 4ever!

myinf@mail.ru

  • Гость
Re: Фуззы на БТ. Плюсы, минусы, подводные камни.
« Ответ #28 : Февраля 03, 2016, 05:44:33 pm »
У Джимми был ещё Юнивокс-Юнивиб. Может он стоял между ними.
Со входным сопротивлением полагаю нет принципиальной разницы, так как оно остаётся того же порядка. Помему оно зависит от сопротивления цепи смещения, емиттерного резистора и сопротивления база-емиттер. У каскада на германии следовательно оно ниже. 
« Последнее редактирование: Февраля 04, 2016, 08:23:11 am от myinf@mail.ru »

OlegFX

  • Сообщений: 5097
    • Просмотр профиля
Re: Фуззы на БТ. Плюсы, минусы, подводные камни.
« Ответ #29 : Февраля 03, 2016, 06:37:26 pm »
Цитировать
Собрал фф на кремнии, поигрался, подключил вахер - ну вообще отлично. А потом вспомнил моего любимого гитариста, поставил вахер первым в цепочке и писец, вахер перестал квакать. Это из-за "классного" входного сопротивления фф же?
Конечно же, из-за низкого R_вх ФФ. Помните, как я писал, что пот вау влияет на Кус, тот, в свою очередь, на К_умнож ёмкости, нижняя F съезжает вверх. И как повышение R фоторезисторов в этой точке благотворно влияет на F_низ. Так это 100 кОм-ный пот. А R_вх ФФ на НЧ всего кОм-ы. Тут явно необходим буфер на выходе кваки.
« Последнее редактирование: Февраля 03, 2016, 06:42:21 pm от olegfx »

Bananas

  • Сообщений: 479
  • Lord, I'd have to play the blues.
    • Просмотр профиля
    • E-mail
Re: Фуззы на БТ. Плюсы, минусы, подводные камни.
« Ответ #30 : Февраля 04, 2016, 07:44:41 am »
@ OlegFX
Да-да-да, помню-помню, я как раз с мыслями об этом, просто уточнить. Спасибо за разъяснение.  Буфер, как раз сегодня хотел посидеть над ним. Просто как бы собрался, за одно, понять как измерять каскады. Оказалось это проблема для меня :) (ну там: тип измеряемого тока, точки приложения щупов).

@ Jimmy Page
Ну когда как. Но вот скажем есть известная запись в Стокгольме 69-го года, там четко видно (ну ладно, не очень четко, но все-равно вариантов не много) - что у него первой стоит квакушка, а за ней круглая примочка с двумя крутилочками и потом маршалы и все. Правда у него там квакушка King Vox-Wah, т.е. 847-ая считай. Там вообще нет буферов.
Но интересно именно то (в разрезе топика) что круглая фигня, которая скорее всего именно Фуз Фейс, включена второй в цепочке.
« Последнее редактирование: Февраля 04, 2016, 08:32:24 am от Bananas »
ЗЫ GTLab 4ever!

Bananas

  • Сообщений: 479
  • Lord, I'd have to play the blues.
    • Просмотр профиля
    • E-mail
Re: Фуззы на БТ. Плюсы, минусы, подводные камни.
« Ответ #31 : Февраля 04, 2016, 08:11:43 am »
@ Jimmy Page
О! Вот четко видно -


ЗЫ GTLab 4ever!

myinf@mail.ru

  • Гость
Re: Фуззы на БТ. Плюсы, минусы, подводные камни.
« Ответ #32 : Февраля 04, 2016, 08:24:13 am »
Да и на видео всё однозначно. Я кстати урвал себе не ебэй старенький Кинг Вах  ::) 8-)
« Последнее редактирование: Февраля 04, 2016, 08:24:40 am от myinf@mail.ru »

Bananas

  • Сообщений: 479
  • Lord, I'd have to play the blues.
    • Просмотр профиля
    • E-mail
Re: Фуззы на БТ. Плюсы, минусы, подводные камни.
« Ответ #33 : Февраля 04, 2016, 09:29:10 am »
Цитировать
Да и на видео всё однозначно. Я кстати урвал себе не ебэй старенький Кинг Вах  ::) 8-)
круууто! Никелированная педалька хорошо смотрится.
ЗЫ GTLab 4ever!

DDD

  • Сообщений: 10347
  • Имею личный текст
    • Просмотр профиля
    • E-mail
Re: Фуззы на БТ. Плюсы, минусы, подводные камни.
« Ответ #34 : Февраля 04, 2016, 11:44:57 am »
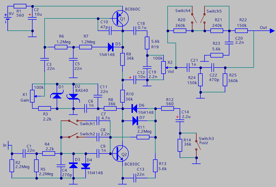
В свое время публиковал здесь схемку овердрайва/фузза на БТ. Теперь восстановил ее в нормальном симе.
Чем она интересна: скважность выходного сигнала модулирована уровнем сигнала на входе, а на  атаке получается этакое псевдо-ламповое "тиу-уу", а на сильной сильной атаке это "тиу-уу" усугубляется и превращается в некое подобие смачного чавканья, или типа будто колотишь по струнам не жалея силы.  :o
Каскады усиления включены по питанию последовательно, ток потребления мизерный, не более 90 мкА.
Под схемой график выходной АЧХ при трех положениях тумблера ON-OFF-ON (то есть, его имитации переключателями 4 и 5) при нагрузке выхода на емкость 400 пФ и сопротивление 500 кОм - типичный кабель плюс входной импеданс комбика.
Под графиком АЧХ эпюры сигнала на коллекторах транзисторов в 1-м и 2-м каскадах в режиме FUZZ. Видно, как меняется скважность сигнала при изменении входной амплитуды от 200 мВ до 50 мВ, при этом на коллекторе первого транзистора ограничение снизу остается мягким, а сверху плавно меняется от жесткого к мягкому.
Под графиками коллекторных эпюр показано выходное напряжение схемы при подаче на вход экспоненциально спадающего сигнала с начальной амплитудой 1,5 Вольта (двойной размах 3 Вольта).












« Последнее редактирование: Февраля 06, 2016, 04:52:12 pm от DDD »
Готов подписаться под каждым своим словом

Bananas

  • Сообщений: 479
  • Lord, I'd have to play the blues.
    • Просмотр профиля
    • E-mail
Re: Фуззы на БТ. Плюсы, минусы, подводные камни.
« Ответ #35 : Февраля 04, 2016, 07:06:53 pm »
@ DDD
Деталек выше крыши, а транзистора всего два! Интересно попробовать.
А что делает переключатель 4 и 5?
И спасибо огромное за оригинальную схему!
« Последнее редактирование: Февраля 04, 2016, 07:08:42 pm от Bananas »
ЗЫ GTLab 4ever!

KSG

  • Сообщений: 5766
  • GtLab.Net forever!
    • Просмотр профиля
    • E-mail
Re: Фуззы на БТ. Плюсы, минусы, подводные камни.
« Ответ #36 : Февраля 04, 2016, 07:47:37 pm »
Я извиняюсь за бестактность, но без высокоимпедансного буфера подключение кабеля с типовой ёмкостью 300...400 пФ губительно скажется на функциональности, в частности, С22...
Практика - критерий истины

DDD

  • Сообщений: 10347
  • Имею личный текст
    • Просмотр профиля
    • E-mail
Re: Фуззы на БТ. Плюсы, минусы, подводные камни.
« Ответ #37 : Февраля 05, 2016, 07:59:02 am »
Отвечаю:
1) "...без высокоимпедансного буфера подключение кабеля с типовой ёмкостью 300...400 пФ губительно скажется на функциональности, в частности, С22.." - вероятно, так оно и есть. Однако, я грузил схему на 3-метровый кабель (типичный гитарный шнур), который был воткнут на вход комбика Roland Cube-60, входной импеданс 250кОм/150пФ, и оно играло как надо. Видимо, такое подключение совместно с номиналами схемы как раз и обеспечило благозвучную АЧХ, которая, к тому же, переключается.
2) Переключатели 4 и 5 - это реально один тумблер ON-OFF-ON, который сдвигает провал на АЧХ, соответственно на частотах (примерно) 600-800-1000 Гц.
3) Также и переключатели 1 и 2 - это тоже один тумблер ON-OFF-ON, определяющий уровень НЧ на входе примочки.
*** Деталей в схеме не так уж и много, а диодов много. Диоды на входе первого каскада (D3, D4) и на входе второго каскада (D1, D2) защищают транзисторы от глубокого насыщения/отсечки, что весьма ощутимо влияет на звук.
« Последнее редактирование: Февраля 05, 2016, 08:01:28 am от DDD »
Готов подписаться под каждым своим словом

KSG

  • Сообщений: 5766
  • GtLab.Net forever!
    • Просмотр профиля
    • E-mail
Re: Фуззы на БТ. Плюсы, минусы, подводные камни.
« Ответ #38 : Февраля 05, 2016, 08:18:18 am »
 
Цитировать
Видимо, такое подключение совместно с номиналами схемы как раз и обеспечило благозвучную АЧХ
- соображения такого плана всегда посещают меня, когда я вижу примочки с потенциометром 100 кОм на выходе: ведь совместно с неучитываемой ёмкостью кабеля они являются ненормированным (считай, mojo-обрАзным) пескорезным RC фильтром...
 ;)
Практика - критерий истины

DDD

  • Сообщений: 10347
  • Имею личный текст
    • Просмотр профиля
    • E-mail
Re: Фуззы на БТ. Плюсы, минусы, подводные камни.
« Ответ #39 : Февраля 05, 2016, 09:31:54 am »
Цитировать
Цитировать
Видимо, такое подключение совместно с номиналами схемы как раз и обеспечило благозвучную АЧХ
- соображения такого плана всегда посещают меня, когда я вижу примочки с потенциометром 100 кОм на выходе: ведь совместно с неучитываемой ёмкостью кабеля они являются ненормированным (считай, mojo-обрАзным) пескорезным RC фильтром...
 ;)
Помню, кто-то из известных гитаристов (кажется, И.Малмстин) морозил германиевую примочку в холодильнике, и перед исполнением определенной композиции техник вытаскивал ее на сцену.
На предложения техника подстроить режимы под комнатную температуру имярек, ессно, ответил возмущенным отказом. Моджо, мля...
==========
Кстати, во многих примочках известных западных спецов на выходе стоят потенциометры громкости по 500 кОм, что тоже меня немало смущает.
« Последнее редактирование: Февраля 05, 2016, 09:33:35 am от DDD »
Готов подписаться под каждым своим словом