Автор Тема: Фуззы на БТ. Плюсы, минусы, подводные камни.  (Прочитано 10473 раз)

0 Пользователей и 1 Гость просматривают эту тему.

KSG

  • Сообщений: 5766
  • GtLab.Net forever!
    • Просмотр профиля
    • E-mail
Re: Фуззы на БТ. Плюсы, минусы, подводные камни.
« Ответ #40 : Февраля 05, 2016, 05:27:37 pm »
Когда-то давным-давно, в каком-то советском журнале читал, что Брайан Мэй долго экспериментировал со звуком и получил желаемое, лишь пропустив его через километровую бобину кабеля.
Звучало это абсурдно, хотя, как знать... 

Морозить примочку в холодильнике вроде бы тоже абсурд, но мы-то знаем, что в этом есть вполне физический смысл...  ;)
Практика - критерий истины

DDD

  • Сообщений: 10347
  • Имею личный текст
    • Просмотр профиля
    • E-mail
Re: Фуззы на БТ. Плюсы, минусы, подводные камни.
« Ответ #41 : Февраля 05, 2016, 07:15:25 pm »
Мэй играл через 30-метровый кабель (так гласит легенда).
Хотя, зная его техническую грамотность и тот факт, что он сам сконструировал свою замечательную гитару, можно не без оснований полагать, что ему было проще припаять кондер 3000 пФ вместо длинного кабелюки.
*** В концерте Queen "Magic in Budapest" он носится по лестницам и всей сцене с гитарой в руках, и там вроде как у него тот самый длиннющий шнур по необходимости; может быть, оттуда-то и пошла легенда?
Готов подписаться под каждым своим словом

KSG

  • Сообщений: 5766
  • GtLab.Net forever!
    • Просмотр профиля
    • E-mail
Re: Фуззы на БТ. Плюсы, минусы, подводные камни.
« Ответ #42 : Февраля 05, 2016, 08:35:45 pm »
Думаю, легенда призвана отвлечь внимание и перенаправить его в ложное русло.
Его явно резонаторный звук в Killer Queen наводит на предположение, что он использует какой-то особенный яркий квак, который он всегда держит в полуоткрытом состоянии.
Вот она, черёмуха (на 2:03)!
https://www.youtube.com/watch?v=gtxt8cRb-P4
Текст вообще крышеснос, раньше как-то не пытался понять, а тут внизу lyrics идёт...
Практика - критерий истины

Bananas

  • Сообщений: 479
  • Lord, I'd have to play the blues.
    • Просмотр профиля
    • E-mail
Re: Фуззы на БТ. Плюсы, минусы, подводные камни.
« Ответ #43 : Февраля 05, 2016, 08:44:13 pm »
@ KSG
Но звук у него однозначно фузовый.
А квакуха, кстати, очень приятный окрас дает именно фузу. Если и делать фузу регулятор тона, то лучше всего на таком квакушечном принципе, с индуктором. Она кончно режет, квакуха, но с точки зрения фузового звука это не всегда минус.
ЗЫ GTLab 4ever!

KSG

  • Сообщений: 5766
  • GtLab.Net forever!
    • Просмотр профиля
    • E-mail
Практика - критерий истины

TrueVAL

  • Сообщений: 653
  • GtLab.Net forever!
    • Просмотр профиля
    • E-mail
Re: Фуззы на БТ. Плюсы, минусы, подводные камни.
« Ответ #45 : Февраля 06, 2016, 05:58:35 am »
Простодушный Бриан сам раскрывает главный секрет своего звука:
https://www.youtube.com/watch?v=vyyTBeAmZIc&index=2&list=RDcYmNT1kgl2M
Через полторы минуты после начала, легким движением руки...

DDD

  • Сообщений: 10347
  • Имею личный текст
    • Просмотр профиля
    • E-mail
Re: Фуззы на БТ. Плюсы, минусы, подводные камни.
« Ответ #46 : Февраля 06, 2016, 06:10:08 am »
Цитировать
Ознакомьтесь:
http://www.youtube.com/watch?v=2yATuip8Wc4&app=desktop
Шикарная штука!
Год или два назад ее обсуждали на diystompboxes, и, вероятно, я упоминал ее в теме "Окно в Европу".
Но, увы, поиск не дал результатов (?)
Готов подписаться под каждым своим словом

DDD

  • Сообщений: 10347
  • Имею личный текст
    • Просмотр профиля
    • E-mail
Re: Фуззы на БТ. Плюсы, минусы, подводные камни.
« Ответ #47 : Февраля 06, 2016, 08:24:12 am »
*** Добавил в схему в ответе №34 поясняющие графики АЧХ и осциллограммы.
Готов подписаться под каждым своим словом

DDD

  • Сообщений: 10347
  • Имею личный текст
    • Просмотр профиля
    • E-mail
Re: Фуззы на БТ. Плюсы, минусы, подводные камни.
« Ответ #48 : Февраля 06, 2016, 06:33:42 pm »
Цитировать
Думаю, легенда призвана отвлечь внимание и перенаправить его в ложное русло.
Его явно резонаторный звук в Killer Queen наводит на предположение, что он использует какой-то особенный яркий квак, который он всегда держит в полуоткрытом состоянии.
Вот она, черёмуха (на 2:03)!
https://www.youtube.com/watch?v=gtxt8cRb-P4
Текст вообще крышеснос, раньше как-то не пытался понять, а тут внизу lyrics идёт...
Этот клип делают под фанеру, явно слышны наложения гитар и вокала.
А там, где фанера, там какие угодно эффекты и 100-полосные темброблоки.
Тот самый "резонаторный" звук гитары Мэя явно идет с записи, это видно по его пальцам, которыми он играет другую партию.
Готов подписаться под каждым своим словом

KSG

  • Сообщений: 5766
  • GtLab.Net forever!
    • Просмотр профиля
    • E-mail
Re: Фуззы на БТ. Плюсы, минусы, подводные камни.
« Ответ #49 : Февраля 06, 2016, 06:38:25 pm »
Схема здесь:
http://www.diystompboxes.com/smfforum/index.php?topic=73679.0
Окончательный вариант для непосредственного употребления:
http://www.aronnelson.com/DIYFiles/up/_May_I_Guero.pdf
Практика - критерий истины

DDD

  • Сообщений: 10347
  • Имею личный текст
    • Просмотр профиля
    • E-mail
Re: Фуззы на БТ. Плюсы, минусы, подводные камни.
« Ответ #50 : Февраля 06, 2016, 07:22:46 pm »
Цитировать
Схема здесь:
http://www.diystompboxes.com/smfforum/index.php?topic=73679.0
Окончательный вариант для непосредственного употребления:
http://www.aronnelson.com/DIYFiles/up/_May_I_Guero.pdf
О, спасибо, теперь вспомнил.
Автор схемы - Alex Frias (он вроде бы из Бразилии или Аргентины) - большой умелец играть на гитаре и строить звук как в натуральном тракте, так и через хитрые компьютерные программы.
Я с ним одно время переписывался, и был впечатлен тем, как ловко он управляется с гитарой и со всем трактом.
Так что, полагаю, не все так просто с этой схемой. Уверен, что парень еще и немало повозился со своим сетапом и звукоизвлечением, прежде чем получил тот самый легендарный звук.
Тем не менее, примочка очень соблазнительная.
*** Кстати, в ней на выходе стоит "сомнительный" регулятор громкости 100 кОм  ;)
« Последнее редактирование: Февраля 06, 2016, 07:27:11 pm от DDD »
Готов подписаться под каждым своим словом

KSG

  • Сообщений: 5766
  • GtLab.Net forever!
    • Просмотр профиля
    • E-mail
Re: Фуззы на БТ. Плюсы, минусы, подводные камни.
« Ответ #51 : Февраля 06, 2016, 08:01:24 pm »
У меня лично вызывает большое сомнение конденсатор 100 пФ на выходе Рэнджмастера. Хотя, чтобы узнать, каков бисквит на вкус, его надо съесть...
Практика - критерий истины

Bananas

  • Сообщений: 479
  • Lord, I'd have to play the blues.
    • Просмотр профиля
    • E-mail
Re: Фуззы на БТ. Плюсы, минусы, подводные камни.
« Ответ #52 : Февраля 06, 2016, 10:00:36 pm »
Цитировать
Окончательный вариант для непосредственного употребления:
http://www.aronnelson.com/DIYFiles/up/_May_I_Guero.pdf
:D вообще класс. И потенциометры прям на плату ставятся, это всегда удобно. 
ЗЫ GTLab 4ever!

KSG

  • Сообщений: 5766
  • GtLab.Net forever!
    • Просмотр профиля
    • E-mail
Re: Фуззы на БТ. Плюсы, минусы, подводные камни.
« Ответ #53 : Февраля 07, 2016, 06:13:19 am »
Я бы посоветовал не слишком обольщаться идеей и предварительно сметать интересующую схему на макетке - потратите час, вряд ли больше.
Зато получите реалистичное впечатление, которое зачастую отличается от ожидаемого...
Практика - критерий истины

DDD

  • Сообщений: 10347
  • Имею личный текст
    • Просмотр профиля
    • E-mail
Re: Фуззы на БТ. Плюсы, минусы, подводные камни.
« Ответ #54 : Февраля 08, 2016, 04:56:04 am »
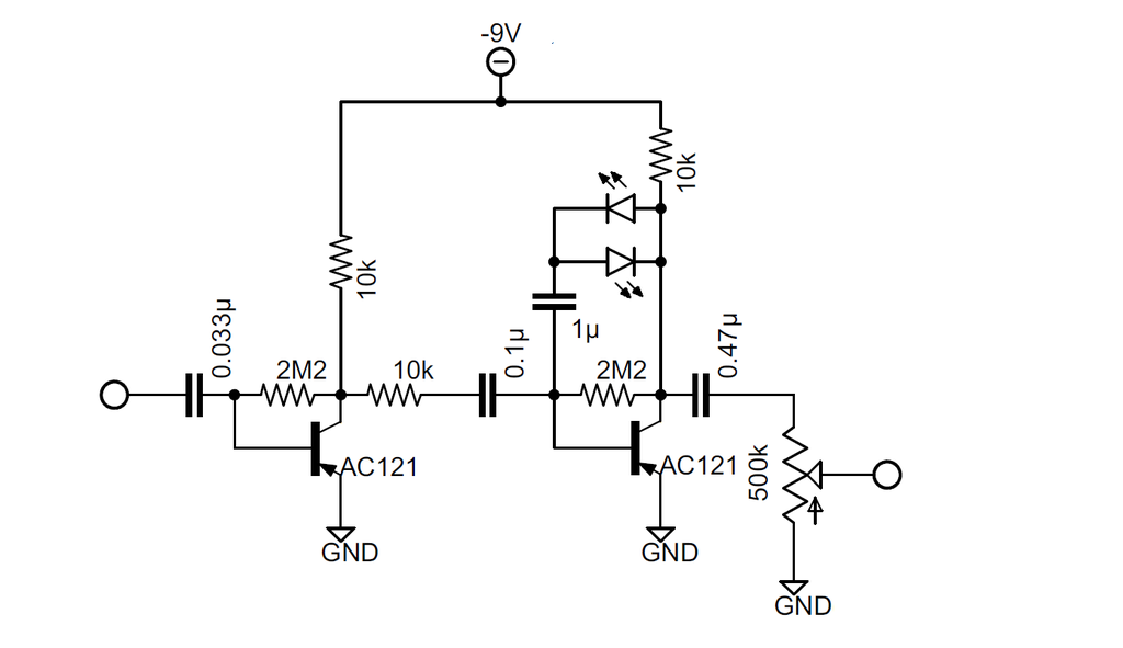
Шикарно звучит фузз! (К сожалению, сэмплы слетели, но я помню этот замечательный звук).
Очень рекомендую!
Вариация замечательного X FUZZ.
Описание/обсуждение в ссылке:
http://www.diystompboxes.com/smfforum/index.php?topic=111166.0
*** При использовании советских транзисторов типа МП39-42 может понадобиться подобрать резисторы 2,2 МОм в базовых цепях.



« Последнее редактирование: Февраля 08, 2016, 06:53:36 am от DDD »
Готов подписаться под каждым своим словом

KSG

  • Сообщений: 5766
  • GtLab.Net forever!
    • Просмотр профиля
    • E-mail
Re: Фуззы на БТ. Плюсы, минусы, подводные камни.
« Ответ #55 : Февраля 08, 2016, 06:41:29 am »
Цитировать
"...AC121's in my Dad's electronics stuff
Q1 hfe is 325 and leakage is 0,4mA
Q2 hfe is 300 and leakage is 0,5mA..."
IMHO too high values (hfe and leakage current) for usual non-Darlington Ge trannies. It seems there's something wrong with the measurement method.
- имею точно такое же подозрение...
Вообще идейно похоже на половинку от Биг Маффа. Звук не запорчатый? Сколько там на коллекторах?
Практика - критерий истины

DDD

  • Сообщений: 10347
  • Имею личный текст
    • Просмотр профиля
    • E-mail
Re: Фуззы на БТ. Плюсы, минусы, подводные камни.
« Ответ #56 : Февраля 08, 2016, 06:57:48 am »
Цитировать
Цитировать
"...AC121's in my Dad's electronics stuff
Q1 hfe is 325 and leakage is 0,4mA
Q2 hfe is 300 and leakage is 0,5mA..."
IMHO too high values (hfe and leakage current) for usual non-Darlington Ge trannies. It seems there's something wrong with the measurement method.
- имею точно такое же подозрение...
Вообще идейно похоже на половинку от Биг Маффа. Звук не запорчатый? Сколько там на коллекторах?
Звук очень хороший, пожалуй, получше чем у оригинального X FUZZ.
================
Насчет транзисторов АС121, про которые написано: там явно ошибка, т.к. у малохольных ГЕ транзисторов с утечкой 0,5 мА принципиально не может быть такого высокого бета.
Тут или бета неправильно измерен, или начальный ток коллектора (скорее, именно он), или и то и другое измерено криво.
===============
Пожалуй, стоит попробовать с ГТ308В.
Готов подписаться под каждым своим словом

KSG

  • Сообщений: 5766
  • GtLab.Net forever!
    • Просмотр профиля
    • E-mail
Re: Фуззы на БТ. Плюсы, минусы, подводные камни.
« Ответ #57 : Февраля 08, 2016, 07:34:05 am »
Кстати, опробовал такой шаманский метод: сначала мерим бету тестером обычным способом, а затем с выдернутой базой. Вычитаем показания и получаем приблизительно правдоподобный результат. Для быстрой отбраковки вполне подходит.

Типичные коллекторные напряжения в обсуждаемой схеме не вспомните?
Практика - критерий истины

DDD

  • Сообщений: 10347
  • Имею личный текст
    • Просмотр профиля
    • E-mail
Re: Фуззы на БТ. Плюсы, минусы, подводные камни.
« Ответ #58 : Февраля 08, 2016, 09:23:34 am »
Цитировать
Типичные коллекторные напряжения в обсуждаемой схеме не вспомните?

Uc = F(t)    :)
Готов подписаться под каждым своим словом

myinf@mail.ru

  • Гость
Re: Фуззы на БТ. Плюсы, минусы, подводные камни.
« Ответ #59 : Февраля 08, 2016, 11:16:26 am »
Cкажите, так называемая "утечка" и обратный ток коллектора это одно и то же понятие под  разными названиями?