Автор Тема: МС-ПЕРЕГРУЗ + ВАУ  (Прочитано 2738 раз)

0 Пользователей и 1 Гость просматривают эту тему.

anatoliy

  • Сообщений: 9
  • GtLab.Net forever!
    • Просмотр профиля
    • E-mail
МС-ПЕРЕГРУЗ + ВАУ
« : Марта 31, 2016, 04:01:20 pm »
Я не силён в радиотехнике и больше пишу клипы. Решил заказать Можаеву такую примочку, что бы там была квакушка, гейнистый овердрайв и педаль громкости.
Примочка довольно быстро была изготовлена.
Вот что успел по быстрому:
https://youtu.be/OP8vZxWZMB0

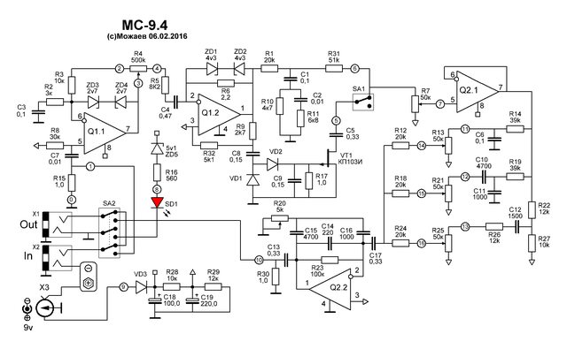
С разрешения автора схемы:

« Последнее редактирование: Апреля 02, 2016, 09:00:30 am от anatoliy »
Пусть будет, что будет

KSG

  • Сообщений: 5766
  • GtLab.Net forever!
    • Просмотр профиля
    • E-mail
Re: Квакушка +овердрайв
« Ответ #1 : Марта 31, 2016, 05:44:15 pm »
Небанальные звуки. Одобряю.
Практика - критерий истины

duh

  • Сообщений: 31
  • GtLab.Net forever!
    • Просмотр профиля
    • E-mail
Re: Квакушка +овердрайв
« Ответ #2 : Марта 31, 2016, 06:05:32 pm »
А что-с, оригинально-с.

kwlw

  • Сообщений: 2408
  • Тёплый, ламповый
    • Просмотр профиля
Re: Квакушка +овердрайв
« Ответ #3 : Марта 31, 2016, 06:16:42 pm »
А что там так шипит на записи?

Sau
У меня - свой путь.

anatoliy

  • Сообщений: 9
  • GtLab.Net forever!
    • Просмотр профиля
    • E-mail
Re: Квакушка +овердрайв
« Ответ #4 : Марта 31, 2016, 06:24:05 pm »
@ kwlw
Наспех делал. Не успел отредактировать.
Пусть будет, что будет

X

  • Сообщений: 131
  • GTLab - forever!
    • Просмотр профиля
    • E-mail
Re: Квакушка +овердрайв
« Ответ #5 : Марта 31, 2016, 07:37:31 pm »
Интересный звук. И композиция ниче ;)

AK-47

  • Сообщений: 1254
  • Общенье всегда на пользу. Вс
    • Просмотр профиля
    • E-mail
Re: Квакушка +овердрайв
« Ответ #6 : Апреля 01, 2016, 06:33:32 am »
Пипл, может это как прелюдия к 1-му апреля?  >:(
Ну, во-первых: г-н Можаев, есть более утончённые методы самопиара.
Похвально, что клипмейкер anatoliy заказывает гитаристу примочку. До этого момента, тот вероятно практиковался на неподключенной гитарке ...
Далее: тембр соло-куска. Это что, демонстрация "полтавской" педали, записанной в пустом спортзале? На 2:34 "бряк" - это худ.замысел?
В начале привет от zoom, вероятно.

P.S:  Исполнитель Кравчук не обозвался каким-то псевдонимом, дабы ассоциировалось с "Зинчук"?  ::)
Всё своими руками. Принцип....  и интересно!

anatoliy

  • Сообщений: 9
  • GtLab.Net forever!
    • Просмотр профиля
    • E-mail
Re: Квакушка +овердрайв
« Ответ #7 : Апреля 01, 2016, 07:25:57 am »
@ AK-47
Пишу клипы один на компе и гитаре. Полностью этот клип будет позже. Сейчас, с "Можаевкой", у меня появились новые возможности для самовыражения. Слово пиар скорее всего ко мне относится и понятно, что не на этом форуме. Раньше было вот так.
https://youtu.be/NkGhQSy5gTY
Пусть будет, что будет

THRASH

  • Сообщений: 5719
  • GTLab - forever!
    • Просмотр профиля
    • E-mail
Re: МС-ПЕРЕГРУЗ + ВАУ
« Ответ #8 : Апреля 02, 2016, 11:37:31 am »
По звуку напоминает записи совка 80х, или дешевейшие синтезаторы тех же лет.
Jackson JS32RT Dinky->X2N, Gavrilenko custom shop baritone 27*-> AHB-2-->DIY 2х12( governor+v12)

KSG

  • Сообщений: 5766
  • GtLab.Net forever!
    • Просмотр профиля
    • E-mail
Re: МС-ПЕРЕГРУЗ + ВАУ
« Ответ #9 : Апреля 02, 2016, 05:50:26 pm »
@ anatoliy, пишите клипы ещё. Всё-таки все мы работаем ради результата, а не ради процесса. Хотя, возможно, и не все...  :-/

Практика - критерий истины

smex03

  • Сообщений: 1337
  • GTLab - forever!
    • Просмотр профиля
    • E-mail
Re: МС-ПЕРЕГРУЗ + ВАУ
« Ответ #10 : Апреля 02, 2016, 07:09:59 pm »
Цитировать
По звуку напоминает записи совка 80х, или дешевейшие синтезаторы тех же лет.

точно такое же ощущение было после прослушки...ностальгические звуки 80-х напоминает чего-то

OlegFX

  • Сообщений: 5097
    • Просмотр профиля
Re: МС-ПЕРЕГРУЗ + ВАУ
« Ответ #11 : Апреля 02, 2016, 08:02:13 pm »
Цитировать
По звуку напоминает записи совка 80х, или дешевейшие синтезаторы тех же лет.
Кстати, ничего плохого в этом нет. Всё идёт по кругу - приходит, уходит, потом возвращается, в том числе, и мода на звук. Не так давно фузы казались безнадёжно устаревшими, а как с ними сейчас - сами знаете. Есть группы, копирующие саунд 40-х, 50-х, 60-х и т.д. Так что, сабжевый звук не может быть плохим только потому, что он напоминает совок или что там ещё. Просто, он не ваш, ну, или "на любителя".
« Последнее редактирование: Апреля 02, 2016, 08:02:40 pm от olegfx »

KSG

  • Сообщений: 5766
  • GtLab.Net forever!
    • Просмотр профиля
    • E-mail
Re: МС-ПЕРЕГРУЗ + ВАУ
« Ответ #12 : Апреля 02, 2016, 08:17:18 pm »
Цитировать
Просто, он не ваш, ну, или "на любителя"

- именно так: "на всякое дерево своя птица садится".
Практика - критерий истины

Travka

  • Сообщений: 659
  • GtLab.Net forever!
    • Просмотр профиля
    • E-mail
Re: МС-ПЕРЕГРУЗ + ВАУ
« Ответ #13 : Апреля 03, 2016, 02:48:07 pm »
Прослушал композицию на хорошем комплексе. Сначала звучит вокодер, потом инструмент Ростраповича и потом Стив вай. Звуки совеоршенно новые. Имхо. 8-)
Мне очень понравилось. Анатолий, весь в предвкушении законченной композиции.
« Последнее редактирование: Апреля 03, 2016, 02:56:58 pm от Travka »
Может ли быть одноногая микросхема?

DDD

  • Сообщений: 10347
  • Имею личный текст
    • Просмотр профиля
    • E-mail
Re: МС-ПЕРЕГРУЗ + ВАУ
« Ответ #14 : Апреля 03, 2016, 08:13:51 pm »
.........
« Последнее редактирование: Апреля 03, 2016, 08:17:25 pm от DDD »
Готов подписаться под каждым своим словом

DDD

  • Сообщений: 10347
  • Имею личный текст
    • Просмотр профиля
    • E-mail
Re: МС-ПЕРЕГРУЗ + ВАУ
« Ответ #15 : Апреля 03, 2016, 08:17:43 pm »
Цитировать
Прослушал композицию на хорошем комплексе. Сначала звучит вокодер, потом инструмент Ростраповича и потом Стив вай. Звуки совеоршенно новые. Имхо. 8-)
Мне очень понравилось. Анатолий, весь в предвкушении законченной композиции.
... совсем уже гонки в полный рост... РострАпович в гробу перевернулся, а Стив вай ночами ссытся в предвкушении законченного полного абзаца :o
Готов подписаться под каждым своим словом

Travka

  • Сообщений: 659
  • GtLab.Net forever!
    • Просмотр профиля
    • E-mail
Re: МС-ПЕРЕГРУЗ + ВАУ
« Ответ #16 : Апреля 04, 2016, 12:42:56 am »
@ DDD ;D ;D ;D
Вы классный собеседник, без комплексов. Простите за оффтоп. ;)
« Последнее редактирование: Апреля 04, 2016, 02:45:18 am от Travka »
Может ли быть одноногая микросхема?

AK-47

  • Сообщений: 1254
  • Общенье всегда на пользу. Вс
    • Просмотр профиля
    • E-mail
Re: МС-ПЕРЕГРУЗ + ВАУ
« Ответ #17 : Апреля 04, 2016, 05:46:46 am »
Всё-таки делаю скидку на 1-е апреля. :o
Братцы, что за оправдание фигового звука? Какашки автоматически переходят в разряд "оригинальных", "ностальгических" и проч.
Кто хочет вместо того, что имеет сейчас, играть вот таким звуком? Какой возврат к саунду 60-х, 80-х? Втыкаются абы во что, получают закономерный "бzzzz" или "хрррр" - и о чудо! Мы играем на ностальгических звуках 80-х! Это не результат использования сляпанных самоделок + кривые руки, это мы шли целенаправленно, долго скитались по магазинам и самодельщикам, искали, искали... и о чудо! Завидуйте растриповичи. :P
А г-н Вай в обмен на телефон автора чудо-примочки может даже и гражданство поменять. Ну, если хочет что-то новое в звуке поиметь. ::)
THRASH  +1

P.S:  Ежели тех.задание состояло в имитации совка 80-х, гитарная партия попала в точку, а вот для клавишных дел ,в целях трушности, надо бы поискать "Юность-75". Вот тогда полностью фэн-шуй, ностальджи и проч.
Всё своими руками. Принцип....  и интересно!

KSG

  • Сообщений: 5766
  • GtLab.Net forever!
    • Просмотр профиля
    • E-mail
Re: МС-ПЕРЕГРУЗ + ВАУ
« Ответ #18 : Апреля 04, 2016, 06:53:44 am »
Цитировать
что за оправдание фигового звука?
- не желаете ли продемонстрировать свой собственный, зашибенный звук?
Практика - критерий истины

AK-47

  • Сообщений: 1254
  • Общенье всегда на пользу. Вс
    • Просмотр профиля
    • E-mail
Re: МС-ПЕРЕГРУЗ + ВАУ
« Ответ #19 : Апреля 04, 2016, 06:59:46 am »
Нет.
Это довольно обычная цепочка:
strat-Rat-Marshll-18WaTT, не вижу смысла.

Примеры нужно выставлять, если считаешь, что нащупал что-то не совсем обычное. Я делал это только раз: https://www.youtube.com/watch?v=OKFFZOuSYOk&feature=youtu.be
« Последнее редактирование: Апреля 04, 2016, 07:07:15 am от AK-47 »
Всё своими руками. Принцип....  и интересно!