Всем привет!
Есть задумка сделать сей замечательный девайс, заместив магнитную ленту РТ-шкой.
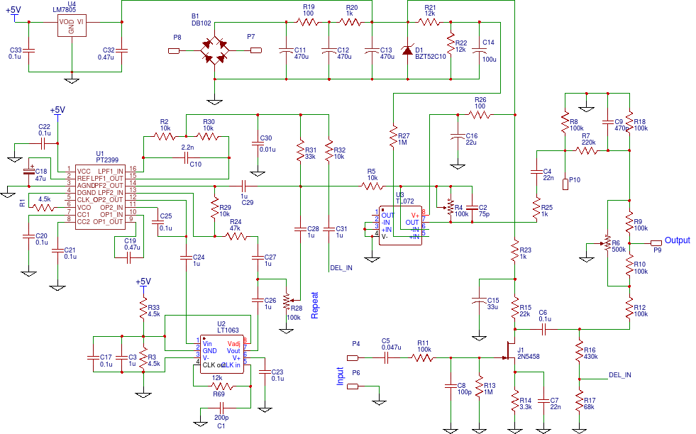
По компонентам ЕР3 и его настройке есть достаточно информации, эскизная схема набросана, позже отрисую и выложу.
Для тех кто не в теме, отличительной чертой ЕР3 является входной каскад. Он собран на JFET и имеет ~14дБ усиления ( в 5 раз по напряжению).
Мой тёзка, Джимми, очень вкусно грел этим дилэем маршаллы

Задержаный сигнал шунтируется футсвчем на землю, так что девайс можно использовать просто как бустер.
Теперь вопрос к тем кто имел дело с PT2399. В датащите нет практически никаких данных.
Интересует максимально допустимый уровень входного сигнала. Может кто-то видел более нормальный датащит?
Для затравочки симуляция входного каскада на полном аналоге транзистора:
