Автор Тема: Маломощный "Мю" выходной каскад на МОСФЕТ  (Прочитано 25724 раз)

0 Пользователей и 1 Гость просматривают эту тему.

DDD

  • Сообщений: 10347
  • Имею личный текст
    • Просмотр профиля
    • E-mail
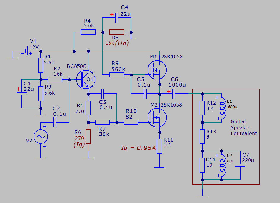
Посимил схемку выходного каскада в Микрокапе, и очень порадовался результату.
Максимальная неискаженная мощность при питании 12 Вольт и нагрузке 8 Ом - порядка 0,4 Ватта (двойной размах синусоиды 5 Вольт при искажениях не более 2%), но для дома или для микрофона сойдет с избытком. Тем более, что ограничение очень мягкое, с увеличением сигнала на входе амплитуда ограниченного сигнала возрастает до плюсс/минус 5 Вольт и более.
Каскад в классе "А", конфигурация известного "полевого Мю-каскада".
Прообразом послужила схема из соседнего топика "2-ваттный гитарный оконечник для дома", автор - коллега new_man. Предыстория там же на стр. 6.
Почесав репу над этой схемой, я ее отчасти упростил, ибо по готовому оно как-то проще.
Получилось так:
Подстроечниками (выделены цветом) устанавливается ток покоя (я выбрал  0,95А) и рабочая точка, которую интересно будет вывести на переднюю панель, назвавши её "Bias".
Термостабильность меня удивила: при гулянии температуры от +20С до +70С ток покоя падает с 0,95А до 0,83А, то есть имеет место некоторая авто-термо-компенсация, а напряжение в рабочей точке изменяется всего-навсего на 50мВ.
Так что, дополнительных мер по температуре не требуется.


==================================
При подаче на вход синусоиды амплитудой 5 Вольт выходной размах превышает 10 Вольт на эквиваленте 8-омного динамика:



=========================
АЧХ каскада при работе на эквивалент 8-омного гитарного динамика приведена ниже. Судя по подъемам АЧХ, выходное сопротивление каскада - примерно 35 Ом, что вполне соответствует.
*** Горбик на НЧ немного ниже, т.к. басы преднамеренно подрезаны во избежание...



============================
И, самое главное, именно то, что побудило меня затеяться с этой публикацией:
- некоторые наши знатоки вполне обоснованно утверждают, что основное отличие лампового оконечника состоит в том, что ламповый конец заходит в ограничение и выходит из него гораздо более плавно, нежели твердотельный;
- сколько я ни бился с транзисторными схемами, такого эффекта мне ни разу не удалось получить несмотря на все мои ухищрения;
- а вот сабжевая схема делает это самым распрекрасным образом: на картинке снизу изображен график выходного напряжения при подаче на вход экспоненциально спадающего синусоидального сигнала с исходной амплитудой 5 Вольт и tau=0.2.



===========================
Частности:
- Если резистор R8(15 кОм) составить из постоянного резистора 10 кОм и переменного резистора тоже на 10 кОм, и вынести переменник на переднюю панель, то можно регулировать "тембровую динамику звука", то есть изменение скважности выходного сигнала в зависимости от амплитуды на входе; это будет результатом внесения изначальной несимметрии ограничения по выходу;
- Установкой разного начального тока выходных триодов можно изменять выходное сопротивление каскада (правда, не в широких пределах).
- Такую схемную конфигурацию без особых переделок можно использовать при разных напряжениях питания; нужно только подстроить ток покоя транзистров и рабочую точку;
- Питать схему следует от стабилизированного БП с максимальным током не менее 1,2 Ампера;
- При указанных номиналах на каждом из выходных транисторов выделяется около 6 Ватт тепла, так что потребуются соответствующие радиаторы.

« Последнее редактирование: Марта 08, 2017, 01:40:37 pm от DDD »
Готов подписаться под каждым своим словом

Spiteful

  • Сообщений: 1168
  • мэн крутой
    • ICQ клиент - 286974545
    • Просмотр профиля
Re: Маломощный "Мю" выходной каскад на МОСФЕТ
« Ответ #1 : Марта 08, 2017, 02:30:48 am »
А не улучшит ли КПД повторитель на выходе с заменой мю-каскада на слаботочный?
И как оно "не в симе"?
[size=9] - Комбики ламповые. Примочки транзисторные.
- Я за старые технологии. Я за аналоговую схемотехнику.[/size]

patron

  • Гость
Re: Маломощный "Мю" выходной каскад на МОСФЕТ
« Ответ #2 : Марта 08, 2017, 08:28:09 am »
Цитировать
Тем более, что ограничение очень мягкое
Вообще-то ламповый оконечник ограничивает не так уж и мягко, скорее не такие резкие уголки на месте среза, как у транзисторных, которые дают грязь.
Излишняя округлость входа в ограничение даёт на слух "пукающий" звук, как у диодного ограничителя на германиевых диодах.

ФёдорЫч

  • Сообщений: 1065
  • Long live Rock-n-Roll!!!
    • Просмотр профиля
    • E-mail
Re: Маломощный "Мю" выходной каскад на МОСФЕТ
« Ответ #3 : Марта 08, 2017, 09:03:14 am »
https://postimg.cc/image/szdjby6d7/
https://postimg.cc/image/8i8z9du0z/
Картинки клиппинга и  "вот-вот клиппинг будет" . Всё резко ,как в микросхемном (транзисторном).
Спектр предклиппинговый (к предыдущей картинке)
https://postimg.cc/image/jxpt6tr21/
« Последнее редактирование: Марта 08, 2017, 09:14:04 am от GREtchko »

DDD

  • Сообщений: 10347
  • Имею личный текст
    • Просмотр профиля
    • E-mail
Re: Маломощный "Мю" выходной каскад на МОСФЕТ
« Ответ #4 : Марта 08, 2017, 09:09:16 am »
Цитировать
А не улучшит ли КПД повторитель на выходе с заменой мю-каскада на слаботочный?
И как оно "не в симе"?
КПД улучшится, но сабж выродится в некое подобие BSIAB, включенного в Хи-Фи усилитель.
Готов подписаться под каждым своим словом

DDD

  • Сообщений: 10347
  • Имею личный текст
    • Просмотр профиля
    • E-mail
Re: Маломощный "Мю" выходной каскад на МОСФЕТ
« Ответ #5 : Марта 08, 2017, 05:20:58 pm »
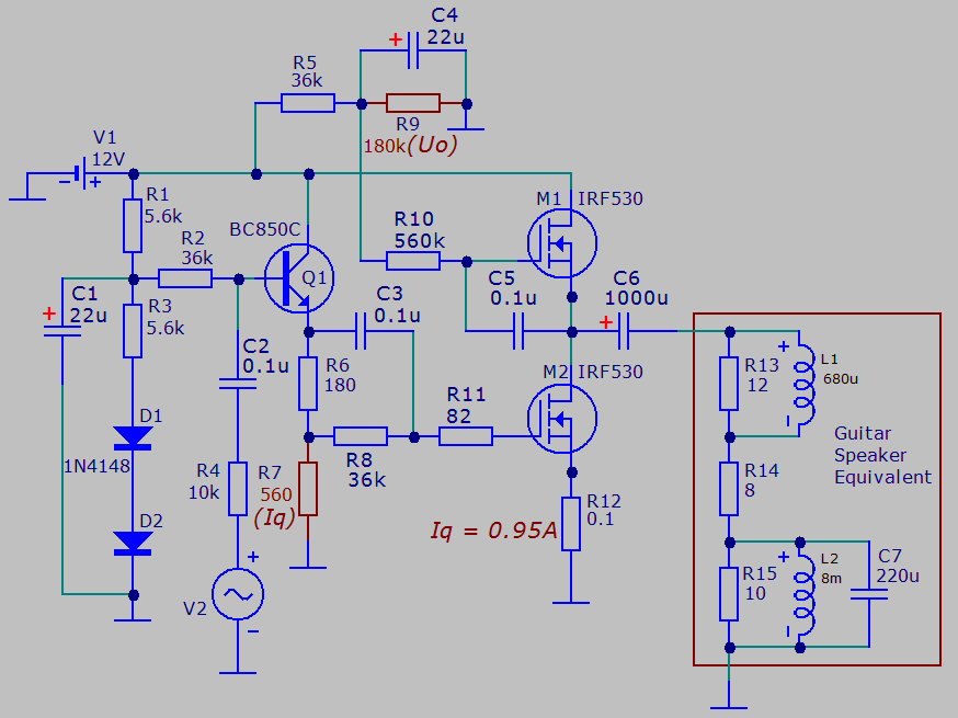
Просимил недорогую версию сабжа на дешёвых IRF530 вместо дорогущих 2SK1058.
Для термостабилизации тока покоя выходного каскада применил два диода в смещении повторителя.
Ток покоя имеет небольшой отрицательный температурный коэффициент, рабочая точка стоит как железная.
Коэффициент усиления немного выше: +20дБ с лишним, выходная неискаженная мощность порядка 1.6 Ватт на 8 Ом. Выходное сопротивление порядка 30 Ом. Ток покоя такой же - 0,95А.
Т.е., вроде бы все нормально, но:
1) Усилитель в плане ограничения ведет себя как сугубо транзисторный усилитель;
2) Картина входа-выхода из ограничения точно такая же, как в любом транзючном УНЧ;
3) И так далее, и тому подобное.
В общем, насколько интересен каскад на 2SK1058 в классе А, настолько же НЕ интересен этот каскад на IRF530.
Ниже схема и картинка выхода при входном экспоненциально спадающем сигнале начальной амплитудой 3 Вольта (сравните эту картинку с аналогичной из стартового поста, и сразу станет видна разница).



« Последнее редактирование: Марта 10, 2017, 03:40:07 am от DDD »
Готов подписаться под каждым своим словом

DDD

  • Сообщений: 10347
  • Имею личный текст
    • Просмотр профиля
    • E-mail
Re: Маломощный "Мю" выходной каскад на МОСФЕТ
« Ответ #6 : Марта 10, 2017, 04:02:21 am »
Побаловался в симуляторе с сабжевой схемой, сделанной на Дарлингтоновой паре BC850C/BD239; результат сугубо неутешительный: в перегрузе на выходе корявый "транзисторный" сигнал.
Дальше возиться я не стал.
Вывод: легендарные "звуковые" МОСФЕТы 2SK1058 и 2SJ162 обладают весьма уникальными и полезными в гитаризме свойствами.
Готов подписаться под каждым своим словом

ФёдорЫч

  • Сообщений: 1065
  • Long live Rock-n-Roll!!!
    • Просмотр профиля
    • E-mail
Re: Маломощный "Мю" выходной каскад на МОСФЕТ
« Ответ #7 : Марта 10, 2017, 06:30:43 am »
2 DDD .  Коллега ,как понять по этим цветным картинкам ,где  отображен  " в перегрузе на выходе корявый транзисторный" сигнал." По приборам понимаю ,а  симул-картинки как-то .....не доходят пока .

Peratron

  • Сообщений: 13579
  • GTLab - forever!
    • Просмотр профиля
    • E-mail
Re: Маломощный "Мю" выходной каскад на МОСФЕТ
« Ответ #8 : Марта 10, 2017, 07:22:16 am »
Интересно - а где там МЮ спрятался?!

ХИНТ: к мю-усилителям данная схема отношения не имеет - верхнее плечо работает банальным генератором тока. Причём, без стабилизирующей внутренней ООС - а значит, на чистом Rвых транзистора.

ХИНТ: к достоинствам можно отнести низкое остаточное напряжение на верхнем плече - что обеспечивает r2r характеристики.

Схемотехническая мантра: титцешенкохоровицехилл. Повторять до просветления...

Peratron

  • Сообщений: 13579
  • GTLab - forever!
    • Просмотр профиля
    • E-mail
Re: Маломощный "Мю" выходной каскад на МОСФЕТ
« Ответ #9 : Марта 10, 2017, 07:26:34 am »
Цитировать
Вывод: легендарные "звуковые" МОСФЕТы 2SK1058 и 2SJ162 обладают весьма уникальными и полезными в гитаризме свойствами.
Ну вот и новая легенда. Как всегда, порождённая чистой ошибкой в схемотехнике...

Помолимся, братья!..
Схемотехническая мантра: титцешенкохоровицехилл. Повторять до просветления...

DDD

  • Сообщений: 10347
  • Имею личный текст
    • Просмотр профиля
    • E-mail
Re: Маломощный "Мю" выходной каскад на МОСФЕТ
« Ответ #10 : Марта 10, 2017, 07:54:06 am »
Картинку " в перегрузе на выходе корявый транзисторный" я даже не стал помещать в топике: уж больно она гнусная, реально как у простейшего 9-Вольтового каскада на одном транзисторе по схеме ОЭ, которому вкатили на вход 5 Вольт амплитуды (((
"Хорошая" осциллограмма каскада на 2SK1058 помещена в стартовом посте сразу под схемой.
Готов подписаться под каждым своим словом

KMG

  • Сообщений: 3776
    • ICQ клиент - 412221711
    • AOL клиент - Mike
    • Просмотр профиля
    • E-mail
Re: Маломощный "Мю" выходной каскад на МОСФЕТ
« Ответ #11 : Марта 10, 2017, 09:52:30 am »
Цитировать
Вывод: легендарные "звуковые" МОСФЕТы 2SK1058 и 2SJ162 обладают весьма уникальными и полезными в гитаризме свойствами.
Цитировать
Ну вот и новая легенда. Как всегда, порождённая чистой ошибкой в схемотехнике...
У латералов:
Низкий ток точки термостабилизации (не требуется термокомпенсация тока покоя).
Малая крутизна по с равнению с "вертикалками" (не требуется оос, негативно влияющая на звук)
Ну и как бонус (чисто технологический) - малый разброс параметров.

DDD

  • Сообщений: 10347
  • Имею личный текст
    • Просмотр профиля
    • E-mail
Re: Маломощный "Мю" выходной каскад на МОСФЕТ
« Ответ #12 : Марта 10, 2017, 11:10:22 am »
Есть еще подходящие "аудио" MOSFETы: BUZ900/901 (N-type) и комплементы к ним BUZ905/906 (P-type).
Выпускаются, к слову, разными фирмами в разных корпусах (пластик и чисто металл).
Дорогие, особенно в ТО-3.
« Последнее редактирование: Марта 10, 2017, 01:27:18 pm от DDD »
Готов подписаться под каждым своим словом

new_man

  • Сообщений: 2053
  • GtLab.Net
    • Просмотр профиля
    • E-mail
Re: Маломощный "Мю" выходной каскад на МОСФЕТ
« Ответ #13 : Марта 10, 2017, 03:44:53 pm »
Да уж, золотые ватты получаются.

Peratron

  • Сообщений: 13579
  • GTLab - forever!
    • Просмотр профиля
    • E-mail
Re: Маломощный "Мю" выходной каскад на МОСФЕТ
« Ответ #14 : Марта 10, 2017, 04:41:31 pm »
Так всё ж - где тут сабжевый МЮ прячется?
Схемотехническая мантра: титцешенкохоровицехилл. Повторять до просветления...

DDD

  • Сообщений: 10347
  • Имею личный текст
    • Просмотр профиля
    • E-mail
Re: Маломощный "Мю" выходной каскад на МОСФЕТ
« Ответ #15 : Марта 11, 2017, 07:16:30 am »
У нас на фирме 2SK1058 и 2SJ162 продаются по $1,57 (это для "своих"), для клиентов процентов на 35 дороже.
Не знаю, откуда такие низкие цены... сам их закупал в Китае для соседнего отдела, закупочную цену не помню; в общем, не мое это дело; я сделал на них три усилителя, все пашут как надо без проблем.
« Последнее редактирование: Марта 11, 2017, 09:48:00 am от DDD »
Готов подписаться под каждым своим словом

ФёдорЫч

  • Сообщений: 1065
  • Long live Rock-n-Roll!!!
    • Просмотр профиля
    • E-mail
Re: Маломощный "Мю" выходной каскад на МОСФЕТ
« Ответ #16 : Марта 11, 2017, 09:33:11 am »
ОФФТОП !  Уважаемый коллега DDD .  Не могли бы вы выложить в эту ветку картинку( на аноде триода) синуса 200 Гц  в диапазоне входного сигнала 0,02 - 2,5 вольт (амплитудные значения , 4-5 промежуточных кривых )  , просимулированную для стандартного входного каскада гитарного усилителя ( +350в анодное , 100КОм в аноде ,1.5КОм в катоде )  на 12ах7 ??

DDD

  • Сообщений: 10347
  • Имею личный текст
    • Просмотр профиля
    • E-mail
Re: Маломощный "Мю" выходной каскад на МОСФЕТ
« Ответ #17 : Марта 11, 2017, 09:47:16 am »
Коллега ФёдорЫч,
к сожалению, я не умею работать с лампами, и у меня не получится наскоро состряпать ламповый эквивалент сабжевой схемы без достаточного изучения предмета.
С другой стороны, эта схемная конфигурация изначально была разработана на лампах, и я уверенно могу сказать, что множество гитарных ламповых предусилителей было сделано с её применением.
Полагаю, что многие наши коллеги, имеющие опыт работы с лампами, запросто исполнят Ваше пожелание как на собственных разработках, так и на обще-известных схемах.
« Последнее редактирование: Марта 11, 2017, 10:06:59 am от DDD »
Готов подписаться под каждым своим словом

DDD

  • Сообщений: 10347
  • Имею личный текст
    • Просмотр профиля
    • E-mail
Re: Маломощный "Мю" выходной каскад на МОСФЕТ
« Ответ #18 : Марта 13, 2017, 03:59:46 am »
Посимил для интереса сабжевую схему при питании +24 Вольт, задавши ток покоя 0,5А.
Результат сугубо неинтересный.
ИМХО с током покоя меньше 1 Ампера схема работает некрасиво, ну, разве что, можно попробовать с нагрузкой 16 Ом, если у кого завалялся такой динамик.
Готов подписаться под каждым своим словом

TrueVAL

  • Сообщений: 653
  • GtLab.Net forever!
    • Просмотр профиля
    • E-mail
Re: Маломощный "Мю" выходной каскад на МОСФЕТ
« Ответ #19 : Марта 13, 2017, 07:07:16 pm »
 DDD, посмотрите картинку:
https://yadi.sk/i/zXuZs3tG3FiJUM - это АЧХ на аноде и на нагрузке 8 Ом модели оконечника JTM-45 при среднем положении ручки "Презенс" и трех значениях сопротивления в цепи ООС - 100кОм, 50кОм, 20кОм. Видим, что НЧ резонанса на аноде или нет при минимальной ООС, или там даже провал -2дБ при максимальной. То-есть неправильно делать усилитель просто с высоким выходным сопротивлением - оно должно быть еще частотно-зависимым. Нет НЧ горба +5дБ, а значит не будет и его ограничения.