Автор Тема: Маломощный "Мю" выходной каскад на МОСФЕТ  (Прочитано 25779 раз)

0 Пользователей и 1 Гость просматривают эту тему.

Peratron

  • Сообщений: 13579
  • GTLab - forever!
    • Просмотр профиля
    • E-mail
Re: Маломощный "Мю" выходной каскад на МОСФЕТ
« Ответ #40 : Марта 15, 2017, 11:36:38 am »
Цитировать
*** Полагаю, что нынешние усилители без проблем настраиваются на любой из сказанных режимов.
Категорическая ошибка: применение современных интегральных УМЗЧ в гитаристике концептуально против музыкальности.
Беда в том, что малейших перегруз неизбежно ведёт к сквозной перестройке рабочих точек, а потом усилитель долго откатывается назад к точке баланса.

Избежать этого крайне неприятного явления можно только за счёт весьма большого недогруза УМ - потому, что пик-фактор для некоторых типов гитарного сигнала составляет до 20 дБ.
Теоретически с искажённым сигналом должно быть лучше - но только теоретически: из-за частотной коррекции фронты могут иметь пик-фактор до 6...10 дБ - так, что всё равно УМ придётся недогружать на эту величину.

ХИНТ: единственным средством преодоления этого недостатка является недопущение клиппинга внутри петли ОС - для чего надо добавить к ОС ограничитель на стабилитронах, исключающий "переполнение" ОООС и последующее ползанье по рабочей точке с временем выхода в сотни миллисекунд.

Но мне такие решения в готовых изделиях неизвестны - разработчики тупо дуют в конец столько, что захлёб неизбежен.
И уж какая в этом режиме "читаемость аккордов" - не смешите мои тапки.

Потому, если хотите нормальный комб - делайте его на твердотеле сколько угодно, но только по описанной постом выше схемотехнике, концептуально не отличающейся от ламповой...
Схемотехническая мантра: титцешенкохоровицехилл. Повторять до просветления...

DDD

  • Сообщений: 10347
  • Имею личный текст
    • Просмотр профиля
    • E-mail
Re: Маломощный "Мю" выходной каскад на МОСФЕТ
« Ответ #41 : Марта 15, 2017, 12:23:53 pm »
А если в ПП оконечнике ООС отсутствует вообще?
Готов подписаться под каждым своим словом

KMG

  • Сообщений: 3776
    • ICQ клиент - 412221711
    • AOL клиент - Mike
    • Просмотр профиля
    • E-mail
Re: Маломощный "Мю" выходной каскад на МОСФЕТ
« Ответ #42 : Марта 15, 2017, 12:42:55 pm »
Коллега Rst7 абсолютно прав, приведенка повторяет кривую импеданса каба.
Соответственно, там где импеданс каба (приведенка) выше ламповый оконечник раньше входит в ограничение.
Но это на синусе, а вот в комплексном сигнале все гораздо сложнее.
Цитировать
Вообще-то, надо по этому поводу спросить коллегу KMG, который сделал 5-Ваттник на МОСФЕТах
Мне было проще, мой оконечник практически идентичен ламповому по топологии. Просто заменены "активные" элементы.
ООС ~3-6 дБ, да можно и без нее, она в основном для Presence и Depth.
« Последнее редактирование: Марта 15, 2017, 12:44:48 pm от mike »

DDD

  • Сообщений: 10347
  • Имею личный текст
    • Просмотр профиля
    • E-mail
Re: Маломощный "Мю" выходной каскад на МОСФЕТ
« Ответ #43 : Марта 15, 2017, 02:27:45 pm »
"Но это на синусе, а вот в комплексном сигнале все гораздо сложнее." - Это значит что плюсуются интермодуляционные искажения из-за ограничения сигнала и своего рода "сдвигов рабочей точки" для ВЧ сигналов на фоне медленных сигналов?
Готов подписаться под каждым своим словом

TrueVAL

  • Сообщений: 653
  • GtLab.Net forever!
    • Просмотр профиля
    • E-mail
Re: Маломощный "Мю" выходной каскад на МОСФЕТ
« Ответ #44 : Марта 15, 2017, 07:08:21 pm »
DDD, с картинкой АЧХ на аноде и нагрузке я ошибся. Поменял модель трансформатора на правильную и теперь действительно АЧХ совпадают - НЧ-резонанс на аноде только на 0.4дБ меньше чем на  динамике. Но вопрос о выборе оптимального выходного сопротивления остается. От значения сопротивления в цепи ООС , например для  JTM-45, величина горба меняется от 2дБ со штатным резистором 27кОм  до 7дБ с разомкнутой цепью обратной связи: https://yadi.sk/i/NcpsB1wb3FuNBw
А вот у полной модели Fender Bassman обнаружить НЧ-резонанс на аноде и том же 8-омном эквиваленте нагрузки не удалось, вижу только подъем ВЧ от темброблока в преампе:
https://yadi.sk/i/XaeDpwE43FuPe6

Rst7

  • Сообщений: 1619
  • Мимо проходил...
    • Просмотр профиля
    • E-mail
Re: Маломощный "Мю" выходной каскад на МОСФЕТ
« Ответ #45 : Марта 15, 2017, 07:29:14 pm »
Цитировать
А вот у полной модели Fender Bassman обнаружить НЧ-резонанс на аноде и том же 8-омном эквиваленте нагрузки не удалось, вижу только подъем ВЧ от темброблока в преампе:
https://yadi.sk/i/XaeDpwE43FuPe6

Так он там маленький (видимо, весьма глубокая ООС), его глобальный спад по низам маскирует. Вы АЧХ только оконечника посмотрите.
"Практика выше (теоретического) познания, ибо она имеет не только достоинство всеобщности, но и непосредствен

Peratron

  • Сообщений: 13579
  • GTLab - forever!
    • Просмотр профиля
    • E-mail
Re: Маломощный "Мю" выходной каскад на МОСФЕТ
« Ответ #46 : Марта 16, 2017, 01:26:54 am »
Цитировать
А если в ПП оконечнике ООС отсутствует вообще?
Покажите мне такой усь!
Тогда и поговорим...

На самом деле (тм) конечный результат зависит от конкретной схемотехники - от того, по какой схеме включены транзисторы выходного каскада, как реализована местная ООС и т.д.

Потому разбор полётов будет разный: в отличие от ламповой схемотехники, так или иначе упёртой в небольшой выбор вариантов построения, твердотел имеет гораздо более широкое пространство возможных решений.
Соответственно, и свойства будут варьировать - и превращать ли их в фичи или нет, это уже выбор конструктора.

ХИНТ: полагаю, было б познавательно обсудить всё это в отдельной теме - потому, что за исключением фактически двух известных [нам] аппаратов ПП-усилители для гитарного применения реализованы неправильно по системным критериям.

ХИНТ: к этим вариантам можно добавить ещё винтажную схемотехнику транзисторных РП - но они в классе слишком малой мощности и потому в гитаристике применимы в очень узком сегменте ночного диванного музицирования.
А вот в основном сегменте - фигсмаслом  :'(
Схемотехническая мантра: титцешенкохоровицехилл. Повторять до просветления...

DDD

  • Сообщений: 10347
  • Имею личный текст
    • Просмотр профиля
    • E-mail
Re: Маломощный "Мю" выходной каскад на МОСФЕТ
« Ответ #47 : Марта 16, 2017, 03:32:42 am »
"А если в ПП оконечнике ООС отсутствует вообще?"

"- Покажите мне такой усь!"
А где в сабжевой схеме ООС?
Единственная там ООС - это резистор R11, который в принципе там нафик не нужен, разве только в качестве измерителя тока покоя.
Плюс еще эффект Миллера, который тоже далеко не дотягивает до воображаемых сотен миллисекунд.
Готов подписаться под каждым своим словом

Peratron

  • Сообщений: 13579
  • GTLab - forever!
    • Просмотр профиля
    • E-mail
Re: Маломощный "Мю" выходной каскад на МОСФЕТ
« Ответ #48 : Марта 16, 2017, 04:17:31 am »
Просьба относится к рыночной продукции - по которой оценивается звучание лампы против транзистора.
Схемотехническая мантра: титцешенкохоровицехилл. Повторять до просветления...

DDD

  • Сообщений: 10347
  • Имею личный текст
    • Просмотр профиля
    • E-mail
Re: Маломощный "Мю" выходной каскад на МОСФЕТ
« Ответ #49 : Марта 16, 2017, 07:05:40 am »
Вообще-то, в сабжевой схеме есть одна "опасная" цепочка C5-R9 с большой постоянной времени, которая может вызывать долгий "затык" усилителя при воздействии на вход большого сигнала, перегружающего выход.
Беда в том, что при уменьшении постоянной времени сказанной цепочки начинается резкий спад НЧ (чем объяснить - не знаю).
Поэтому, подбирать эту цепочку стоит тщательно.
В качестве лечебного варианта можно конденсатор С5 заменить стабилитроном, соответственно модифицировав цепь смещения верхнего МОСФЕТа, и добавив ему в исток малый резистор. При этом понадобится подбор стабилитрона и этого резистора, и.т.д. Но "затык" будет удавлен в принципе.
Готов подписаться под каждым своим словом

Peratron

  • Сообщений: 13579
  • GTLab - forever!
    • Просмотр профиля
    • E-mail
Re: Маломощный "Мю" выходной каскад на МОСФЕТ
« Ответ #50 : Марта 16, 2017, 09:32:05 am »
Цитировать
Вообще-то, в сабжевой схеме есть одна "опасная" цепочка C5-R9 с большой постоянной времени, которая может вызывать долгий "затык" усилителя при воздействии на вход большого сигнала, перегружающего выход.
Ну, ещё б...

Я уже указывал, что верхнее плечо работает всего лишь токогенератором.
При этом, в данном варианте всё криво: ток каскада, работающего в режиме А, определяется нижним плечом. Верхнее плечо принимает этот ток, подстраиваясь к статической рабочей точке в полпитания через привязку затвора к делителю.

Поскольку верхнее плечо есть повторитель, то без ёмкости он будет держать полпитания при любых изменениях тока нижнего плеча.
А что б он всё ж не бегал в противофазе с нижним плечом, ты его втупую зажал ёмкостью.
При этом, по сигналу от ёмкости, плечо включено с ОИ - то есть, на максимально возможное усиление из всех возможных.

ИТОГО: ты сначала формируешь сигнал с размахом, равным выходному (разность между выходом и точкой делителя), потом жмёшь его RC-фильтром первого порядка, потом усиливаешь остаток с помощью каскада с ОИ.
И используешь этот двухполюсник в качестве нагрузочного!

Ну, и чого ж ты хочешь?
Плечо в виде повторителя - это система с 100й ООС. Когда ты загоняешь его в нелинейность (в отсечку), то накачиваешь фильтр в контуре ООС по самое нехочу - а потом усилитель с огромным усилением полчаса сидит в мёртвой зоне, пока ОС расхлебает последствия перегруза.

Придумать более некорректный способ обеспечения рабочей точки - невозможно.

По поводу среза по НЧ - такая же гадость (снхронная помеха, прорвавшаяся через фильтр, вводится в цепь сигнала помноженная на Кус).
Получается активный фильтр с крайне неудачной ФЧХ.
Схемотехническая мантра: титцешенкохоровицехилл. Повторять до просветления...

Peratron

  • Сообщений: 13579
  • GTLab - forever!
    • Просмотр профиля
    • E-mail
Re: Маломощный "Мю" выходной каскад на МОСФЕТ
« Ответ #51 : Марта 16, 2017, 09:45:33 am »
В качестве альтернативы - если уж хочется выходной каскад в А с генератором тока.

1. Генератор тока сооруди на полевике обратной полярности (p-MOS). Ток покоя задай им.

2. Нижнее плечо оставь той же структуры (n-MOS).

3. Среднюю точку держи при помощи делителя от СТ на затвор нажнего плеча - МОП имеет большую пятку и отлично будет держать напряжение на коллекторе.

4. Сигнал на затвор нижнего плеча подавай через ёмкость. При этом, эта емкость является фильтром ООС, автоматически согласованным по постоянной времени с НЧ-срезом уся.
Переходной процесс при перегрузе будет минимальным...

ХИНТ: игрой номиналами делителя и выходным импедансом драйверного каскада можно регулировать глубину ООС выходного каскада и, соответственно, выходной импеданс мощного уся - без лишних деталей.

Схемотехническая мантра: титцешенкохоровицехилл. Повторять до просветления...

Peratron

  • Сообщений: 13579
  • GTLab - forever!
    • Просмотр профиля
    • E-mail
Re: Маломощный "Мю" выходной каскад на МОСФЕТ
« Ответ #52 : Марта 16, 2017, 11:02:43 am »
Играйся!



ХИНТ: специально оставил раскачивающий каскад без линеаризации - что б он гнал типичные "ламповые" искажения.
Потому усь заточен именно под гитарный комб - для других применений надо адекватно модить.

ХИНТ: Режим - честный двухтактный, но с супер-линеаризацией.
Можно перевести в дифференциальный А выбором начального тока (подбором R3).
« Последнее редактирование: Марта 16, 2017, 11:23:18 am от peratron »
Схемотехническая мантра: титцешенкохоровицехилл. Повторять до просветления...

DDD

  • Сообщений: 10347
  • Имею личный текст
    • Просмотр профиля
    • E-mail
Re: Маломощный "Мю" выходной каскад на МОСФЕТ
« Ответ #53 : Марта 16, 2017, 02:09:52 pm »
Батюшки-светы!!! А как же ток протекает через динамик?
Готов подписаться под каждым своим словом

Peratron

  • Сообщений: 13579
  • GTLab - forever!
    • Просмотр профиля
    • E-mail
Re: Маломощный "Мю" выходной каскад на МОСФЕТ
« Ответ #54 : Марта 16, 2017, 02:32:17 pm »
Если оставить в режиме А - уменьшив 22 ом до нужного, то работать будет и так.

А для двухтакта - ну, да. Надо переработать немного, что б через базу не пёрло...
Если нужно - могу и переработать.

Будешь макетировать?
Схемотехническая мантра: титцешенкохоровицехилл. Повторять до просветления...

DDD

  • Сообщений: 10347
  • Имею личный текст
    • Просмотр профиля
    • E-mail
Re: Маломощный "Мю" выходной каскад на МОСФЕТ
« Ответ #55 : Марта 16, 2017, 02:52:11 pm »
Макетировать не буду: у меня еще с осени стоит на стапелях замечательный двух-тактник на 2SK1058/2SJ162, очень красиво играющий; осталось только распаять в корпусе и прописать переднюю панельку, и то руки не доходят (((
И, потом, меня буквально заворожила картинка супер-плавного выхода сабжевой схемы из тяжелого перегруза на неискаженный сигнал (зеленая осциллограмма в стартовом посте), да и сама динамика перегруженного сигнала тоже; я такого раньше нигде не видел, и край как интересно попробовать её на реальном звуке.
Так что, планов громадьё, а времени ни шиша нет, работа загрызла нахер... лишь изредка балуюсь поздними вечерами в симуляторе, чтоб мозги не засохли.
===================
Кстати, сабжевая схема по конфигурации один-в-один повторяет тысячи раз опробованный на всех пяти континентах (и мною лично в маломощной версии на BF512) вариант усилительно-искажающего "Мю-каскада" на полевиках, который шикарно звучит в целом ряде самых популярных примочек типа БСИАБ и подобных.
Так что, я не ожидаю, что звучать он будет плохо, но, напротив, жду от него интересных результатов, особенно в интеракции с гитарными кабами.
« Последнее редактирование: Марта 16, 2017, 03:00:13 pm от DDD »
Готов подписаться под каждым своим словом

Peratron

  • Сообщений: 13579
  • GTLab - forever!
    • Просмотр профиля
    • E-mail
Re: Маломощный "Мю" выходной каскад на МОСФЕТ
« Ответ #56 : Марта 16, 2017, 11:45:46 pm »
Цитировать
Кстати, сабжевая схема по конфигурации один-в-один повторяет тысячи раз опробованный на всех пяти континентах (и мною лично в маломощной версии на BF512) вариант усилительно-искажающего "Мю-каскада" на полевиках, который шикарно звучит в целом ряде самых популярных примочек типа БСИАБ и подобных.
Так что, я не ожидаю, что звучать он будет плохо, но, напротив, жду от него интересных результатов, особенно в интеракции с гитарными кабами.
ЭТО НЕ МЮ-КАСКОД!!!
Отсутствие резистора принципиально меняет характер работы всей схемы...

Кроме того, весь цимес маломощного мю рисуется исключительно ВАХами жифетов, из которых он строится.
Характеристики насыщения мощных камней принципиально отличаются - потому рассчитывать на какие-либо волшебства не следует. Всё банально и прозрачно: вся тайна в соотношении Rнас и Rнаг в сочетании с ВАХ в области насыщения.
С вертикалками не получится по определению.

Но можно симулировать нужные кривые, использовав нарисованный мной повторитель в сочетании с мю-каскодом на маломощных жифетах в драйверном каскаде - отсимулируй этот вариант и убедись в этом.
Только возьми токозадающий резистор номиналом 0.3 Ом - что даст ток покоя 2 А.

Или же срежь питание до 12 - если тебе не нужна большая мощность.
Тогда можно ограничиться токозадающим в диапазоне 0.6...1 Ом...
Схемотехническая мантра: титцешенкохоровицехилл. Повторять до просветления...

Peratron

  • Сообщений: 13579
  • GTLab - forever!
    • Просмотр профиля
    • E-mail
Re: Маломощный "Мю" выходной каскад на МОСФЕТ
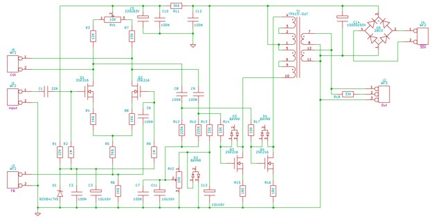
« Ответ #57 : Марта 17, 2017, 02:35:17 am »
Держи скорректированную версию - тут и мю, и правильный двухтакт:



Зацени по твоей методике, как оно выходит из перегруза...
Схемотехническая мантра: титцешенкохоровицехилл. Повторять до просветления...

Peratron

  • Сообщений: 13579
  • GTLab - forever!
    • Просмотр профиля
    • E-mail
Re: Маломощный "Мю" выходной каскад на МОСФЕТ
« Ответ #58 : Марта 17, 2017, 03:06:00 am »
Эй, тусовка...

Кто-нибудь возьмётся слепить и отслушать - если я накидаю печатку по этой схеме (с учётом возможных мелких модов в процессе более досконального симулирования)?

ИМХО, это самый правильный твердотельный усь для домашнего комба - с мощностью 5...10 ВА.

Если да - я открою отдельную темку...

ХИНТ: работа в силу простоты, доступности комплектовки и полного пакета док доступна и неофитам.
Лишь бы ЛУТить да паять правильно уметь...
Ы?
Схемотехническая мантра: титцешенкохоровицехилл. Повторять до просветления...

DDD

  • Сообщений: 10347
  • Имею личный текст
    • Просмотр профиля
    • E-mail
Re: Маломощный "Мю" выходной каскад на МОСФЕТ
« Ответ #59 : Марта 17, 2017, 03:59:14 am »
 Погонял сабжевую схему в симе при подаче на вход резкого перепада (импульса) напряжения - амплитуда 5 Вольт, фронты 50 мкС, питание схемы 12 Вольт.
В общем-то, условия испытания довольно суровые в плане возможности "затыка" при таком апперкоте в челюсть.  :o
Схема ведет себя очень прилично, и выходит из нокдауна за десяток-полтора миллисекунд.
Однако, реакция становится благоприятнее, если резисторы R7 и R9 установить номиналом 240кОм (оба). При этом результирующая АЧХ сохраняется.
(Если не забуду, то вечером опубликую картинки симуляции в описанном режиме).
« Последнее редактирование: Марта 17, 2017, 04:50:28 am от DDD »
Готов подписаться под каждым своим словом