Автор Тема: Маломощный "Мю" выходной каскад на МОСФЕТ  (Прочитано 25793 раз)

0 Пользователей и 1 Гость просматривают эту тему.

ФёдорЫч

  • Сообщений: 1065
  • Long live Rock-n-Roll!!!
    • Просмотр профиля
    • E-mail
Re: Маломощный "Мю" выходной каскад на МОСФЕТ
« Ответ #60 : Марта 17, 2017, 04:27:06 am »
Цитировать
Эй, тусовка...

Кто-нибудь возьмётся слепить и отслушать - если я накидаю печатку по этой схеме (с учётом возможных мелких модов в процессе более досконального симулирования)?

ИМХО, это самый правильный твердотельный усь для домашнего комба - с мощностью 5...10 ВА.

Если да - я открою отдельную темку...

ХИНТ: работа в силу простоты, доступности комплектовки и полного пакета док доступна и неофитам.
Лишь бы ЛУТить да паять правильно уметь...
Ы?
Спаяю легко !  Вот посмотрю ,есть ли у меня такие транзисторы .

ФёдорЫч

  • Сообщений: 1065
  • Long live Rock-n-Roll!!!
    • Просмотр профиля
    • E-mail
Re: Маломощный "Мю" выходной каскад на МОСФЕТ
« Ответ #61 : Марта 17, 2017, 05:58:57 am »
"Категорическая ошибка: применение современных интегральных УМЗЧ в гитаристике концептуально против музыкальности.
Беда в том, что малейших перегруз неизбежно ведёт к сквозной перестройке рабочих точек, а потом усилитель долго откатывается назад к точке баланса." - цитата .
2 Peratron . Дабы впредь не писать подобную ерунду , Вы ,как честный и порядочный человек просто ОБЯЗАНЫ !  приехать ко мне в лабораторию и ЛИЧНО ! поиграть на усилителе с УМЗЧ  типа ОУ (tda7296) .  Благо от Москвы до Подольска ....тьфу ,а не ехать . ПРИГЛАШАЮ !!! (и на коньяк с лимончиком :) :) )

Peratron

  • Сообщений: 13579
  • GTLab - forever!
    • Просмотр профиля
    • E-mail
Re: Маломощный "Мю" выходной каскад на МОСФЕТ
« Ответ #62 : Марта 17, 2017, 05:59:09 am »
ОКи.
По мере появления соответствующей информации буду её кидать в организованную для этого тему...
Схемотехническая мантра: титцешенкохоровицехилл. Повторять до просветления...

new_man

  • Сообщений: 2053
  • GtLab.Net
    • Просмотр профиля
    • E-mail
Re: Маломощный "Мю" выходной каскад на МОСФЕТ
« Ответ #63 : Марта 17, 2017, 06:15:05 am »
Цитировать
ИМХО, это самый правильный твердотельный усь для домашнего комба
И что тут правильного? Опять усилитель с нулевым выходным сопротивлением. За что DDD бился-то?
Ну да, из перегруза выходит без задержек, радость. А от грязи по питанию никак не защищен. Что на питании, то и на выходе.

DDD

  • Сообщений: 10347
  • Имею личный текст
    • Просмотр профиля
    • E-mail
Re: Маломощный "Мю" выходной каскад на МОСФЕТ
« Ответ #64 : Марта 17, 2017, 08:02:02 am »
Я бился, в числе прочего, и за высокое выходное сопротивление, каковое получилось порядка 30 Ом (его можно регулировать одним резистором).
А от грязи по питанию избавляемся, как говорилось ранее, применением стабилизированного адаптера питания на 12 Вольт, 1,5 Ампера, коих я задаром понабрал уже пол-ящика, причем фирмовых - Motorola и Cisco.
Готов подписаться под каждым своим словом

DDD

  • Сообщений: 10347
  • Имею личный текст
    • Просмотр профиля
    • E-mail
Re: Маломощный "Мю" выходной каскад на МОСФЕТ
« Ответ #65 : Марта 17, 2017, 08:40:27 pm »
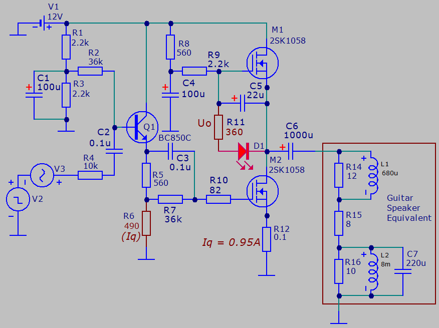
Ниже модификация стартовой схемы, сделанная с целью ускорения выхода усилителя из тяжелого перегруза.
Для этого цепь смещения и управления верхним МОСФЕТом сделана с применением светодиода, и малое динамическое сопротивление последнего позволило резко уменьшить постоянную времени этой цепи, и, соответственно, настолько же уменьшить время возвращения каскада в рабочее состояние после перегрузки.
Прочие параметры схемы практически повторяют стартовый вариант.

« Последнее редактирование: Марта 17, 2017, 08:51:00 pm от DDD »
Готов подписаться под каждым своим словом

DDD

  • Сообщений: 10347
  • Имею личный текст
    • Просмотр профиля
    • E-mail
Re: Маломощный "Мю" выходной каскад на МОСФЕТ
« Ответ #66 : Марта 19, 2017, 05:02:20 pm »
Погонял схему из ответа #65 при пульсациях питания.
В качестве пульсаций использовал синус полным размахом 3 Вольта, 100 Гц.
На выход попадает (пролазит) сигнал двойной амплитудой 54 мВ, что по мощности звука составляет примерно 46 мВт, т.е. довольно значительную величину, учитывая небольшую неискаженную мощность самого усилителя.
Получается, что нужно использовать либо стабилизированный ИП, либо воспользоваться методой подавления пролезания пульсаций на выход, на которую недавно наткнулся коллега new_man.
*** При увеличении конденсаторов С1 и С4 до 500 мкФ мощность фона в динамике падает до 16 мВт, что уже хорошо.
« Последнее редактирование: Марта 19, 2017, 05:31:15 pm от DDD »
Готов подписаться под каждым своим словом

DDD

  • Сообщений: 10347
  • Имею личный текст
    • Просмотр профиля
    • E-mail
Re: Маломощный "Мю" выходной каскад на МОСФЕТ
« Ответ #67 : Марта 20, 2017, 10:31:47 am »
Ниже осциллограмма на выходе усилителя из ответа #65 при воздействии на вход суммы сигналов (синий график):
- 1 кГц синус, 1 Вольт полный размах;
- Прямоугольный импульс амплитудой -4 Вольта фронты 20 мкс.
На красном графике видно, что усилитель после такого ударного воздействия на вход полностью "приходит в себя" за 6-7 миллисекунд, а реально вдвое быстрее.
*** Картинка показана на резистивном эквиваленте нагрузки.
 
« Последнее редактирование: Марта 20, 2017, 02:12:12 pm от DDD »
Готов подписаться под каждым своим словом

Peratron

  • Сообщений: 13579
  • GTLab - forever!
    • Просмотр профиля
    • E-mail
Re: Маломощный "Мю" выходной каскад на МОСФЕТ
« Ответ #68 : Марта 20, 2017, 10:44:31 am »
ЖУТЬ!
 :o :o
Схемотехническая мантра: титцешенкохоровицехилл. Повторять до просветления...

DDD

  • Сообщений: 10347
  • Имею личный текст
    • Просмотр профиля
    • E-mail
Re: Маломощный "Мю" выходной каскад на МОСФЕТ
« Ответ #69 : Марта 20, 2017, 11:09:40 am »
Почему же жуть?
То про сотни миллисекунд затыка пишем, а теперь пяти миллисекунд пугаемся?
Готов подписаться под каждым своим словом

KMG

  • Сообщений: 3776
    • ICQ клиент - 412221711
    • AOL клиент - Mike
    • Просмотр профиля
    • E-mail
Re: Маломощный "Мю" выходной каскад на МОСФЕТ
« Ответ #70 : Марта 20, 2017, 01:14:18 pm »
Реакция трансформаторного 5-Ваттника
синий - вход
Красный - на балласте
Зеленый - на эквиваленте каба

Есть дифференцирование на внутренних кондерах межкаскадки.
Также видно модуляцию выхода за счет собственных колебаний контура эквивалента (на кабе происходит то-же самое).

DDD

  • Сообщений: 10347
  • Имею личный текст
    • Просмотр профиля
    • E-mail
Re: Маломощный "Мю" выходной каскад на МОСФЕТ
« Ответ #71 : Марта 20, 2017, 02:10:55 pm »
Коллега KMG,
распишите плиз входной сигнал по-подробнее, а то по графику трудно сообразить (?)
Готов подписаться под каждым своим словом

KMG

  • Сообщений: 3776
    • ICQ клиент - 412221711
    • AOL клиент - Mike
    • Просмотр профиля
    • E-mail
Re: Маломощный "Мю" выходной каскад на МОСФЕТ
« Ответ #72 : Марта 20, 2017, 02:42:51 pm »
Два источника последовательно:
sine 1000 Hz, 0.5V p-p
Pulse 19 mS period, 2V p-p

DDD

  • Сообщений: 10347
  • Имею личный текст
    • Просмотр профиля
    • E-mail
Re: Маломощный "Мю" выходной каскад на МОСФЕТ
« Ответ #73 : Марта 20, 2017, 03:14:02 pm »
Чтобы картинка показывала и начало "затыка" усилителя, и полный выход усилителя из "затыка", предлагаю удлинить полки прямоугольника и попытать схему с таким входным возмущением:
     sine 1000 Hz 0.5V p-p
     Pulse 40 mS period 2V p-p
Готов подписаться под каждым своим словом

KMG

  • Сообщений: 3776
    • ICQ клиент - 412221711
    • AOL клиент - Mike
    • Просмотр профиля
    • E-mail
Re: Маломощный "Мю" выходной каскад на МОСФЕТ
« Ответ #74 : Марта 20, 2017, 03:31:52 pm »
Так там "затыка" нет! Есть ограничение, и из него усь плавно выходит за счет "дифференцирования" прямоугольника.
При увеличении периода, неограниченный синус просто сползет ближе к нулевой линии к концу "прямоугольника".
Ну и чуть дольше будет ограничение за счет большего скачка на входе.

DDD

  • Сообщений: 10347
  • Имею личный текст
    • Просмотр профиля
    • E-mail
Re: Маломощный "Мю" выходной каскад на МОСФЕТ
« Ответ #75 : Марта 20, 2017, 03:48:36 pm »
Получается именно так... но как пытать усилки на этот самый "затык" - надо бы определиться.
По условиям входного сигнала, сумма:
Синус 1,5 Вольт П-П, 1кГц
Прямоугольник 6 Вольт П-П,

у меня получилась следующая картинка (напряжения я взял больше, т.к. у меня Кус. меньше):




« Последнее редактирование: Марта 21, 2017, 10:58:01 am от DDD »
Готов подписаться под каждым своим словом

DDD

  • Сообщений: 10347
  • Имею личный текст
    • Просмотр профиля
    • E-mail
Re: Маломощный "Мю" выходной каскад на МОСФЕТ
« Ответ #76 : Марта 22, 2017, 11:26:13 am »
В ссылке окончательная (на сегодняшний день) схема усилителя.
Прогнал практически по всем параметрам - начиная от температурных дрейфов до реакции на тяжелый перегруз; всё описано выше.
ИМХО можно питать даже от нестабилизированного ИП с пульсациями, не превышающими 2 Вольта пик-пик при токе 1 Ампер. При этом мощность фона в динамике не превышает 15-16 МиллиВатт в режиме молчания, что обусловлено способностью самой схемы подавлять пролезание пульсаций питания на выход.
К сожалению, сейчас моя мастерская недоступна, и я не могу промакетировать это дело на железе. Ближе к лету займусь.

« Последнее редактирование: Марта 22, 2017, 11:27:15 am от DDD »
Готов подписаться под каждым своим словом

DDD

  • Сообщений: 10347
  • Имею личный текст
    • Просмотр профиля
    • E-mail
Re: Маломощный "Мю" выходной каскад на МОСФЕТ
« Ответ #77 : Марта 23, 2017, 02:02:05 pm »
На картинке выход усилителя (на эквиваленте динамика) при воздействии на вход переменки 0,5-1-2-3-4-5 Вольт, 200 Гц.
Видно, как амплитуда ограниченного сигнала довольно существенно растет с ростом входного напряжения, что совершенно не типично для ПП усилителей.
Этим, кстати, обусловлена плавность выхода усилителя из режима перегрузки в чистый.

« Последнее редактирование: Марта 23, 2017, 02:04:46 pm от DDD »
Готов подписаться под каждым своим словом

ФёдорЫч

  • Сообщений: 1065
  • Long live Rock-n-Roll!!!
    • Просмотр профиля
    • E-mail
Re: Маломощный "Мю" выходной каскад на МОСФЕТ
« Ответ #78 : Марта 23, 2017, 03:16:18 pm »
Такой перегруз (именно оконечника!) даёт омерзительное "кремниевое" звучание .  Атаки нет (мыло) + зудосрач от хвоста гармоник (нечётных) , "жирка" нет  как класса , потом резкий переход в "супер клИн" . Типичное звучание овердрайвов с кремнием в ОС ,если включить в клИновй канал  лампового усилителя.  А сниму-ка я "кино" про спектрограммы клИнового звука (отслушанные спектрограммы !!!).  Именно правильное звучание . Не догма ,но для ориентировки вполне подойдёт .   Кремний в звуке -вааще  отстой  :) :)
З.Ы.  "Кино" здесь 
http://forum.gtlab.net/cgi-bin/yabb2/YaBB.pl?num=1490284188/0#0
« Последнее редактирование: Марта 23, 2017, 03:52:18 pm от GREtchko »

DDD

  • Сообщений: 10347
  • Имею личный текст
    • Просмотр профиля
    • E-mail
Re: Маломощный "Мю" выходной каскад на МОСФЕТ
« Ответ #79 : Марта 23, 2017, 06:16:59 pm »
Коллега ФёдорЫч,
а позвольте-ка Вас спросить, где это Вы видели выходной каскад гитарного усилителя С ТАКОЙ КАРТИНОЙ перегруза?
Я пытался раскопать такое, но, увы мне, так и не нашел (((
Далее: картинка не имеет ничего общего ни с овердрайвом с кремнием в ООС, ни, тем более, с клин-каналом лампового усилителя: форма верхушек сигнала напрочь отрицает первое, а крутизна фронтов - второе.
Картинка, скорее, напоминает логарифмический усилитель, нагруженный на пару германиевых диодов.
Как это будет звучать - на данном этапе гадать бессмысленно.
Тем более, вкупе с заявлениями типа "Кремний в звуке -вааще  отстой..." (расскажите об этом мэтрам, создавшим добрую треть мирового рока на Тюб Скримерах, ДОД-250 и подобной силиконовой механике)... в общем, болтовня, к сожалению.   
Готов подписаться под каждым своим словом