Автор Тема: Примочка Павлова (Pawlows Hund или "ЗЛОЙ РОК")  (Прочитано 20925 раз)

0 Пользователей и 1 Гость просматривают эту тему.

dks

  • Сообщений: 3284
  • GTLab - forever!
    • Просмотр профиля
    • E-mail
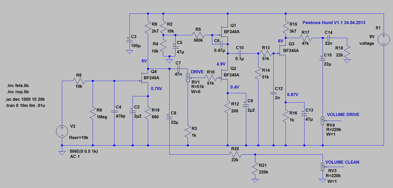
Мой товарищ подарил схему примочки с возможностью обнародования, звук с макета мне очень понравился (гитара с EMG-81), результаты моделирования в LTspice IV рикладываю. Собственно это перегруз, с несколько большим гейном, чем рассчитывал автор.


http://fotki.yandex.ru/users/kdolotov/view/555240/

При 9В питании:

http://fotki.yandex.ru/users/kdolotov/view/555243/

При 18В питании:


http://fotki.yandex.ru/users/kdolotov/view/555241/

папка с файлами: http://yadi.sk/d/7Lwwg4TU4Fgs7
« Последнее редактирование: Мая 11, 2013, 10:58:42 am от dks »
"Любое изолированное сообщество со временем отстаёт от общемировой цивилизации." К.Клименко

Kostyan

  • Сообщений: 1442
  • GTLab - forever!
    • Просмотр профиля
    • E-mail
Re: Примочка Павлова
« Ответ #1 : Апреля 22, 2013, 01:14:22 pm »
На Бсиаба похож. А после первого полевика куда уходит сикнал, там где R3?
guitargear27/reborn amp https://vk.com/club46514558

santa

  • Сообщений: 1404
  • с помойки банки рулят, турреты нервно курят
    • Просмотр профиля
Re: Примочка Павлова
« Ответ #2 : Апреля 22, 2013, 01:15:30 pm »
 замаскированный бсиаб  :)

 :D опередил Костян.
« Последнее редактирование: Апреля 22, 2013, 01:16:59 pm от klaus »
теория убийца практики

slo100>slo100pt  >>  topsecret

dks

  • Сообщений: 3284
  • GTLab - forever!
    • Просмотр профиля
    • E-mail
Re: Примочка Павлова
« Ответ #3 : Апреля 22, 2013, 01:16:23 pm »
Цитировать
На Бсиаба похож. А после первого полевика куда уходит сикнал, там где R3?
 
Это выход с "чистого канала", макет был без регулятора гейна и темброблока-громкости. Соответственно играл я на полном гейне.
« Последнее редактирование: Апреля 22, 2013, 01:17:46 pm от dks »
"Любое изолированное сообщество со временем отстаёт от общемировой цивилизации." К.Клименко

Kostyan

  • Сообщений: 1442
  • GTLab - forever!
    • Просмотр профиля
    • E-mail
Re: Примочка Павлова
« Ответ #4 : Апреля 22, 2013, 01:52:07 pm »
Цитировать
Цитировать
На Бсиаба похож. А после первого полевика куда уходит сикнал, там где R3?
 
Это выход с "чистого канала", макет был без регулятора гейна и темброблока-громкости. Соответственно играл я на полном гейне.

А понял! у меня такая идея тоже была правда не попробывал ее реализовать. По моему очень жизнеспособный вариант. Автору респект! Я еще к Бсисабу прикручивал темброблок от Lion. Очень радует результат ;)
guitargear27/reborn amp https://vk.com/club46514558

DDD

  • Сообщений: 10347
  • Имею личный текст
    • Просмотр профиля
    • E-mail
Re: Примочка Павлова
« Ответ #5 : Апреля 22, 2013, 02:43:54 pm »
да, это чистейшей воды БСИАБ.
Вещь испытанная годами и всяко хвалимая обществом.
Готов подписаться под каждым своим словом

dks

  • Сообщений: 3284
  • GTLab - forever!
    • Просмотр профиля
    • E-mail
Re: Примочка Павлова
« Ответ #6 : Апреля 22, 2013, 04:01:24 pm »
Цитировать
Цитировать
Цитировать
На Бсиаба похож. А после первого полевика куда уходит сикнал, там где R3?
 
Это выход с "чистого канала", макет был без регулятора гейна и темброблока-громкости. Соответственно играл я на полном гейне.

А понял! у меня такая идея тоже была правда не попробывал ее реализовать. По моему очень жизнеспособный вариант. Автору респект! Я еще к Бсисабу прикручивал темброблок от Lion. Очень радует результат ;)

Кстати, Lionsound 4.2 был в качестве "референса" на испытаниях.
"Любое изолированное сообщество со временем отстаёт от общемировой цивилизации." К.Клименко

Uncle_Cherry

  • Сообщений: 5237
  • GTLab - forever
    • Просмотр профиля
    • E-mail
Re: Примочка Павлова
« Ответ #7 : Апреля 22, 2013, 05:25:49 pm »
Одна из рядовых заготовок.

Гитаристу обычно нужны привычные ручки. А они здесь где?
Время подобно змее, укусившей свой хвост

TrueVAL

  • Сообщений: 653
  • GtLab.Net forever!
    • Просмотр профиля
    • E-mail
Re: Примочка Павлова
« Ответ #8 : Апреля 22, 2013, 05:30:45 pm »
По такой же схеме собрал как-то хайгейновую педаль с питанием +3В. Номиналы были конечно другие, транзисторы - КПС104А. Со стока последнего транзистора сигнал подавал на простой ТБ с одной ручкой для выреза середины.
Преимущество этой схемы по сравнению с классическим BSIAB`ом - возможность получить почти чистый звук регулировкой гейна после первого каскада, а также меньшая склонность к самовозбуждению через емкостную паразитную связь с выхода на вход.
Кстати первый BSIAB был модернизирован самим автором и этот вариант кажется мне самым удачным из всех других схем с мю-каскадами:
http://www.generalguitargadgets.com/pdf/ggg_bsiab2_sc.pdf?phpMyAdmin=78482479fd7e7fc3768044a841b3e85a

dks

  • Сообщений: 3284
  • GTLab - forever!
    • Просмотр профиля
    • E-mail
Re: Примочка Павлова (Pawlows Hund или "ЗЛОЙ РОК")
« Ответ #9 : Апреля 22, 2013, 05:43:09 pm »
Цитировать
Одна из рядовых заготовок.

Гитаристу обычно нужны привычные ручки. А они здесь где?
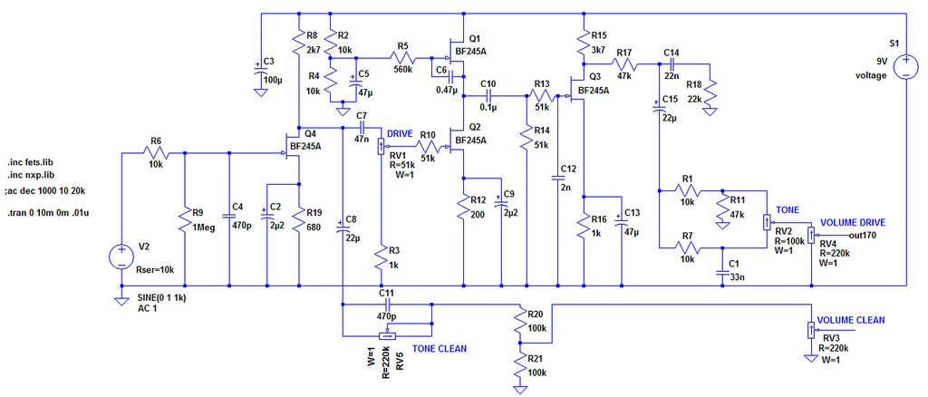
Завтра дорисую, ну собственно куда же без них: "усиление", "тембр", "громкость".
"Любое изолированное сообщество со временем отстаёт от общемировой цивилизации." К.Клименко

KSG

  • Сообщений: 5766
  • GtLab.Net forever!
    • Просмотр профиля
    • E-mail
Re: Примочка Павлова (Pawlows Hund или "ЗЛОЙ РОК")
« Ответ #10 : Апреля 23, 2013, 03:57:19 pm »
Ну, и мои пять копеек на тему БСИАБа: в прошлом году один человек обратился с такой бедой - купил набор на Гитарамании, собрал, и... Понятное дело - тишина. Разобравшись в коммутации, запустил его и посмотрел картинку на выходе - бр-р-р, зубы и клыки какие-то (послушать на работе не на чем). Ну, думаю, это хозяйство заточено под любителей хрипа и скрежета - и так бывает. Однако, через пару месяцев выяснилось, что человек уважает блюз-рок, и ни песок, ни скрежет ему ни к чему, и он интересуется, нельзя ли сей примус очеловечить?
Очеловечить его удалось частично - дополнительной коррекцией на хвосте схемы, но главная причина осталась неустранённой. Я имею в виду последний каскад. Не знаю, какова роль катодного повторителя в традиционной лампочной схеме (я до сих пор считал, что уж никак не для дополнительных искажений!), но в БСИАБе истоковый повторитель крушит сигнал по-страшному. Видимо, сигнал rail-to-rail на затворе для него, мягко говоря, чрезмерен. Ибо сам он там выглядит весьма благообразно: симметричные трапеции со стёсанными углами (осц был с подобающим делителем, дабы не внести расстройства в нежное нутро схемы). Замена транзистора J201 на другие экземпляры, а также на 2N5457 эффекта не дали никакого. Плотный монтаж исключал возможность лабораторных работ и пришлось оставить, как есть.
Потом стало ясно, что не зря последующие клоны схемы (в том числе и Пиннакл) доработками облегчали последнему каскаду существование...
Практика - критерий истины

dks

  • Сообщений: 3284
  • GTLab - forever!
    • Просмотр профиля
    • E-mail
Re: Примочка Павлова (Pawlows Hund или "ЗЛОЙ РОК")
« Ответ #11 : Апреля 23, 2013, 05:09:55 pm »
я тут пофантазировал на скорую руку:


« Последнее редактирование: Апреля 23, 2013, 05:23:26 pm от dks »
"Любое изолированное сообщество со временем отстаёт от общемировой цивилизации." К.Клименко

TrueVAL

  • Сообщений: 653
  • GtLab.Net forever!
    • Просмотр профиля
    • E-mail
Re: Примочка Павлова (Pawlows Hund или "ЗЛОЙ РОК")
« Ответ #12 : Апреля 23, 2013, 05:49:27 pm »
@ dks
Хорошо бы еще к R8 и R16(R15) пририсовать звездочки, а на стоках Q4 и Q3 подписать значения напряжений.

@ KSG
А попробуйте в последнем каскаде заменить полевик на n-p-n транзистор . Тогда верхняя полуволна не будет искажаться, а нижняя  только слегка подвернется. 

dks

  • Сообщений: 3284
  • GTLab - forever!
    • Просмотр профиля
    • E-mail
Re: Примочка Павлова (Pawlows Hund или "ЗЛОЙ РОК")
« Ответ #13 : Апреля 24, 2013, 07:52:30 am »


Диапазоны регулировки тембров каналов.


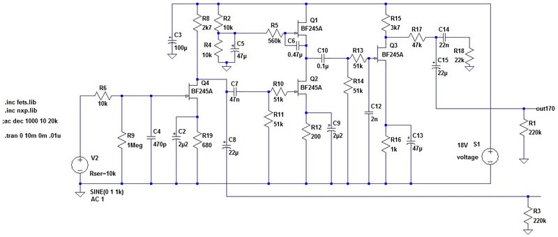
Уровни выхода перегруженного и чистого каналов при половине гейна.


Вариант без темброблока:



* - напруги на стоках спайс неправильно вычислил, они половина питания на макете были, как автор написал.
« Последнее редактирование: Апреля 24, 2013, 08:02:39 pm от dks »
"Любое изолированное сообщество со временем отстаёт от общемировой цивилизации." К.Клименко

dks

  • Сообщений: 3284
  • GTLab - forever!
    • Просмотр профиля
    • E-mail
Re: Примочка Павлова (Pawlows Hund или "ЗЛОЙ РОК")
« Ответ #14 : Мая 11, 2013, 02:17:14 pm »
Добрался до Сереги и до макета.

[media]http://www.youtube.com/watch?v=Ty6Hs2b4cuA&feature=youtu.be[/media]

Есть изменения в паре конденсаторов в катодах. Запись с камеры в репетиционный дачный транзисторный комбик Invasion 8", гитара тоже дачная Ashtone AE-300 (EMG-81 в бридже, Artec CGH1 в неке) - так что делайте скидку на сверхбюджетный сетап.
« Последнее редактирование: Мая 12, 2013, 11:34:58 am от dks »
"Любое изолированное сообщество со временем отстаёт от общемировой цивилизации." К.Клименко

Ligeti

  • Сообщений: 891
  • GTLab - forever!
    • Просмотр профиля
Re: Примочка Павлова (Pawlows Hund или "ЗЛОЙ РОК")
« Ответ #15 : Мая 12, 2013, 07:43:58 am »
Должен признаться, что очень неплохо она у вас звучит...
И к слову вот что вспомнилось: http://revolutiondeux.blogspot.ru/2012/07/catalinbread-cb30-overdrive.html
Единственное отличие - входной каскад, который кстати мб и целесообразнее оставить мю-каскадом ради большей линейности, нагрузочной способности и блаблабла  ;)

zEROID

  • Сообщений: 3021
  • Играю на гитаре и паяю с детства :-)
    • ICQ клиент - 24397417
    • Просмотр профиля
    • E-mail
Re: Примочка Павлова (Pawlows Hund или "ЗЛОЙ РОК")
« Ответ #16 : Мая 12, 2013, 09:04:55 am »
@ dks

Попробуй по постоянке зацепить R5 на сток первого каскада. Там ведь как раз пол питания примерно. Делитель убираем, конденсатор на землю поменьше раз в 10 чем там стоит и резистор примерно 100к на Q4.

Рабочая точка второго каскада будет немного плавать из-за асимметрии сигнала на выходе перого каскада, типа дополнительная фишка, оживление динамики.

zEROID

  • Сообщений: 3021
  • Играю на гитаре и паяю с детства :-)
    • ICQ клиент - 24397417
    • Просмотр профиля
    • E-mail
Re: Примочка Павлова (Pawlows Hund или "ЗЛОЙ РОК")
« Ответ #17 : Мая 12, 2013, 02:21:15 pm »
Один вариант начеркал примерно так:



Первый каскад переводится в слаботочный режим и отвязывается по питанию от остальной схемы.  Ёмкость развязывающего конденсатора  С3 намеренно выбрана небольшой, дабы схема "дышала". Частота среза фильтра R4 C3 c учётом влияния внутреннего сопротивления каскада получается около 8 Гц.

Истоковывй резистор R19 подбирается  чтобы обеспечить на стоке Q4 нужный потенциал для работы второго каскада, примерно пол-питания.  R2 и С5 представляют собой ФНЧ с частотой среза примерно 0.16 Гц.

Второй вариант пока не обдумывал в деталях, но он кажется ещё интереснее - взять потенциал для смещения Q1 с последнего каскада. Получаем следящую обратную связь по инфранизкой частоте,  при этом каскады не с непосредственной, а с ёмкостной связью. Можно получить очень интересный динамический эффект.

Главное тут грамотно выбрать транзисторы с нужным напряжением отсечки и правильно посчитать времязадающие цепочки чтобы схема "дышала" в зависимости от входного сигнала, а не стояла колом как обычные жужжалки.


PS: Цепь регулятора гейна не отрисовывал ибо отталкивался от оригинального файла.

« Последнее редактирование: Мая 12, 2013, 02:59:51 pm от zeroid »

dks

  • Сообщений: 3284
  • GTLab - forever!
    • Просмотр профиля
    • E-mail
Re: Примочка Павлова (Pawlows Hund или "ЗЛОЙ РОК")
« Ответ #18 : Мая 13, 2013, 03:28:56 pm »
Автор на форуме не зарегистрирован, выступает в качестве читателя, написал в почту:
"Не согласен я с заменой первого каскада на каскод,- у него слишком большое усиление и слишком большая линейность. Для металла и харда это может и хорошо,но мне это не надо. У обычного каскада больше яркости и 2-й гармоники. Насчёт дыхания схемы - мысль хорошая, и я её поддерживаю,можно подумать. Только вот что-то я не встречал ни в каких других схемах подобного,тем более в ламповых, от которых всё идёт,и к чему все стремятся. И потом - кондёр в катоде или в истоке как раз и даёт некое дыхание - рабочая точка плавает. Ну а так - на то и полуфабрикат - каждый может что-то переделать под себя."
« Последнее редактирование: Мая 13, 2013, 03:29:48 pm от dks »
"Любое изолированное сообщество со временем отстаёт от общемировой цивилизации." К.Клименко

Peratron

  • Сообщений: 13579
  • GTLab - forever!
    • Просмотр профиля
    • E-mail
Re: Примочка Павлова (Pawlows Hund или "ЗЛОЙ РОК")
« Ответ #19 : Мая 13, 2013, 05:02:07 pm »
Цитировать
"Не согласен я с заменой первого каскада на каскод,- у него слишком большое усиление и слишком большая линейность.
Для начала следовало б отличать каскод от динамической нагрузки.

Что касается мю-каскада, т.е. динамической нагрузки - то усиление его может быть небольшим (даже менее единицы) и определяется выбором номиналов определённых цепей.
Линейность мю-каскада хуже, чем резистивного, а, главное, меньше динамический диапазон (в силу существенно меньшего размаха на выходе).

Цитировать
не встречал ни в каких других схемах подобного,тем более в ламповых, от которых всё идёт,и к чему все стремятся
Стремление к "ламповости" - сугубо от непонимания сущности процессов, протекающих в усилителях.
При этом под  "ламповостью" как правило полагают лишь внешнее схемотехническое сходство - которое при колоссальной разнице в напряжения питания приводит к принципиально иному звучанию как-бы "одинаковых" схем.

Чем меньше про это говорить - тем правильней будет...

Схемотехническая мантра: титцешенкохоровицехилл. Повторять до просветления...