Автор Тема: Ламповые триггеры  (Прочитано 21418 раз)

0 Пользователей и 2 Гостей просматривают эту тему.

Ал-ндр

  • Сообщений: 3160
  • GTLab - forever!
    • Просмотр профиля
    • E-mail
Ламповые триггеры
« : Января 28, 2013, 07:33:23 am »
Цитировать
А эту "триггерную" тему, и в самом деле, следовало бы отделить.

OlegFX, перенеси плз сюда свой пост

Добавлю еще:

https://www.box.com/s/i5vxed3ahxgbti501fyk


multitone

  • Сообщений: 665
  • GtLab.Net forever!
    • Просмотр профиля
    • E-mail
Re: Ламповые триггеры
« Ответ #1 : Января 28, 2013, 09:59:18 am »
Это хорошо, но мы говорили о триггере Шмитта, который не делит частоту  входного сигнала на два, а только формирует импульсы с крутыми фронтами.

OlegFX

  • Сообщений: 5097
    • Просмотр профиля
Re: Ламповые триггеры
« Ответ #2 : Января 28, 2013, 10:12:37 am »
Цитировать
Давно хотел найти схему триггера Шмитта на лампах (от древней ЭВМ), чтобы  попробовать как FUZZ.  А теперь у меня единомышленник появился. Миша, есть такая схема?
Я заместитель Мишы: http://www.elexs.de/rt25b.htm Собственно, всё то же самое, что и в транзисторном варианте. Ещё могу порекомендовать ждущие мультивибраторы - да, хоть и ламповые - на них когда-то делали всякие искажалки от фуза и аж до гитарного синта.
Ещё где-то тут на форуме есть очень интересная ламповая схема Rst7 на каскаде со связанными катодами (или что-то в этом роде). Фузового гейна там просто море.

multitone

  • Сообщений: 665
  • GtLab.Net forever!
    • Просмотр профиля
    • E-mail
Re: Ламповые триггеры
« Ответ #3 : Января 28, 2013, 10:21:02 am »
Олег FX сообщил:Ещё где-то тут на форуме есть очень интересная ламповая схема Rst7 на каскаде со связанными катодами (или что-то в этом роде). Фузового гейна там просто море.
Спасибо, Олег! 
Rst7! Где найти Вашу схему?

new_man

  • Сообщений: 2053
  • GtLab.Net
    • Просмотр профиля
    • E-mail
Re: Ламповые триггеры
« Ответ #4 : Января 28, 2013, 10:55:00 am »
Хе-хе, а я сетовал на отсутствие креатива на форуме.   [smiley=grin.gif] [smiley=grin.gif]
Ну, кто первый соберет это чудо - не таитесь, выложите послушать...
« Последнее редактирование: Января 28, 2013, 10:55:17 am от pushkinitel »

Жак-Ив-Custom

  • Сообщений: 834
    • Просмотр профиля
    • E-mail
Re: Ламповые триггеры
« Ответ #5 : Января 28, 2013, 11:13:20 am »
Я доделаю ламповый фейзер, потом надо мне сделать ревер пружинный в виде отдельной педали, потом радиосистему для гитары, потом всунуть в корпус литтл энжел хорус, потом буду собирать енгл преамп е530, а потом соберу фузз на лампах и выложу послушать.. ждите.. ;)
Too Old To Rock And Roll, Too Young To Die..

multitone

  • Сообщений: 665
  • GtLab.Net forever!
    • Просмотр профиля
    • E-mail
Re: Ламповые триггеры
« Ответ #6 : Января 28, 2013, 11:23:56 am »
Так опубликуйте Вашу схему, чтоб я  меньше  времени потратил на разработку, я отмакетирую, настрою и выложу  разработку  на форуме. Меньше ждать придётся.

Жак-Ив-Custom

  • Сообщений: 834
    • Просмотр профиля
    • E-mail
Re: Ламповые триггеры
« Ответ #7 : Января 28, 2013, 11:35:16 am »
Цитировать
Так опубликуйте Вашу схему, чтоб я  меньше  времени потратил на разработку, я отмакетирую, настрою и выложу  разработку  на форуме. Меньше ждать придётся.
Если это обращение ко мне то нету еще никакой схемы..
Too Old To Rock And Roll, Too Young To Die..

DDD

  • Сообщений: 10347
  • Имею личный текст
    • Просмотр профиля
    • E-mail
Re: Ламповые триггеры
« Ответ #8 : Января 28, 2013, 11:40:16 am »
На тиратронах с холодным катодом тоже надо бы продумать, и еще на неонках не худо бы.
Назад в будущее, знаете ли...  ::)
Готов подписаться под каждым своим словом

Жак-Ив-Custom

  • Сообщений: 834
    • Просмотр профиля
    • E-mail
Re: Ламповые триггеры
« Ответ #9 : Января 28, 2013, 11:45:20 am »
ЭМ реле забыл ..
А вообще нечего стебаться, т.к. ламповый триггер будет звучать не так как микросхемы, это точно
Too Old To Rock And Roll, Too Young To Die..

multitone

  • Сообщений: 665
  • GtLab.Net forever!
    • Просмотр профиля
    • E-mail
Re: Ламповые триггеры
« Ответ #10 : Января 28, 2013, 11:56:22 am »
Ламповый  триггер Шмитта будет звучать однозначно лучше.
Миша, если схемы нет, придётся  сочинять самому.

Rst7

  • Сообщений: 1619
  • Мимо проходил...
    • Просмотр профиля
    • E-mail
Re: Ламповые триггеры
« Ответ #11 : Января 28, 2013, 12:34:46 pm »
Цитировать
Rst7! Где найти Вашу схему?

Дык там не фуз, т.е. не триггер Шмитта. Там просто ограничитель на дифференциальном каскаде, без всяких эффектов переключения. Хотя, конечно, в него достаточно просто ввести положительную обратную связь и получить может быть желаемое ;)
« Последнее редактирование: Января 28, 2013, 12:35:34 pm от Rst7 »
"Практика выше (теоретического) познания, ибо она имеет не только достоинство всеобщности, но и непосредствен

Ал-ндр

  • Сообщений: 3160
  • GTLab - forever!
    • Просмотр профиля
    • E-mail
Re: Ламповые триггеры
« Ответ #12 : Января 28, 2013, 01:47:47 pm »

[media]http://www.box.com/embed/owdhouvjrt0nh7r.swf[/media]

https://www.box.com/s/14uyd5qnrv0i8321ajz4

multitone

  • Сообщений: 665
  • GtLab.Net forever!
    • Просмотр профиля
    • E-mail
Re: Ламповые триггеры
« Ответ #13 : Января 28, 2013, 05:05:54 pm »
Спасибо. От этого уже можно  отталкиваться. По-моему, третий баллон здесь не нужен.

OlegFX

  • Сообщений: 5097
    • Просмотр профиля
Re: Ламповые триггеры
« Ответ #14 : Января 28, 2013, 05:11:01 pm »
Вот вам книга про ламповые ЭВМ с красивыми картинками на красивом немецком языке. Есть пара-тройка схем. http://www.emsp.tu-berlin.de/fileadmin/fg232/Lehre/MixedSignal/Dateien/Back2TheRoots/01_EINFUEHRUNG.pdf
Да, про схему Rst7 я немножко напутал, хотя это не умаляет её достоинств - я симил, там совсем другой характер искажений, нежели в "обычных" ламповых преампах.
« Последнее редактирование: Января 28, 2013, 05:14:29 pm от olegfx »

multitone

  • Сообщений: 665
  • GtLab.Net forever!
    • Просмотр профиля
    • E-mail
Re: Ламповые триггеры
« Ответ #15 : Января 28, 2013, 05:58:26 pm »
Спасибо, Олег. Интересная книжка, правда, немного  смешная. Но полезная.

Rst7

  • Сообщений: 1619
  • Мимо проходил...
    • Просмотр профиля
    • E-mail
Re: Ламповые триггеры
« Ответ #16 : Января 28, 2013, 09:13:59 pm »
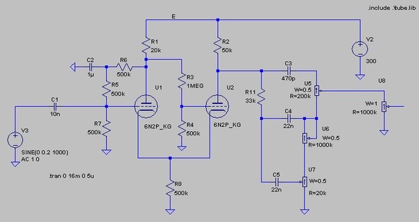
Ну я бы попробовал начать эксперименты с такой схемы


Резистором R1 выбирается уровень положительной обратной связи.
Последовательно с резистором R4 стоит включить подстроечник для центрирования триггера - при сопротивлении R1 равном 0 токи через обе лампы должны быть равны - проверяется по падению напряжения на R8 и R2 исходя из условия v(R8)=20*v(R2). Ну или взять хорошие точные резисторы R3-R6, чтобы напряжения на сетках были равны.
"Практика выше (теоретического) познания, ибо она имеет не только достоинство всеобщности, но и непосредствен

Rst7

  • Сообщений: 1619
  • Мимо проходил...
    • Просмотр профиля
    • E-mail
Re: Ламповые триггеры
« Ответ #17 : Января 28, 2013, 09:14:50 pm »
Ах да, ТБ - то такое, осталось от заготовки схемы, не обращайте внимания, вряд ли он подойдет именно в таком виде.
"Практика выше (теоретического) познания, ибо она имеет не только достоинство всеобщности, но и непосредствен

DDD

  • Сообщений: 10347
  • Имею личный текст
    • Просмотр профиля
    • E-mail
Re: Ламповые триггеры
« Ответ #18 : Января 29, 2013, 08:07:54 am »
Цитировать
Ну я бы попробовал начать эксперименты с такой схемы


Резистором R1 выбирается уровень положительной обратной связи.
Последовательно с резистором R4 стоит включить подстроечник для центрирования триггера - при сопротивлении R1 равном 0 токи через обе лампы должны быть равны - проверяется по падению напряжения на R8 и R2 исходя из условия v(R8)=20*v(R2). Ну или взять хорошие точные резисторы R3-R6, чтобы напряжения на сетках были равны.
 
Убираем (отключаем) ПОС - получаем усилительный каскад, кстати.
Готов подписаться под каждым своим словом

multitone

  • Сообщений: 665
  • GtLab.Net forever!
    • Просмотр профиля
    • E-mail
Re: Ламповые триггеры
« Ответ #19 : Января 29, 2013, 08:43:32 am »
Хорошие точные  резисторы  у меня есть- немецкие металлоплёночные Vitrohm (1%). В субботу  попробую отмакетировать эту  схему.