Автор Тема: Ламповые триггеры  (Прочитано 21415 раз)

0 Пользователей и 1 Гость просматривают эту тему.

multitone

  • Сообщений: 665
  • GtLab.Net forever!
    • Просмотр профиля
    • E-mail
Re: Ламповые триггеры
« Ответ #40 : Января 30, 2013, 04:26:42 pm »
Снова у Вас DDD раздвоение личности.
Сначала Вы пытаетесь высмеять саму  идею лампового байпаса, а потом выясняется, что Вы её  как-бы поддерживаете: "  А до Denn'а ламповые байпассы делали еще с 50-х годов куча народа, в т.ч. Питер Корниш, чьи примочки тоже немало популярны".
Чего же их высмеивать, если они популярны и действительно  хорошо звучат?
А что касается преключателя BOSS, снова  Вы пальцем попали в неположенное место. Там стоит не триггер Шмитта, а счётный J-K триггер, который  делит количество входных  импульсов( нажатий) на 2 и к сигнальному  тракту  никакого отношения не имеет. Так что шутки снова не получилось. Вы сегодня хоть одно полезное дело сделали? День уже проходит. Я хоть номиналы  обвязки для  лампового триггера рассчитал.

DDD

  • Сообщений: 10347
  • Имею личный текст
    • Просмотр профиля
    • E-mail
Re: Ламповые триггеры
« Ответ #41 : Января 31, 2013, 06:12:37 am »
Поздравляю! Я бы и сам занялся подобными расчетами (ессно, после того, как перевел через дорогу десяток-другой бабушек и написал в "Пионерскую правду" о том, как хорошо у нас живется), но куда-то задевал коробку с 0,1%-ными резисторами, а ставить в ТШ с большим разбросом как-то не труЪ  :'(
Готов подписаться под каждым своим словом

AK-47

  • Сообщений: 1254
  • Общенье всегда на пользу. Вс
    • Просмотр профиля
    • E-mail
Re: Ламповые триггеры
« Ответ #42 : Января 31, 2013, 06:27:20 am »
 :D
Интересно, а это какой из двух DDD ответил?

Ну не получается сосокочить с топмка, завораживает дискуссия!
Ну, во-первых чего там уважаемый Denn нового превнёс в части обхода? Аж ничё. Всё  аккурат, как в мачлессовом исходнике.
Во-вторых, моё понятие байпасса, это не использование буфера на входе, а принцип переключения. И хотел я подбросить Вам, уважаемый multiton, идею использования АКТИВНОГО байпасса на лампочках, т.е. где они пашут КЛЮЧАМИ.

P.S. А  звуковой эффект на стадии затухания входного сигнала ТШ,  именуемого в простонародьи "хр-хр-хрррр" чем убирать предлагается?
« Последнее редактирование: Января 31, 2013, 06:29:28 am от AK-47 »
Всё своими руками. Принцип....  и интересно!

DDD

  • Сообщений: 10347
  • Имею личный текст
    • Просмотр профиля
    • E-mail
Re: Ламповые триггеры
« Ответ #43 : Января 31, 2013, 06:35:23 am »
"...А  звуковой эффект на стадии затухания входного сигнала ТШ,  именуемого в простонародьи "хр-хр-хрррр" чем убирать предлагается? - ФНЧ с частотой среза 4 Гц на входе ТШ и гистерезисом в 2/3 напряжения питания... это же элементарно понятно.
Готов подписаться под каждым своим словом

multitone

  • Сообщений: 665
  • GtLab.Net forever!
    • Просмотр профиля
    • E-mail
Re: Ламповые триггеры
« Ответ #44 : Января 31, 2013, 08:04:59 am »
АК 47 писал :моё понятие байпасса, это не использование буфера на входе, а принцип переключения

А у меня скорее понимание, чем понятие. И понимание это  максимально приближено к потребителю, которому похер, что внутри коробки. Его интересует ДВА варианта звучания - при нажатой  кнопке (ON) и при отжатой (OFF). Второй  режим  обычно и называют байпасс. А проходит ли при этом  сигнал  через сухие контакты переключателя, реле  или слегка окрашен активным элементом схемы- потребителю не интересно. Ему нужно только чтоб звучало  по его вкусу.
А что касается ХРРРР, послушайте выше семплы FUZZ FACE (которые построены по схеме триггера Шмитта) и попробуйте  это услышать.

DDD

  • Сообщений: 10347
  • Имею личный текст
    • Просмотр профиля
    • E-mail
Re: Ламповые триггеры
« Ответ #45 : Января 31, 2013, 08:25:26 am »
"...А что касается ХРРРР, послушайте выше семплы FUZZ FACE (которые построены по схеме триггера Шмитта) и попробуйте  это услышать... - в Фуззфэйсе ХРРРРР не бывает, потому что Фуззфэйс ни разу НЕ ТРИГГЕР ШМИТТА (!)

« Последнее редактирование: Января 31, 2013, 08:33:00 am от DDD »
Готов подписаться под каждым своим словом

Lion

  • Гость
Re: Ламповые триггеры
« Ответ #46 : Января 31, 2013, 10:31:56 am »
Цитировать
...Фуззфэйс ни разу НЕ ТРИГГЕР ШМИТТА ...
+ 1 !

multitone

  • Сообщений: 665
  • GtLab.Net forever!
    • Просмотр профиля
    • E-mail
Re: Ламповые триггеры
« Ответ #47 : Января 31, 2013, 11:03:33 am »
DDD. Разницу я и без Вас  знаю, поскольку  разных
транзисторных Фаззов  сделал  несколько десятков. Отличие здесь не в конфигурации схемы , а в режимах, прежде всего в глубине  обратной связи, которую и в ламповом варианте  можно сделать поменьше, подобно FF. А вообще-то  мне  непонятно Ваше упорство  в заявлениях, что у другого не получится.
Лучше  б делали что- нибудь своё.

Rst7

  • Сообщений: 1619
  • Мимо проходил...
    • Просмотр профиля
    • E-mail
Re: Ламповые триггеры
« Ответ #48 : Января 31, 2013, 11:29:01 am »
Цитировать
Отличие здесь не в конфигурации схемы , а в режимах, прежде всего в глубине  обратной связи

Вообще-то в приведенной схеме FF положительной обратной связи нет вообще.
"Практика выше (теоретического) познания, ибо она имеет не только достоинство всеобщности, но и непосредствен

Bpjkznjh

  • Гость
Re: Ламповые триггеры
« Ответ #49 : Января 31, 2013, 11:30:36 am »
Цитировать
Отличие здесь не в конфигурации схемы , а в режимах, прежде всего в глубине  обратной связи
ИМХО, главное и принципиальное отличие всё же ООС/ПОС.

DDD

  • Сообщений: 10347
  • Имею личный текст
    • Просмотр профиля
    • E-mail
Re: Ламповые триггеры
« Ответ #50 : Января 31, 2013, 11:36:21 am »
Цитировать
...Отличие здесь не в конфигурации схемы , а в режимах, прежде всего в глубине  обратной связи, которую и в ламповом варианте  можно сделать поменьше, подобно FF. А вообще-то  мне  непонятно Ваше упорство  в заявлениях, что у другого не получится.
Лучше  б делали что- нибудь своё.
С сожалением должен констатировать, что цитируемое суть еще одна злонамеренная порция смыслового хлама ((
« Последнее редактирование: Января 31, 2013, 11:49:36 am от DDD »
Готов подписаться под каждым своим словом

AK-47

  • Сообщений: 1254
  • Общенье всегда на пользу. Вс
    • Просмотр профиля
    • E-mail
Re: Ламповые триггеры
« Ответ #51 : Января 31, 2013, 11:40:01 am »
Ну хорошо.
Если действительно трудновато вникнуть, подскажу:  шютка это (она же - ёрничество)
Предложением разработать активный байпасс на лампах-ключах я хотел указать ещё одно направление с тупиковым итогом. Сделать-то можно, но нах?  ::)
Ей-богу, эффективней бабушек через дорогу переводить, там итог налицо.

P.S  Давайте тут прекратим терзать понятие фузз-фэйс, ну каким он боком, чего всуе поминать?

P.S.2   У Peratron винда слетела, что ли? Нужно на угли подуть  :)
Всё своими руками. Принцип....  и интересно!

Rst7

  • Сообщений: 1619
  • Мимо проходил...
    • Просмотр профиля
    • E-mail
Re: Ламповые триггеры
« Ответ #52 : Января 31, 2013, 11:52:06 am »
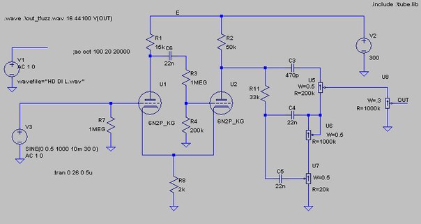
Ладно, вот еще вариант.


Не требуется высокоточных резисторов, глубина ПОС определяется сопротивлением R1. Либо можно крутить R4 (чтобы не пропускать ток через переменник). И там, походу, масса вариантов видится в симуляторе - от овердрайва до делителя на два.
"Практика выше (теоретического) познания, ибо она имеет не только достоинство всеобщности, но и непосредствен

DDD

  • Сообщений: 10347
  • Имею личный текст
    • Просмотр профиля
    • E-mail
Re: Ламповые триггеры
« Ответ #53 : Января 31, 2013, 12:07:18 pm »
Цитировать
Ладно, вот еще вариант.


Не требуется высокоточных резисторов, глубина ПОС определяется сопротивлением R1. Либо можно крутить R4 (чтобы не пропускать ток через переменник). И там, походу, масса вариантов видится в симуляторе - от овердрайва до делителя на два.
 
Но предложенная схема тоже никоим образом НЕ триггер Шмитта (!?). Потому что в ней нет связи по ПОСТОЯННОМУ току с анодного выхода первого каскада на сеточный вход второго. Или так задумано?
Это ждущий генератор импульсов, который действительно может делить входную частоту на два в некотором диапазоне входных частот и напряжений.
На подобном принципе (ждущего генератора импульса) работают знаменитый Harmonic Percolator и подобные ему устройства. Правда, мало кто об этом знает.
« Последнее редактирование: Января 31, 2013, 12:15:31 pm от DDD »
Готов подписаться под каждым своим словом

multitone

  • Сообщений: 665
  • GtLab.Net forever!
    • Просмотр профиля
    • E-mail
Re: Ламповые триггеры
« Ответ #54 : Января 31, 2013, 12:43:04 pm »
RST7,спасибо, попробую.
DDD, схема, которую я собираюсь отмакетировать и отладить, будет  моей  схемой, поэтому мне, а не Вам решать, как она называется. Например, я могу  написать, как обычно пишут в патентах: Схема ПОДОБНА по конфигурации  известному триггеру Шмитта, но отличающаяся способом осуществления  передачи сигнала  между каскадами.  И ешё  раз  удивляюсь Вашему  непонятному  стремлению троллить тему. Зачем?

Rst7

  • Сообщений: 1619
  • Мимо проходил...
    • Просмотр профиля
    • E-mail
Re: Ламповые триггеры
« Ответ #55 : Января 31, 2013, 01:00:53 pm »
Цитировать
Но предложенная схема тоже никоим образом НЕ триггер Шмитта (!?).

А я разве утверждаю, что это ТШ? Смысл схемы исключительно в наличии ПОС и возможности регулировки ее глубины - от полного ее отсутствия до генерации, с надеждой на то, что в переходных режимах можно найти что-то интересное.
"Практика выше (теоретического) познания, ибо она имеет не только достоинство всеобщности, но и непосредствен

DDD

  • Сообщений: 10347
  • Имею личный текст
    • Просмотр профиля
    • E-mail
Re: Ламповые триггеры
« Ответ #56 : Января 31, 2013, 01:29:55 pm »
Цитировать
Цитировать
Но предложенная схема тоже никоим образом НЕ триггер Шмитта (!?).

А я разве утверждаю, что это ТШ? Смысл схемы исключительно в наличии ПОС и возможности регулировки ее глубины - от полного ее отсутствия до генерации, с надеждой на то, что в переходных режимах можно найти что-то интересное.
Да, именно в переходном режиме (на грани авто-генерации) такие схемы наиболее интересны.
Я возился с упомянутым Перколатором: в нем есть неявная, но присутствующая ПОС из-за неидеальности алюминиевого электролитического конденсатора, которая пропадает при замене оного на танталовый.
Получалось, что при небольших сигналах на входе схема генерила симпатичные куполо-образные импульсы половинной частоты, которые давали приятный басовитый добавок нотам.
К сожалению, этот эффект нестабилен и требует частой подстройки даже при замене того электролита на тантал с последовательным резистором, что весьма его улучшило, но до приемлемой стабильности так дело и не дошло по понятным причинам.
Готов подписаться под каждым своим словом

multitone

  • Сообщений: 665
  • GtLab.Net forever!
    • Просмотр профиля
    • E-mail
Re: Ламповые триггеры
« Ответ #57 : Января 31, 2013, 02:44:09 pm »
Похоже, что DDD решил  выполнить часть моей  работы.

DDD

  • Сообщений: 10347
  • Имею личный текст
    • Просмотр профиля
    • E-mail
Re: Ламповые триггеры
« Ответ #58 : Января 31, 2013, 03:21:25 pm »
Отто Герберт Шмитт - гениальный зачинатель дела г-на multitone!
Готов подписаться под каждым своим словом

multitone

  • Сообщений: 665
  • GtLab.Net forever!
    • Просмотр профиля
    • E-mail
Re: Ламповые триггеры
« Ответ #59 : Января 31, 2013, 05:51:24 pm »
Главное - нАчать. Штоб процесс пошоу.