Автор Тема: Реализация цепи MUTE  (Прочитано 3637 раз)

0 Пользователей и 2 Гостей просматривают эту тему.

RebelsLG

  • Сообщений: 690
  • GTLab - forever!
    • ICQ клиент - 460498877
    • Просмотр профиля
    • E-mail
Реализация цепи MUTE
« : Января 15, 2014, 02:22:01 pm »
Привет всем!

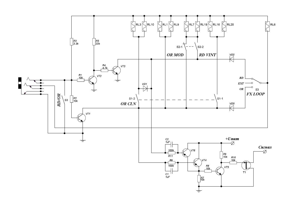
Пока перерабатываю платы на свою копию ректы решил замутить цепь мьютинга сигнала при переключении каналов, потому как щелчки достаточно громкие. На сколько я понимаю при использовании реле явление нормальное, так как в более поздней версии ректы, которая реализована на реле, также встроили цепь мьютинга и наверное не с проста:) Прикрепляю схему.



На номиналы резисторов просьба не обращать внимание, просчитаю потом ближе к делу. Идея такова: при включении допустим оранжевого канала VT1 замыкает на землю нужные реле, а также резистор R6 в базовой цепи VT4 шунтированный конденсатором C1. В первый момент времени конденсатор разряжен и база VT4 через него закорочена на коллектор VT1, т.е. на землю. Как следствие VT4 открывается, дергает VT5, а тот в свою очередь полевик. Когда конденсатор C1 зарядится, база VT4 будет "отгорожена" от земли достаточно большим сопротивлением R6, базовый ток будет недостаточен, вследствие чего VT4 закрывается закрывая за собой VT5 и как следствие полевик. Т.е. получается нужный нам короткий импульс мьютинга. Теперь переключаемся на красный канал: VT1 закрывается, открывается VT3 замыкая на землю через конденсатор C2 базу VT6, благодаря чему он открывается, открывая за собой VT5 и т.д. Пока работает красный канал конденсатор C1 разряжается через резистор R6 и восстанавливает нейтральный заряд для дальнейшего использования:) Правда при такой идеологии нельзя переключать каналы очень быстро потому как конденсаторы C1/C2 не будут успевать восстанавливать нейтральный заряд.

Первый вопрос: это действительно будет работать? И второй вопрос: почему в цепи мутинга используют именно JFET? Почему не MOSFET? Хотя бы потому что чтобы JFET гарантировано работал в режиме ключа на затворе должно быть двуполярное управление, а с мосфетом достаточно однополярного.

И еще посоветуйте пожалуйста хороший аналог J175!
« Последнее редактирование: Января 15, 2014, 02:23:56 pm от RebelsLG »

Denn

  • Global Moderator
  • *****
  • Сообщений: 14277
  • είμαι ο μουσικός και ο ραδιομηχανίκός
    • ICQ клиент - 322153053
    • Просмотр профиля
    • E-mail
Re: Реализация цепи MUTE
« Ответ #1 : Января 16, 2014, 07:58:47 am »
Если спроектировать схемотехнику усилителя так, чтобы обойтись без коммутации чувствительных входных и околовходных цепей, то "мутация" сигнала не требуется. И это, имхо, наиболее правильный путь.
Если же без мьюта никак (например, очень хотим сэкономить кол-во ламп), то возникают следующие сложности. Низковольтные ПТ не подходят для коммутации ламповых уровней (до сотни вольт) сигнала, а высоковольные имеют защитный обратный диод, который портит отрицательную полуволну сигнала. Резистивные оптопары дефицитны, дороги и плохо запирают цепь из-за ненулевого сопротивления в открытом состоянии. Остаются реле; у них достаточно большое время срабатывания, что увеличивает общее время коммутации, т.е. на слух будет очень заметный по времени провал.
Не говорите что мне делать, и я не скажу куда Вам идти.

Лучшее решение из возможных - самое простое. И наоборот.

Прежде чем судить

RebelsLG

  • Сообщений: 690
  • GTLab - forever!
    • ICQ клиент - 460498877
    • Просмотр профиля
    • E-mail
Re: Реализация цепи MUTE
« Ответ #2 : Января 16, 2014, 10:20:53 am »
Спасибо за напоминание о защитном обратном диоде. Похоже вот почему мосфеты не используют :)

Хб

  • Сообщений: 44
  • GtLab.Net forever!
    • Просмотр профиля
    • E-mail
Re: Реализация цепи MUTE
« Ответ #3 : Января 16, 2014, 01:07:53 pm »
N-канальные пт управляются отриц. напряжением))

RebelsLG

  • Сообщений: 690
  • GTLab - forever!
    • ICQ клиент - 460498877
    • Просмотр профиля
    • E-mail
Re: Реализация цепи MUTE
« Ответ #4 : Января 16, 2014, 01:13:27 pm »
Пардон, стрелку не в ту сторону нарисовал, все время путаю:)

Самое интересное что например тот же Marshall JVM при обилии реле не щелкает ни в одном случае! При отсутствии цепей мутинга. Но управляются реле контроллером. Как думаете, этого добились благодаря подбору опытным путем задержек на включение реле в каждой конкретной ситуации?

RebelsLG

  • Сообщений: 690
  • GTLab - forever!
    • ICQ клиент - 460498877
    • Просмотр профиля
    • E-mail
Re: Реализация цепи MUTE
« Ответ #5 : Марта 13, 2015, 03:13:47 pm »
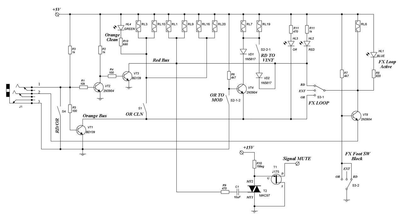
В итоге сделал на симисторе. Спасибо инженерам Пиви за подсказку:) Работает идеально - никаких щелбанов. Схема из первого поста не работает.

« Последнее редактирование: Марта 13, 2015, 03:21:50 pm от RebelsLG »