Автор Тема: МС-ПЕРЕГРУЗ "МС-9.4"  (Прочитано 18954 раз)

0 Пользователей и 1 Гость просматривают эту тему.

sergeymojaev

  • Гость
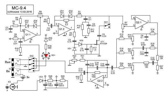
МС-ПЕРЕГРУЗ "МС-9.4"
« : Февраля 13, 2016, 12:25:26 am »
Особенность: это что-то среднее между дисторшеном и овердрайвом. Глубокая регулировка как уровня чувствительности, так и по трём полосам темброблока. Завершает схему регулируемый пескорез для работы в линию. Ну и традиционно отключаемый шумодав.


http://i.imgur.com/Fb2sfU1.png
« Последнее редактирование: Февраля 13, 2016, 12:31:07 am от sergeymojaev »

premiermike

  • Сообщений: 17
  • GTLab - forever!
    • Просмотр профиля
    • E-mail
Re: МС-ПЕРЕГРУЗ "МС-9.4"
« Ответ #1 : Февраля 13, 2016, 05:22:01 am »
А печаткой поделитесь?

sergeymojaev

  • Гость
Re: МС-ПЕРЕГРУЗ "МС-9.4"
« Ответ #2 : Февраля 13, 2016, 05:57:43 am »
Цитировать
А печаткой поделитесь?
Печатку ночью рисовал рисовал и недорисовал. Ещё маленько осталось.  ;)

DDD

  • Сообщений: 10347
  • Имею личный текст
    • Просмотр профиля
    • E-mail
Re: МС-ПЕРЕГРУЗ "МС-9.4"
« Ответ #3 : Февраля 13, 2016, 06:41:22 am »
В схеме явно ошибочный номинал R8 и R6... дальше смотреть не стал: схема недоработанная, жалко время тратить.
« Последнее редактирование: Февраля 13, 2016, 06:43:34 am от DDD »
Готов подписаться под каждым своим словом

new_man

  • Сообщений: 2053
  • GtLab.Net
    • Просмотр профиля
    • E-mail
Re: МС-ПЕРЕГРУЗ "МС-9.4"
« Ответ #4 : Февраля 13, 2016, 06:54:15 am »
Цитировать
В схеме явно ошибочный номинал R8 и R6... дальше смотреть не стал: схема недоработанная, жалко время тратить.

Автор имеет право на любые номиналы.
Был бы звук, а номиналы объясним.   [smiley=wink.gif]

OlegFX

  • Сообщений: 5097
    • Просмотр профиля
Re: МС-ПЕРЕГРУЗ "МС-9.4"
« Ответ #5 : Февраля 13, 2016, 07:46:18 am »
Цитировать
В схеме явно ошибочный номинал R8 и R6... дальше смотреть не стал: схема недоработанная, жалко время тратить.
Всё там правильно, разбирали уже когда-то. R8 - малошумящий ФВЧ (совместно с С7); R6 - нормально, даже объяснять не надо.

DDD

  • Сообщений: 10347
  • Имею личный текст
    • Просмотр профиля
    • E-mail
Re: МС-ПЕРЕГРУЗ "МС-9.4"
« Ответ #6 : Февраля 13, 2016, 07:56:03 am »
R8 - малошумящий ФВЧ (совместно с С7) - частота среза 530 Герц, для фуза очень смелое решение.
-------------
R6 = 2,2 ОМА в параллель стабилитронам - объяснять НАДО  :o
Готов подписаться под каждым своим словом

OlegFX

  • Сообщений: 5097
    • Просмотр профиля
Re: МС-ПЕРЕГРУЗ "МС-9.4"
« Ответ #7 : Февраля 13, 2016, 08:01:31 am »
Цитировать
R8 - малошумящий ФВЧ (совместно с С7) - частота среза 530 Герц, для фуза очень смелое решение.
При чём здесь фуз?
Цитировать
R6 = 2,2 ОМА в параллель стабилитронам - объяснять НАДО
МОма, старая школа обозначений.

sergeymojaev

  • Гость
Re: МС-ПЕРЕГРУЗ "МС-9.4"
« Ответ #8 : Февраля 13, 2016, 08:06:02 am »
R8 действительно подбирал по оптимальному уровню низких частот (всё та же читаемость). А то что 30к влияют на уровень ВЧ, так они и не нужны после хомбакеров, а заодно уменьшается уровень наводок на кабель и т.п..
« Последнее редактирование: Февраля 13, 2016, 08:06:50 am от sergeymojaev »

sergeymojaev

  • Гость
Re: МС-ПЕРЕГРУЗ "МС-9.4"
« Ответ #9 : Февраля 13, 2016, 08:07:50 am »
@ OlegFX

Именно старая добрая школа. :)

OlegFX

  • Сообщений: 5097
    • Просмотр профиля
Re: МС-ПЕРЕГРУЗ "МС-9.4"
« Ответ #10 : Февраля 13, 2016, 08:12:15 am »
Цитировать
А то что 30к влияют на уровень ВЧ, так они и не нужны после хомбакеров, а заодно уменьшается уровень наводок на кабель и т.п..
"И т.п.", пожалуй, важнее. Имеется ввиду убийство резонанса датчиков, что резко уменьшает склонность к фидбеку-свисту. Такое решение иногда встречается в разных хай-гейн примочках.
« Последнее редактирование: Февраля 13, 2016, 08:50:22 am от olegfx »

DDD

  • Сообщений: 10347
  • Имею личный текст
    • Просмотр профиля
    • E-mail
Re: МС-ПЕРЕГРУЗ "МС-9.4"
« Ответ #11 : Февраля 13, 2016, 08:16:26 am »
В общем в стиле."... а сюда мы рыбку заворачивали, это не играйте..."
Неаккуратно.
Готов подписаться под каждым своим словом

OlegFX

  • Сообщений: 5097
    • Просмотр профиля
Re: МС-ПЕРЕГРУЗ "МС-9.4"
« Ответ #12 : Февраля 13, 2016, 08:19:13 am »
Цитировать
В общем в стиле."... а сюда мы рыбку заворачивали, это не играйте..."
Неаккуратно.
Что имеется ввиду?

AK-47

  • Сообщений: 1254
  • Общенье всегда на пользу. Вс
    • Просмотр профиля
    • E-mail
Re: МС-ПЕРЕГРУЗ "МС-9.4"
« Ответ #13 : Февраля 13, 2016, 09:41:50 am »
ИМХО.
Первый каскад пустить на прегейн с коррекцией, стабилитроны во втором заменить на набор из параллельных диодов по вкусу. Шумодав изъять как рудимент, освободившийся полевик пустить на входной повторитель, весьма неожиданный ТБ заменить "а-ля маршалловским" ну а переключалкой можно подцеплять на выход ограничителя пару диодов об землю.


P.S:  И докажите, что так будет хуже  :-?
Всё своими руками. Принцип....  и интересно!

DDD

  • Сообщений: 10347
  • Имею личный текст
    • Просмотр профиля
    • E-mail
Re: МС-ПЕРЕГРУЗ "МС-9.4"
« Ответ #14 : Февраля 13, 2016, 09:47:16 am »
Цитировать
ИМХО.
Первый каскад пустить на прегейн ...

P.S:  И докажите, что так будет хуже  :-?
Цель публикации обсуждаемой схемы - не модификация гитарного звука, а "вязкий троллинг", как обычно - это уже неоднократно проходили.
С указанными переделками сабж свою исконную цель будет выполнять не просто хуже, а гораздо хуже.
Готов подписаться под каждым своим словом

sergeymojaev

  • Гость
Re: МС-ПЕРЕГРУЗ "МС-9.4"
« Ответ #15 : Февраля 13, 2016, 12:24:17 pm »
Что касается использования стабилитронов. У них есть одно преимущество и один недостаток, который в этой схеме играет положительную роль. Преимущество, это очень мягкая характеристика ограничения, сродни последовательно включенным 5-6 диодам типа  IN4148. Недостаток, это то, что они имеют ёмкость, порядка 400 пик. В моём случае, эквивалентная ёмкость, при последовательном включении оных составит 200 пик, а это существенно подавляет всякого рода ВЧ шумы. Даже при максимальном усилении, шум не превышает психологического порога.  Шумодав вообще сводит шумы за предел кошачьего слуха.  8-)

AK-47

  • Сообщений: 1254
  • Общенье всегда на пользу. Вс
    • Просмотр профиля
    • E-mail
Re: МС-ПЕРЕГРУЗ "МС-9.4"
« Ответ #16 : Февраля 13, 2016, 01:45:32 pm »
DDD, при всём уважении:
Что привнесёт в конечный продукт данный ТБ? А "квакушка"  на выходе, точно облагородит?
Зачем вообще городить ШП с жёстким порогом сработки,  заменяемый  диодами последовательно в сигнал...... :(
ИМХО, конструкция сочинена по принципу "не было ещё такого, нарисую-ка!"
Тогда вопрос - а почему не было?
Ответ пусть каждый себе сам придумает.


Всё своими руками. Принцип....  и интересно!

DDD

  • Сообщений: 10347
  • Имею личный текст
    • Просмотр профиля
    • E-mail
Re: МС-ПЕРЕГРУЗ "МС-9.4"
« Ответ #17 : Февраля 13, 2016, 02:08:10 pm »
Коллега АК-47,
повторюсь: данный топик я (лично) считаю полем для троллинга, о чем и написал в ответе №14 (прошу читать внимательнее).
Технические подробности, соответственно, считаю бессмысленными.
Готов подписаться под каждым своим словом

sergeymojaev

  • Гость
Re: МС-ПЕРЕГРУЗ "МС-9.4"
« Ответ #18 : Февраля 13, 2016, 02:29:03 pm »
@ DDD
Можно любой топик затроллить, для этого большого ума не надо. Но меня, как автора, больше именно техническое обсуждение всё же прельщает.
« Последнее редактирование: Февраля 13, 2016, 03:47:24 pm от sergeymojaev »

OlegFX

  • Сообщений: 5097
    • Просмотр профиля
Re: МС-ПЕРЕГРУЗ "МС-9.4"
« Ответ #19 : Февраля 13, 2016, 02:33:22 pm »
Цитировать
Цель публикации обсуждаемой схемы - не модификация гитарного звука, а "вязкий троллинг", как обычно - это уже неоднократно проходили.
- схема недоработанная (??)
- жалко время тратить (А кто просил комментировать? Жалко - так проходите мимо)
- для фуза (??) очень смелое решение.
- а сюда мы рыбку заворачивали, это не играйте... (??)
- Неаккуратно (??)
- Технические подробности считаю бессмысленными.

И кто здесь троллит?
« Последнее редактирование: Февраля 13, 2016, 03:14:54 pm от olegfx »