Автор Тема: Хитроумный ограничитель сигнала  (Прочитано 9314 раз)

0 Пользователей и 1 Гость просматривают эту тему.

DDD

  • Сообщений: 10347
  • Имею личный текст
    • Просмотр профиля
    • E-mail
Хитроумный ограничитель сигнала
« : Марта 30, 2017, 04:09:51 pm »
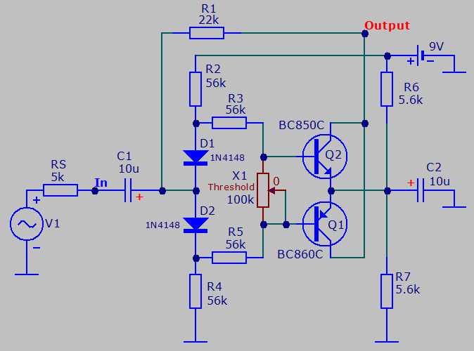
Ограничитель (искажалка) сделан на двух транзисторах, но не требует питания.
Похожих схем я не нашел нигде, разве только сам не публиковал эту схему раньше  :-?
Порог ограничения регулируется потенциометром.
Как видно из осциллограммы, схема не просто отрезает (или плющит) верхушки сигнала, но "заворачивает их внутрь", что позволяет сохранить значительную часть исходного тембра. Синим цветом показан входной сигнал, красным - сигнал на выходе.
Заменой номиналов резисторов в базовых цепях транзисторов можно в широких пределах варьировать параметры схемы.
Также, можно включить пару-тройку таких каскадов последовательно при условии, что уровень ограничения каждого из последующих каскадов ниже уровня предыдущего, и так далее.





« Последнее редактирование: Марта 30, 2017, 04:13:17 pm от DDD »
Готов подписаться под каждым своим словом

Tubeman

  • Сообщений: 1056
  • GTLab - forever!
    • Просмотр профиля
Re: Хитроумный ограничитель сигнала
« Ответ #1 : Марта 31, 2017, 06:56:29 am »
Хм, забавно! Еще не много и получится псевдоэффект удвоения частоты. Это должно интересно звучать.
С предположением, Tubeman.
« Последнее редактирование: Марта 31, 2017, 06:58:12 am от uber_bulb »

DDD

  • Сообщений: 10347
  • Имею личный текст
    • Просмотр профиля
    • E-mail
Re: Хитроумный ограничитель сигнала
« Ответ #2 : Марта 31, 2017, 08:15:35 am »
Я тиснул это дело на diystompboxes.com, и там один парень пишет, что по Фурье это дело в натуре смахивает на full-wave выпрямитель (я сам по Фурье это дело не гонял).
С другой стороны, искажение получается симметричное, и, значит, там не должно быть четных гармоник, а full-wave выпрямитель дает сильную вторую гармонику.
В чем тут противоречие (если таковое, действительно, имеется)?
================
Я не один раз собирал эту штуку в железе. С компрессором перед входом оно неплохо звучит на одиночных нотах и power-chords, а на полных аккордах сильно грязнит звук.
« Последнее редактирование: Марта 31, 2017, 08:18:01 am от DDD »
Готов подписаться под каждым своим словом

Bpjkznjh

  • Гость
Re: Хитроумный ограничитель сигнала
« Ответ #3 : Марта 31, 2017, 08:25:18 am »
1 Скорее всего работает только в узком динамическом диапазоне, без доп. компрессии не обойтись.
2 Перенасыщение второй гармоникой не столь приятно на слух, как может показаться - лезет конкретная октава.
ИМХО, лучшее применение схеме - дополнительное звено, подкрашивающее звук, типа специи в еде. ::)

DDD

  • Сообщений: 10347
  • Имею личный текст
    • Просмотр профиля
    • E-mail
Re: Хитроумный ограничитель сигнала
« Ответ #4 : Марта 31, 2017, 08:39:09 am »
Схема работает практически от пол-Вольта амплитуды на входе (при соответствующем подборе элементов), и до скольки угодно Вольт, лишь бы в сигнале присутствовали наклонные фронты )))
=======================
Откуда нафик там вторая гармоника, если схема 100% симметрична (если пренебречь разбросом параметров элементов)?
 :-?
« Последнее редактирование: Марта 31, 2017, 08:42:24 am от DDD »
Готов подписаться под каждым своим словом

Можаев

  • Сообщений: 562
  • Вот она какая
    • Просмотр профиля
    • E-mail
Re: Хитроумный ограничитель сигнала
« Ответ #5 : Марта 31, 2017, 08:46:31 am »
Вторая нечетная имелось :D
Создатель МС-ПЕРЕГРУЗ

Bpjkznjh

  • Гость
Re: Хитроумный ограничитель сигнала
« Ответ #6 : Марта 31, 2017, 09:18:13 am »
Цитировать
Схема работает практически от пол-Вольта амплитуды на входе (при соответствующем подборе элементов), и до скольки угодно Вольт, лишь бы в сигнале присутствовали наклонные фронты )))
Тогда зачем ты ставил компрессор?

=======================
Цитировать
Откуда нафик там вторая гармоника, если схема 100% симметрична (если пренебречь разбросом параметров элементов)?
 :-?
Здесь да, я увидел то, чего нет... :-[

Denn

  • Global Moderator
  • *****
  • Сообщений: 14277
  • είμαι ο μουσικός και ο ραδιομηχανίκός
    • ICQ клиент - 322153053
    • Просмотр профиля
    • E-mail
Re: Хитроумный ограничитель сигнала
« Ответ #7 : Марта 31, 2017, 09:45:36 am »
Цитировать
Тогда зачем ты ставил компрессор?

Полвольта это очень много для гитары, такая амплитуда только в момент атаки.
Не говорите что мне делать, и я не скажу куда Вам идти.

Лучшее решение из возможных - самое простое. И наоборот.

Прежде чем судить

Bpjkznjh

  • Гость
Re: Хитроумный ограничитель сигнала
« Ответ #8 : Марта 31, 2017, 09:54:28 am »
Цитировать
Полвольта это очень много для гитары, такая амплитуда только в момент атаки.
:) А то это неизвестно ;) Не в этом суть вопроса. Если даже с компрессором сильно грязнит, то без оного, если просто разогнать амплитуду на входе, будет ещё хуже.

DDD

  • Сообщений: 10347
  • Имею личный текст
    • Просмотр профиля
    • E-mail
Re: Хитроумный ограничитель сигнала
« Ответ #9 : Марта 31, 2017, 10:05:46 am »
При больших амплитудах (вернее, при большой крутизне фронтов) выходной сигнал превращается в две "иголки", и звук поганится.
Компрессор здорово улучшает.
А еще я последовательно каскадировал три таких устройства с усилителями между ними; звук на басовых струнах напоминал гудок аварии на фабрике резиновых изделий )))).
====================
Не знаю, сколько практической пользы от этой схемы (у меня была пара-тройка примочек с ней, разошлись по "авангардистам"), но поиграться с ней в симуляторе очень увлекательно, особенно (повторяю) если соединить последовательно два-три каскада с промежуточными усилителями с Кус = 2...3.
« Последнее редактирование: Марта 31, 2017, 10:37:34 am от DDD »
Готов подписаться под каждым своим словом

Denn

  • Global Moderator
  • *****
  • Сообщений: 14277
  • είμαι ο μουσικός και ο ραδιομηχανίκός
    • ICQ клиент - 322153053
    • Просмотр профиля
    • E-mail
Re: Хитроумный ограничитель сигнала
« Ответ #10 : Марта 31, 2017, 10:20:13 am »
Цитировать
...А еще я последовательно каскадировал три таких устройства с усилителями между ними; звук на басовых струнах напоминал гудок аварии на фабрике резиновых изделий ))))...

Это однозначно будет хит!  ;D
Не говорите что мне делать, и я не скажу куда Вам идти.

Лучшее решение из возможных - самое простое. И наоборот.

Прежде чем судить

Bpjkznjh

  • Гость
Re: Хитроумный ограничитель сигнала
« Ответ #11 : Марта 31, 2017, 10:44:28 am »
Цитировать
При больших амплитудах (вернее, при большой крутизне фронтов) выходной сигнал превращается в две "иголки", и звук поганится.
Дык.

DDD

  • Сообщений: 10347
  • Имею личный текст
    • Просмотр профиля
    • E-mail
Re: Хитроумный ограничитель сигнала
« Ответ #12 : Марта 31, 2017, 11:18:13 am »
Цитировать
Цитировать
При больших амплитудах (вернее, при большой крутизне фронтов) выходной сигнал превращается в две "иголки", и звук поганится.
Дык. 
Да, причем амплитуда входного сигнала закодирована в ширине этих "иголок"  ;)
Готов подписаться под каждым своим словом

new_man

  • Сообщений: 2053
  • GtLab.Net
    • Просмотр профиля
    • E-mail
Re: Хитроумный ограничитель сигнала
« Ответ #13 : Марта 31, 2017, 11:33:15 am »
Эта фишка мне знакома, но использовать ее в примочках даже не пытался.
Нутром чую, что это немузыкально.

Peratron

  • Сообщений: 13579
  • GTLab - forever!
    • Просмотр профиля
    • E-mail
Re: Хитроумный ограничитель сигнала
« Ответ #14 : Марта 31, 2017, 11:36:17 am »
Цитировать
Я тиснул это дело на diystompboxes.com, и там один парень пишет, что по Фурье это дело в натуре смахивает на full-wave выпрямитель (я сам по Фурье это дело не гонял).
С другой стороны, искажение получается симметричное, и, значит, там не должно быть четных гармоник, а full-wave выпрямитель дает сильную вторую гармонику.
В чем тут противоречие (если таковое, действительно, имеется)?
Эта игрушка - из семейства фазовых манипуляторов и должна быть классифицирована где-то рядом с ринг-модуляторами.
Главная фича - пороговое включение коммутатора фазы по модулю амплитуды.

Уточнение: в данной схеме переключение фазы производится по пятке транзистора. Потому по амплиткуде не может быть меньше оной.

Можно эффект построить на основе известного фазоманипулятора на основе выделятеля разности (ОУ в мосте из четырёх сопротивлений, где сопротивление с неинвертирующего входа на землю заменено ключом на жифете).
Надо только разогнать усиление в канале управления ключом - и тогда всё будет работать от уровня в единицы милливольт на входе...
« Последнее редактирование: Марта 31, 2017, 11:45:18 am от peratron »
Схемотехническая мантра: титцешенкохоровицехилл. Повторять до просветления...

DDD

  • Сообщений: 10347
  • Имею личный текст
    • Просмотр профиля
    • E-mail
Re: Хитроумный ограничитель сигнала
« Ответ #15 : Марта 31, 2017, 12:16:26 pm »
Главное свойство сабжевой схемы - это то, что она не режет ВЕРХУШКИ сигнала, а заворачивает из "внутрь", в результате чего большая часть исходных гармоник не теряется, а сохраняется.
Я уже не помню гармонический состав по Фурье, давно делал эту схему.
Но, хочу отметить, что подобное характерное преобразование/искажение сигнала делали многие известные "фуззы 80-х годов".
А вот хорошо ли, плохо ли звучит эта схема - это вопрос сугубо риторический, типа того, насколько хорошо пить касторку... всякому явлению свое место.
« Последнее редактирование: Марта 31, 2017, 12:18:38 pm от DDD »
Готов подписаться под каждым своим словом

DDD

  • Сообщений: 10347
  • Имею личный текст
    • Просмотр профиля
    • E-mail
Re: Хитроумный ограничитель сигнала
« Ответ #16 : Апреля 01, 2017, 04:15:23 am »
Если захочется без особых усложнений увеличить чувствительность схемы, то можно сделать так:
- эмиттеры транзисторов посадить на среднюю точку питания;
- убрать резисторы, шунтирующие переходы база-эмиттер (в данном случае R7 и R8 на стартовой схеме);
- сместить базовые переходы транзисторов в прямом направлении на 200-300 мВ относительно эмиттеров (делается делителем из трех резисторов, и, если средний резистор сделать переменным, то им можно регулировать чувствительность);
- теперь порог ограничения будет заметно снижен.
=======================
Вот такая получилась схема с пониженным порогом ограничения.
Ниже картинка регулировки порога ограничения при помощи переменного резистора.





« Последнее редактирование: Апреля 01, 2017, 02:16:09 pm от DDD »
Готов подписаться под каждым своим словом

zEROID

  • Сообщений: 3021
  • Играю на гитаре и паяю с детства :-)
    • ICQ клиент - 24397417
    • Просмотр профиля
    • E-mail
Re: Хитроумный ограничитель сигнала
« Ответ #17 : Ноября 25, 2017, 12:31:17 am »
Этот приём широко известен в синтезаторостроении и носит название "wave folder".

Если в гугл вбить, сразу вылезает достаточно и ссылок на варианты схем и видео с демонстрациями эффекта.

Самое интересное, когда их несколько один за другим стоит, тогда при увеличении входной амплитуды получается красивейший вейвшейпинг.

Вот, например, один из очень известных:

http://yusynth.net/Modular/EN/WAVEFOLDER/index.html

« Последнее редактирование: Ноября 25, 2017, 12:33:33 am от zeroid »

zEROID

  • Сообщений: 3021
  • Играю на гитаре и паяю с детства :-)
    • ICQ клиент - 24397417
    • Просмотр профиля
    • E-mail
Re: Хитроумный ограничитель сигнала
« Ответ #18 : Ноября 25, 2017, 12:43:09 am »
Ах да, не пытайтесь кормить wavefolder меандром (для тех, кто в танке читай - звук после искажалки напрямую), ничего толкового не выйдет. Лучшие результаты получаются с треугольником.

Поэтому, если после клиппера, то надо серьёзно фильтровать низ и верх, а потом уже зеркалить верхушки.

DDD

  • Сообщений: 10347
  • Имею личный текст
    • Просмотр профиля
    • E-mail
Re: Хитроумный ограничитель сигнала
« Ответ #19 : Декабря 11, 2017, 08:05:03 am »
Повторюсь:
"...свойство сабжевой схемы - это то, что она не режет ВЕРХУШКИ сигнала, а заворачивает из "внутрь", в результате чего большая часть исходных гармоник не теряется...".
Поэтому, схему как раз интересно также использовать в качестве непосредственно искажалки, каскадируя ее вперемешку с линейными услителями с Ку=2...3.
Готов подписаться под каждым своим словом