Автор Тема: выходной усилитель на 2 лампах 6п3се. нужна помощь  (Прочитано 128205 раз)

0 Пользователей и 1 Гость просматривают эту тему.

KMG

  • Сообщений: 3776
    • ICQ клиент - 412221711
    • AOL клиент - Mike
    • Просмотр профиля
    • E-mail
Re: выходной усилитель на 2 лампах 6п3се. нужна помощь
« Ответ #100 : Августа 05, 2016, 09:58:13 pm »
Цитировать
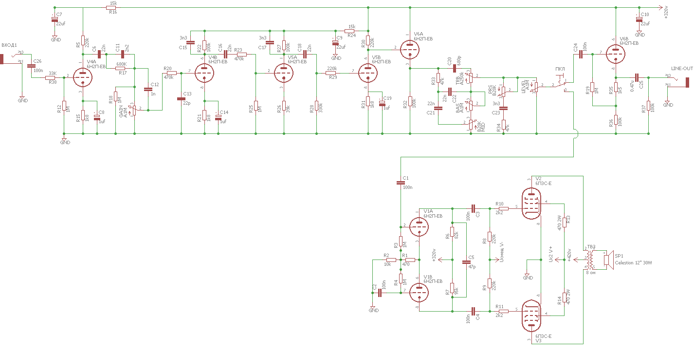
Возможно, я отстал от моды - что за регулятор PRS? Типа такой презенс? Его работа будет сильно зависеть от положения Treble, и номинал переменника в 20К кажется неправильным.
Ректовский презенс, правда там переменник 100к

depeschzeu

  • Сообщений: 274
    • Просмотр профиля
    • E-mail
Re: выходной усилитель на 2 лампах 6п3се. нужна помощь
« Ответ #101 : Августа 05, 2016, 10:46:12 pm »
Цитировать
Резистор в катоде первой лампы...
прошу прощения очипятка. там 1,8к

Цитировать
не притянутые к "земле" выводы С1, С24 (со стороны перключателя) источник щелчков и фона.
можно пояснить? я не понял как их к земле притянуть.
Цитировать
Частота среза R20 и С13+Ку*Са-с - в районе 2,5К. ИМХО, мыла и так в схеме хватает: R22+C15, R27+C17.
В сетку первого каскада резюк-таки просится.
Некоторые люди сетовали на то, что 6н2п ядовито звучат и это вроде как было призвано утихомирить некоторую резкость.
Я взял номиналы у автора мода ректовского преампа, поэтому прошу меня простить если тут немного не так.
На сетке первого каскада там также не был установлен резистор.
Какие номиналы в упомянутых точках следовало бы выбрать?

чуть поправил.
« Последнее редактирование: Августа 05, 2016, 11:27:46 pm от depeschzeu »

Bpjkznjh

  • Гость
Re: выходной усилитель на 2 лампах 6п3се. нужна помощь
« Ответ #102 : Августа 06, 2016, 06:02:30 am »
Цитировать
можно пояснить? я не понял как их к земле притянуть.
Подключить резисторы 1М, можно больше на общий провод (землю).

Цитировать
Некоторые люди сетовали на то, что 6н2п ядовито звучат и это вроде как было призвано утихомирить некоторую резкость.
Я взял номиналы у автора мода ректовского преампа, поэтому прошу меня простить если тут немного не так.
Ну извиняться-то не за что. :)
Цитировать
На сетке первого каскада там также не был установлен резистор.
Какие номиналы в упомянутых точках следовало бы выбрать?

чуть поправил.
По кондёрам, параллельным анодным резюкам - лучше подобрать на свой вкус при настройке.
R38 перенеси между сеткой и R12, С26 не нужен.
В Presence исправь-таки номиналы, обрати внимание, что в оригинале ТБ нагружен на 150К, а не на 1М.
« Последнее редактирование: Августа 06, 2016, 06:03:04 am от Bpjkznjh »

myinf@mail.ru

  • Гость
Re: выходной усилитель на 2 лампах 6п3се. нужна помощь
« Ответ #103 : Августа 06, 2016, 07:56:22 am »
Ядовитость вроде как лечится конденсаторами порядка 1-2пф между анодом и сеткой 6Н2П.

Помоему тут есть обсуждение: http://forum.gtlab.net/cgi-bin/yabb2/YaBB.pl?num=1355663141/0#0

depeschzeu

  • Сообщений: 274
    • Просмотр профиля
    • E-mail
Re: выходной усилитель на 2 лампах 6п3се. нужна помощь
« Ответ #104 : Августа 09, 2016, 07:35:40 am »
пролистал эту скрижаль. там автор высказывания настаивает на том что необходимо взять КУСОК ДВУХСТОРОННЕГО ТЕКСТОЛИТА и из него сделать квадратик дающий емкость в 1 пикафараду и всобачить его между выводами сетки и анода.
это похоже на какой-то шаманизм, астрологию, сбор цветущего папоротника и тп ))))))

можно конечно проэкспериментировать с каким-то конденсатором на пикафараду. я думаю пойдет абсолютно любая высоковольтная керамика любой конструкции и типа.

я вот вам сейчас покажу видеоролик где автор мода преампа его собрал в виде модели.
кстати огромное ему спасибо. молодец мужик. для таких как я это просто настоящий подарок.
реально спасибо ему огромное.
он продемонстрировал работу этой радости.
может быть вы оцените его работу? на основе этой схемы я и решил собрать преамп.
детали и номиналы брал у него, поэтому не могу дать объяснение почему у него темброблок нагружен на мегаом а не на 150к и тд.
просто посмотрите, ряди развлечения, заодно скажете свое мнение как опытных в этом деле.
вот оно вроде бы
https://www.youtube.com/watch?v=M-fVBIID6Aw
« Последнее редактирование: Августа 09, 2016, 12:05:59 pm от depeschzeu »

KMG

  • Сообщений: 3776
    • ICQ клиент - 412221711
    • AOL клиент - Mike
    • Просмотр профиля
    • E-mail
Re: выходной усилитель на 2 лампах 6п3се. нужна помощь
« Ответ #105 : Августа 09, 2016, 08:48:20 am »
Цитировать
пролистал эту скрижаль. там автор высказывания настаивает на том что необходимо взять КУСОК ДВУХСТОРОННЕГО ТЕКСТОЛИТА и из него сделать квадратик дающий емкость в 1 пикафараду и всобачить его между выводами сетки и анода.
это похоже на какой-то шаманизм, астрологию, сбор цветущего папоротника и тп ))))))
Небольшое уточнение, приведенная ко входу емкость сетка-анод в 1 пФ составляет 50-100 пФ в зависимости от ку каскада.
Частоту среза фнч можешь посчитать сам по формуле 1/2пRC, где С - емкость приведенная к сетке ((Сс-а+Сдоп) * ку), R - параллельное соединение последовательного резистора с предыдущего каскада и резистора с сетки на землю.

depeschzeu

  • Сообщений: 274
    • Просмотр профиля
    • E-mail
Re: выходной усилитель на 2 лампах 6п3се. нужна помощь
« Ответ #106 : Августа 09, 2016, 12:12:20 pm »
Не понял что имется в виду под Сдоп.
Поясни немножко почему так складывается емкость?

я так понимаю это отрицательная обратная связь по частоте. Но что-то я не могу сообразить что в этой цепи происходит в сочетании со внутренней емкостью лампы...
сам не могу допереть
« Последнее редактирование: Августа 09, 2016, 12:13:26 pm от depeschzeu »

KMG

  • Сообщений: 3776
    • ICQ клиент - 412221711
    • AOL клиент - Mike
    • Просмотр профиля
    • E-mail
Re: выходной усилитель на 2 лампах 6п3се. нужна помощь
« Ответ #107 : Августа 09, 2016, 12:39:49 pm »
Цитировать
Не понял что имется в виду под Сдоп.
Цитировать
из него сделать квадратик дающий емкость в 1 пикафараду и всобачить его между выводами сетки и анода.
Имелась ввиду "внешняя" емкость сетка-анод в параллель к внутренней. Запараллеленные емкости складываются.

depeschzeu

  • Сообщений: 274
    • Просмотр профиля
    • E-mail
Re: выходной усилитель на 2 лампах 6п3се. нужна помощь
« Ответ #108 : Августа 09, 2016, 12:47:25 pm »
да но как себя ведет емкость В лампе?

KMG

  • Сообщений: 3776
    • ICQ клиент - 412221711
    • AOL клиент - Mike
    • Просмотр профиля
    • E-mail
Re: выходной усилитель на 2 лампах 6п3се. нужна помощь
« Ответ #109 : Августа 09, 2016, 01:15:46 pm »
При приведении к сеточной цепи уножается на ку каскада.

myinf@mail.ru

  • Гость
Re: выходной усилитель на 2 лампах 6п3се. нужна помощь
« Ответ #110 : Августа 09, 2016, 06:37:14 pm »
Цитировать
пролистал эту скрижаль. там автор высказывания настаивает на том что необходимо взять КУСОК ДВУХСТОРОННЕГО ТЕКСТОЛИТА и из него сделать квадратик дающий емкость в 1 пикафараду и всобачить его между выводами сетки и анода.
это похоже на какой-то шаманизм, астрологию, сбор цветущего папоротника и тп ))))))

Вы бы подумали перед тем как вешать кому то подобные ярлыки. Вам подсказали как сделать высоковольтный конденсатор 1пф из подручных средств и вы еще не довольны. Если у вас есть где купить/выпаять, то ради всего святого...

Peratron

  • Сообщений: 13579
  • GTLab - forever!
    • Просмотр профиля
    • E-mail
Re: выходной усилитель на 2 лампах 6п3се. нужна помощь
« Ответ #111 : Августа 10, 2016, 06:07:57 am »
Помнится, во времена оны даже в промышленных аппаратах подстроечники делали из куска монтажного провода с намотанными несколькими витками эмалевого обмоточного провода.
И ёмкости они имели на порядок большую.

1 пФ - это неудачно скрестившиеся на монтаже провода.
Что либо делать специально не надо - оно само прилетело...
Схемотехническая мантра: титцешенкохоровицехилл. Повторять до просветления...

myinf@mail.ru

  • Гость
Re: выходной усилитель на 2 лампах 6п3се. нужна помощь
« Ответ #112 : Августа 10, 2016, 08:12:45 am »
Как раз в частном случае выводы сетки и анода соседствуют, припаяв к квадратику текстолита отводы в разные стороны получим то что надо.
ЗЫ. Согласно тому, что ты утверждаешь, в этом кондёре нет обкладок?

depeschzeu

  • Сообщений: 274
    • Просмотр профиля
    • E-mail
Re: выходной усилитель на 2 лампах 6п3се. нужна помощь
« Ответ #113 : Августа 10, 2016, 10:00:30 am »
Цитировать
Цитировать
Вы бы подумали перед тем как вешать кому то подобные ярлыки. Вам подсказали как сделать высоковольтный конденсатор 1пф из подручных средств и вы еще не довольны. Если у вас есть где купить/выпаять, то ради всего святого...
к чему эта рефлексия?
я еще сам как то в детстве конденсатор из промасленной бумаги и фольги от шоколадки скручивал, что ж с того?
стеклотекстолит тяжелый в обработке материал. я бы не сказал что это легко сделать квадратик со стороной 5мм - хоть нерегулярно но уже десятки печатных плат изготовил. и резать этот материал - то еще удовольствие, с китайского может даже фольга отлететь. ну да ладно

Цитировать
При приведении к сеточной цепи уножается на ку каскада.
это констатация факта. поясните пожалуйста почему это происходит. я может плохо вопрос сформулировал но я именно его имел в виду. хотел узнать почему так. самому догадаться не получается....
« Последнее редактирование: Августа 10, 2016, 10:01:29 am от depeschzeu »

Peratron

  • Сообщений: 13579
  • GTLab - forever!
    • Просмотр профиля
    • E-mail
Re: выходной усилитель на 2 лампах 6п3се. нужна помощь
« Ответ #114 : Августа 10, 2016, 10:53:23 am »
Цитировать
это констатация факта. поясните пожалуйста почему это происходит.
Спроси дедушку Гугля о том, что такое "эффект Миллера"...
Схемотехническая мантра: титцешенкохоровицехилл. Повторять до просветления...

depeschzeu

  • Сообщений: 274
    • Просмотр профиля
    • E-mail
Re: выходной усилитель на 2 лампах 6п3се. нужна помощь
« Ответ #115 : Августа 10, 2016, 11:24:53 am »
это эффект миллера? чтобы я без вас делал.
щас погляжу
« Последнее редактирование: Августа 10, 2016, 11:25:22 am от depeschzeu »

Peratron

  • Сообщений: 13579
  • GTLab - forever!
    • Просмотр профиля
    • E-mail
Re: выходной усилитель на 2 лампах 6п3се. нужна помощь
« Ответ #116 : Августа 10, 2016, 11:50:00 am »
Цитировать
чтобы я без вас делал.
Читал бы учебники?
Схемотехническая мантра: титцешенкохоровицехилл. Повторять до просветления...

myinf@mail.ru

  • Гость
Re: выходной усилитель на 2 лампах 6п3се. нужна помощь
« Ответ #117 : Августа 10, 2016, 12:23:30 pm »
Текстолит режется ножовкой по металу так же легко как картон. Зажимется в тиски требуемый кусочек, внешнее срезается заподлицо губок тисков. За 20 секунд будет отрезан кусочек с погрешностью в пол миллиметра. То есть не более 10%.

Довольно странно, как это вы на фоне своей легкой хамливости ожидаете какой либо помощи.
Удачи в изысканиях.
« Последнее редактирование: Августа 10, 2016, 12:40:17 pm от myinf@mail.ru »

depeschzeu

  • Сообщений: 274
    • Просмотр профиля
    • E-mail
Re: выходной усилитель на 2 лампах 6п3се. нужна помощь
« Ответ #118 : Августа 10, 2016, 12:50:19 pm »
Цитировать
Цитировать
чтобы я без вас делал.
Читал бы учебники?
 
учебники создавались для учебных заведений. то есть подача материала ведется таким образом чтобы дополнять преподавателя. все учебники старые советские. для очной формы обучения.
советское образование не должно вызывать вопросов. ни на каких старых учебниках не написано что они для заочной формы обучения. поэтому для самообразования их недостаточно. нужен еще человек чтобы пояснять.
я в них смотрю и часто возникают вопросы.
а книги наподобие "юный радиолюбитель" многих вопросов вообще не касаются. очень интересные, но на пособие не тянет.

Цитировать
Довольно странно, как это вы на фоне своей легкой хамливости ожидаете какой либо помощи.
абсолютно голословное и неадекватное высказывание.
давайте-ка на чистоту, раз пошли такие вот поползновения.
первый признак "легкой хамливости" - вот такой вот откровенный переход на личности. а еще это как-то по-женски.
я себя уважаю. а также никого никем не называю. задаю вопросы. люди если хотят на них отвечают.
я ни над кем здесь не глумлюсь. никого не выставляю дураком.
учитывая вот такие вот ваши выпады - давайте не будем меня так откровенно просить составить ваш психологический портрет? мне это не интересно.
давайте не будем меня поддевать? зачем вам это?
ну да ладно.

« Последнее редактирование: Августа 10, 2016, 01:07:52 pm от depeschzeu »

LawrIg

  • Сообщений: 82
  • GtLab.Net forever!
    • Просмотр профиля
    • E-mail
Re: выходной усилитель на 2 лампах 6п3се. нужна помощь
« Ответ #119 : Августа 10, 2016, 01:11:46 pm »
Легко по хамить свойственно воспитанным.
« Последнее редактирование: Августа 10, 2016, 01:18:15 pm от LawrIg »