Автор Тема: выходной усилитель на 2 лампах 6п3се. нужна помощь  (Прочитано 128101 раз)

0 Пользователей и 1 Гость просматривают эту тему.

Bpjkznjh

  • Гость
@ Jimmy Page

Ну, если ты считаешь, что аноды одинаковые, хотя прекрасно видно, что у Tung Solа он больше, и дырки ни при чём...
Да и не одними анодами лампа жива, у них вообще разный конструктив!

myinf@mail.ru

  • Гость
Цитировать
@ Jimmy Page

Ну, если ты считаешь, что аноды одинаковые, хотя прекрасно видно, что у Tung Solа он больше, и дырки ни при чём...
Да и не одними анодами лампа жива, у них вообще разный конструктив!


У нашей анод сужается к краю где дырки в аноде, А в центре он как раз визульно одинаковый.  Полагаю что "разлет" электронов не на столько широкий и расстояние катод-анод в нужном участке у них вроде бы одинаковое. А вот что "внутри анода", этого я не знаю...

Надо будет как нибудь заморочится и снять ВАХи с обеих.

depeschzeu

  • Сообщений: 274
    • Просмотр профиля
    • E-mail
про лампы интересный спор вышел )))
и за лампен аус вермахт тоже спасибо. не видел таких. прикольно.

про схему "выдернул лампы ничего не менять" я не совсем понял. разве там лампы не параллельно включены? хоть лампам и посрать на закон ома, насколько я понял из книжки которую читаю - а все же мне не понятно.
Еще у ламп есть "точка покоя" которую надо как-то задать чтобы эти лампы нормально работали.
На коробках моих ламп есть замеры сделанные проверявшим их. Все числа на лампах почти одинаковые.
например на одной из них
Я что-то путаюсь в обозначениях. Можете пояснить?
Ua=250V   Ia=62 мА   S=5,6
Uc1=-14V   Ic2=2,8 мА
Uc2=250V

ну ua видимо анодное напряжение, которое пришло с моста. Ia - сила тока через лампу на аноде которая получается при таком напряжении.
Я вообще правильно понимаю работу ламп - ток через них напрямую зависит от напряжений, а не просто от источника питания и всяких резисторов в питающей цепи?
S - хрен знает. что за S такой?
Uc1 напряжение смещения? на управляющей сетке куда звук поступает? сигнальную цепь через резистор заземлили? подали с отдельного выпрямителя отрицательное? взяли и просто такое дали или такое должно быть при 250в на аноде с умыслом? или это "автосмещение" и оно само такое получается если на аноде 250в?
Ic2 uc2 сила тока и напряжение на экранной сетке тетрода которую обзывают "вторая сетка"? Оно разве не должно быть ниже чем на аноде?

Что мне делать с этой информацией?
напряжение анода тут мягко говоря не желаемые 400 вольт. видимо это просто параметры питания заданные на приборе для испытания ламп. хотя тут что-то важное возможно есть я просто не понимаю.
извините туплю. прошу ликбез кувалдный....
« Последнее редактирование: Июля 19, 2016, 11:09:17 pm от depeschzeu »

myinf@mail.ru

  • Гость
Цитировать

про схему "выдернул лампы ничего не менять" я не совсем понял. разве там лампы не параллельно включены? хоть лампам и посрать на закон ома, насколько я понял из книжки которую читаю - а все же мне не понятно.

Это напряжения при которых делались замеры токов и S. Если токи и S одинаковые при одинаковых напряжениях, то лампы подобраны.

Лампы включены параллельно. В том то и дело. Поэтому по одной можно выдернуть. Соответственно их резисторы одним концом останутся в воздухе, эти резисторы можно удалить. От того что вы добавили лампы, их стандартная обвязка резисторами не меняется. Просто квартетом они "раскачивают" в два раза бОльшую мощность, нежели дуэтом (работают на нагрузку 2к вместо 4к).
Закон ома работает везде. И поаккуратней с выражениями  >:(
« Последнее редактирование: Июля 20, 2016, 07:28:44 am от myinf@mail.ru »

depeschzeu

  • Сообщений: 274
    • Просмотр профиля
    • E-mail
какими выражениями?

я читал что реальная работа лампы описывается очень сложной математической моделью потому что там и емкости есть и всякие связи паразитные и так далее. куча всего и оно друг друга тянет. и мол поэтому закон ома там приблизительный весьма. что лампа реально нифига не будет работать так как на бумаге и что все это больше прикидки сильно обобщенные. както так было написано в книжке про лампы.

кстати я сам забыл и никто не ответил - как работает та связь на схеме, которую я кидал. там соединен вход фазоинверторной лампы и вторичная обмотка выходного трансформатора. я так понял это "общая обратная связь" о которой читал, но как так оно работает я не понимаю. в моем понимании передача сигнала снятого с трансформатора обратно на вход должно давать какие то частотные искажения. причем там не просто соединено, а через резистор - видимо чтобы загасить эту связь и сделан сток на землю через запралеленный с конденсатором потенциометр. написано Presence. Ну конденсатором обычно высокие частоты на землю сливают. выходит что это какой то "эквалайзер" сделанный через обратную связь? я правильно понимаю что это подает на вход усилителя регулируемый по громкости низкочастотный сигнал? он делает завал на низких частотах перед усилительным каскадом?
как понять такое применение? зачем так сделали?

и что означает S?
« Последнее редактирование: Июля 20, 2016, 10:48:38 am от depeschzeu »

myinf@mail.ru

  • Гость
Вы задаёте вопросы и цитируете провокационные глупости, в ответ на которые нужно цитировать целые главы из книг. Закон ома работает везде, даже на луне и в вакууме лампы тоже :)
Даже в простом резисторе есть паразитная ёмкость и индуктивность, просто в 99% случаев ими можно пренебречь. Всё зависит от тех-задания.

ООС это отрицательная обратная связь. В нашем случае она ещё и частотнозависимая. Влияет на линейность усилителя и на выходное сопротивление усилителя. Ручка презенс регулирует глубину обратной связи.

S - это крутизна характеристики. Если не ошибаюсь, это зависимость изменения тока анода от изменения напряжения на первой сетке.

http://www.ngpedia.ru/id122039p1.html


Цитировать
какими выражениями?

Я про "посрать на закон ома"

KMG

  • Сообщений: 3776
    • ICQ клиент - 412221711
    • AOL клиент - Mike
    • Просмотр профиля
    • E-mail
Цитировать
Ручка презенс регулирует глубину обратной связи.
Небольшое уточнение, глубину обратной связи выше частоты среза RC.

depeschzeu

  • Сообщений: 274
    • Просмотр профиля
    • E-mail
то есть это в самом деле такой эквалайзер.
когда потенциометр с параллельным конденсатором является фильтром частоты, который шунтирует эти частоты с отвода трансформатора на землю. Сопротивление потенциометра задает долю этого сигнала.
Вся остальная частотная составляющая сигнала, что не "заземлилось", образует петлю с сигнальным входом усилителя избирательно демпфируя его на этих частотах. Верно?

-Только поясните, почему эта связь с трансформатора получается именно отрицательная?
-отрицательная я так понимаю это сигнал в противофазе вычитающийся из основного сигнала идущего на усилитель?
-Трансформатор тоже инвертирует сигнал?
-В чем преимущество этого приема в схеме? Это как-то влияет на громкость?

-Если все так, то почему вместо лампы перед двухтактным каскадом так же не используют трансформатор с двумя симметричными вторичными обмотками с противоположным направлением намотки или типа того?

за любой ликбез "на пальцах" я буду только очень очень и от души благодарен!

Цитировать
ы задаёте вопросы и цитируете провокационные глупости, в ответ на которые нужно цитировать целые главы из книг.
я думаю, что люди, которые пишут эти книги разбираются в вопросе в отличие от меня, поэтому я никак не могу знать что глупость, а что нет.
по крайней мере я полагаю, что если бы все было вот так просто то давно бы уже появилась программная цифровая эмуляция с полным физическим моделированием ламповых каскадов со всеми вытекающими.
« Последнее редактирование: Июля 20, 2016, 06:54:49 pm от depeschzeu »

KMG

  • Сообщений: 3776
    • ICQ клиент - 412221711
    • AOL клиент - Mike
    • Просмотр профиля
    • E-mail
Цитировать
-Только поясните, почему эта связь с трансформатора получается именно отрицательная?
-отрицательная я так понимаю это сигнал в противофазе вычитающийся из основного сигнала идущего на усилитель?
-Трансформатор тоже инвертирует сигнал?
-В чем преимущество этого приема в схеме? Это как-то влияет на громкость?
Частая ошибка при сборке "перепутать" анодные выводы выходного трансформатора, при этом ООС превращается в ПОС и усилитель становится генератором.
Цитировать
почему вместо лампы перед двухтактным каскадом так же не используют трансформатор с двумя симметричными вторичными обмотками с противоположным направлением намотки или типа того?
Были такие усилители с фазоинвертором на трансформаторе, например  Gibson GA15RVT, Fender Musicmaster Bass, но широкого распространения не получили.
« Последнее редактирование: Июля 20, 2016, 08:21:39 pm от mike »

depeschzeu

  • Сообщений: 274
    • Просмотр профиля
    • E-mail
Цитировать
Частая ошибка при сборке "перепутать" анодные выводы выходного трансформатора, при этом ООС превращается в ПОС и усилитель становится генератором.
там со вторичной обмотки идет вывод.
что в этом случае означает "анодный вывод". можно на каком-то рисунке это посмотреть?
на том который я цитировал это вот:


здесь же я не пойму еще такой момент - эта обратная связь выходит на полтриода только завязана через кондер 100n? и еще идет на общий катод.
- не могли бы вы объяснить как это работает в этой обвязке? я не могу понять что происходит.
- если прилепить вывод с трансформатора к другому выводу получится генератор, потому что получится положительная ос по типу самовозбуждения?
- разве вторичная обмотка вых трансформатора называется анодной?
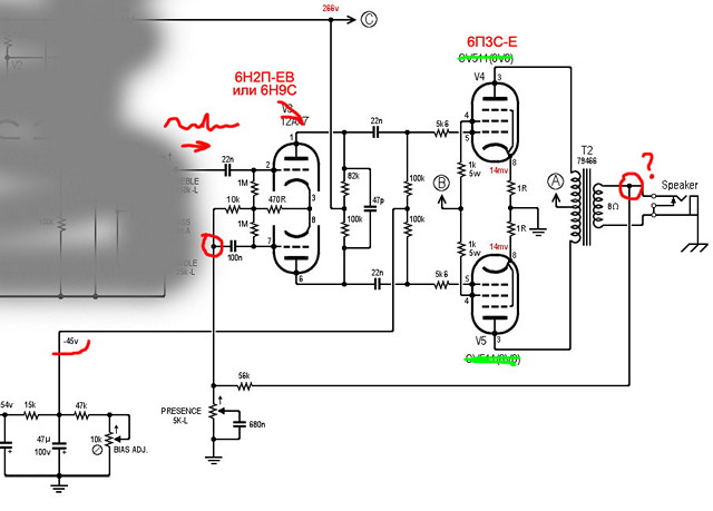
- еще наверное просто не заметили что я по картинке интересовался как узнать напряжения смещения сетки для ламп 6п3с-е, которые во взятой примером схеме обозначено как -45в
в приведенной ранее полной схеме для забугорных ламп написано что анодное напряжение около 440в. сетка2 около 400в.
Как налаживать анодное питание и это фиксированное смещение 6п3се я не могу разобраться

хотя это схема даже не примерного аналога, а 6v6. но тем не менее.
« Последнее редактирование: Июля 20, 2016, 08:44:48 pm от depeschzeu »

KMG

  • Сообщений: 3776
    • ICQ клиент - 412221711
    • AOL клиент - Mike
    • Просмотр профиля
    • E-mail
Объясню подробнее, анодные выводы на трансе это те, что идут на выводы 3 ламп V4 и V5.
В твоем варианте можно прекидывать или анодные выводы, или менять местми выводы выходной обмотки.
С трансами, имеющими отводы под разный импеданс динамика менять выводы выходной обмотки не получится, только анодные.
Для того чтобы обратная связь была отрицательной нужно чтобы сигнал с выходной обмотки трансформатора приходил в той-же фазе что и входной сигнал, поступающий на фазоинвертор.
« Последнее редактирование: Июля 21, 2016, 10:03:42 am от mike »

depeschzeu

  • Сообщений: 274
    • Просмотр профиля
    • E-mail

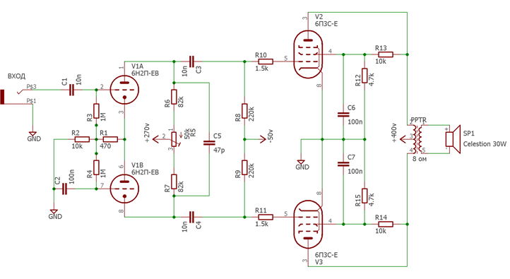
посмотрите все ли как надо, пожалуйста.
« Последнее редактирование: Июля 26, 2016, 01:54:36 pm от depeschzeu »

Bpjkznjh

  • Гость
И что за R13 - R15? Ещё и 100n на общий... :-? Это ерунда...
Подавать анодное на ФИ через подстроечник - не лучшая идея.

оleginсhat

  • Сообщений: 1129
  • GtLab.Net forever!
    • ICQ клиент - 5844880
    • Просмотр профиля
    • E-mail
Изысканный, добротный и достаточно тонкий троллинг. и главное ведутся....
Автору плюс! где учился-в Академии троллинга? ;D ;D ;D
« Последнее редактирование: Июля 26, 2016, 06:32:14 pm от Oleginchat »
Mesa DR 2 ch,Soldano Decatone, then-Fender Champ,Soldano Slo-100,Slo-50,Marshall JCM-800.

depeschzeu

  • Сообщений: 274
    • Просмотр профиля
    • E-mail
ладно пусть будет как расчитано под 12ax7 R7 - 90-100k. R5 нафиг. Я такой подстроечник мощный наверное фиг найду.

где-то видел расчет такого инверторного каскада. при резисторах 1М в сетках и R2 10к, резистор R7 должен быть ровно 94,6к. это дает полную симметрию и усиление  29дБ при условии что лампа балансная. во всех схемах рисуют либо 100к либо 90к вообще.

R13-R15 это попытка задать около 100В на второй сетке при токе второй сетки порядка 7мА (по паспорту 6п3с) через делитель, чтобы он не гулял особо.
100n должно снижать влияние внутренней емкости по переменным частотам. читал советскую книгу там это дело описывалось с расчетами.
Можно на это забить и поставить тупо резистор на 2 ватта. сколько то там килоом. типа 2к или вроде того. наверное.
« Последнее редактирование: Июля 26, 2016, 06:34:08 pm от depeschzeu »

Bpjkznjh

  • Гость

depeschzeu

  • Сообщений: 274
    • Просмотр профиля
    • E-mail
Цитировать
Изысканный, добротный и достаточно тонкий троллинг. и главное ведутся....
Автору плюс! где учился-в Академии троллинга?
что за бред?

depeschzeu

  • Сообщений: 274
    • Просмотр профиля
    • E-mail
Цитировать
:(
блин ну я совета ищу. че вы все как

Bpjkznjh

  • Гость
Цитировать
Цитировать
:(
блин ну я совета ищу. че вы все как
Совета? Чем выдумывать собственные расчёты, и плодить сущности, возьми готовую схему, и делай. А хочешь научиться рассчитывать, читай Цыкина, Электронные усилители.

depeschzeu

  • Сообщений: 274
    • Просмотр профиля
    • E-mail
изза того что схемы сделаны под другие лампы я не знаю как задается на них режим работы на лампы в наличии. то же состояние покоя, например. в этом и пытаюсь разобраться чтобы работало хорошо, а не как придется. методом тыка.
« Последнее редактирование: Июля 26, 2016, 08:55:06 pm от depeschzeu »