Автор Тема: К вопросу об эмуляции лампового триода на ПТ  (Прочитано 83030 раз)

0 Пользователей и 1 Гость просматривают эту тему.

VasiliuS

  • Сообщений: 454
  • GTLab - forever!
    • ICQ клиент - 122816791
    • Просмотр профиля
    • E-mail
Re: К вопросу об эмуляции лампового триода на ПТ
« Ответ #200 : Июля 26, 2009, 04:58:01 pm »
Цитировать
Ну вот я еще немного повозился, кому интересно...Палец латунькой порезал...:(
Вот так оно звучит через комбик (включено на линейный вход БЕЗ ТБ), лампа самопал Celestion G12H (старый, незвонкий), Shure 565 (тоже старый) и Live!.
http://www.onlinedisk.ru/file/185793/
http://www.onlinedisk.ru/file/185794/
Пробовал через другой динамик (от "мартышки" Регент 220) - намного ярче, даже немного песочит.
Думаю (попробую позже при случае), что идеально будет через 4х12 Vintage30.
Гейн - посредине примерно (его там с большим запасом), тембр ( 1 ручка) - часа на 2-3.
Субьективно - динамика похожа на лампу, но точно не сравнивал - немного не хватает времени на все...

имно, ачх ни к черту, но основа звука хороша, причесать по межкаскадке и оч не плохо, есть ламповое тут -))

молодец!

OldMike

  • Сообщений: 1963
  • Сложно сделать - просто, наоборот - сложнее...
    • ICQ клиент - 366028254
    • Просмотр профиля
    • E-mail
Re: К вопросу об эмуляции лампового триода на ПТ
« Ответ #201 : Июля 26, 2009, 05:31:12 pm »
Ну, АЧХ - дело такое - ТБ покрутил - и все. Это ж примочка, должна втыкаться в усилок, потому там тембр - 1 ручка. Просто у меня в комбе отключен ТБ - я им или с процем, или с преампом пользуюсь, да и тембр - каждому свой нравится.
Ну что - схема нужна? R1 R2 у меня по 24 кОм. Настраивать ничего, кроме межкаскадки, не нужно. Есть печатка.

Для изменения звука, кроме традиционной (Ректо/СЛОшной) межкаскадки можно (и нужно!) использовать конденсаторы С4,С8 и С13. С4 определяет завал низов на максимальном гейне, С8 - то же самое, но по всему диапазону гейна. Поскольку для стабильности по постоянке истоковые "катодные" резисторы выбраны достаточно большими, влияние этих конденсаторов весьма велико и на них следует обратить внимание. С13 у меня 4,7 мкФ, возможно, его тоже следует уменьшить. Кто попробует улучшить АЧХ? Печатку выложу, если надо.
« Последнее редактирование: Июля 26, 2009, 09:27:07 pm от OldMike »
производится и предлагается к продаже линия примочек/преампов RedCat BM-4/5/6/7 и SL100/FSL100

beto

  • Гость
Re: К вопросу об эмуляции лампового триода на ПТ
« Ответ #202 : Июля 27, 2009, 06:01:50 am »
Печатку в студию  ;D

OldMike

  • Сообщений: 1963
  • Сложно сделать - просто, наоборот - сложнее...
    • ICQ клиент - 366028254
    • Просмотр профиля
    • E-mail
Re: К вопросу об эмуляции лампового триода на ПТ
« Ответ #203 : Июля 27, 2009, 08:03:54 am »
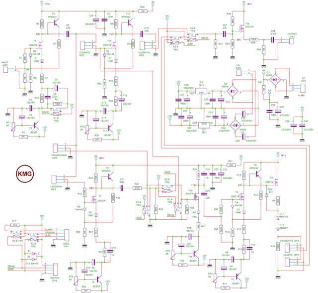
Ну, получайте  :). Размер - 60х45 мм. Точкой обозначен исток (выходной повторитель вверх ногами!). Конденсатор С8 нарисован на плате 2 раза - как электролит и как пленочный, для удобства пайки подходящего и есть еще отсутствующий в схеме резистор в цепи регулятора уровня (цепь, идущая к +5В). А еще 2n7000 боятся статики, учитывайте при пайке - хотя бы заземляйте жало паяльника. Кстати, по межкаскадке - емкости у ПТ другие, по-этому тупо копировать межкаскадку - не самый лучший вариант. Я там менял кое-что, но нужен понимающий человек с паяльником со стороны - я уже привык к звуку и не слышу дефектов его.

« Последнее редактирование: Июля 27, 2009, 12:20:55 pm от OldMike »
производится и предлагается к продаже линия примочек/преампов RedCat BM-4/5/6/7 и SL100/FSL100

KMG

  • Сообщений: 3776
    • ICQ клиент - 412221711
    • AOL клиент - Mike
    • Просмотр профиля
    • E-mail
Re: К вопросу об эмуляции лампового триода на ПТ
« Ответ #204 : Июля 27, 2009, 10:03:43 am »
Вот окончательный вариант Сло-ректо-твина на полевиках:



Сэмплы (просьба не сильно пинать за кривые руки):

http://milas.spb.ru/~kmg/files/projects/srt/fet/s/

b/n - bridge/neck, цифры - положение гейна, 12 - середина.

PS Регулировки тембров в среднем положении.
« Последнее редактирование: Сентября 03, 2009, 10:36:43 am от mike »

OldMike

  • Сообщений: 1963
  • Сложно сделать - просто, наоборот - сложнее...
    • ICQ клиент - 366028254
    • Просмотр профиля
    • E-mail
Re: К вопросу об эмуляции лампового триода на ПТ
« Ответ #205 : Июля 27, 2009, 12:23:17 pm »
Слушал творение КМГ почти "вживую" - по скайпу. :)
Впечатлило - звук характерно-ламповый на всех режимах. Мне понравилось. Думаю, в руках эта штука тоже не разочарует. Питерцы - заедьте к Мише, пощупайте, и нам расскажите!
« Последнее редактирование: Июля 27, 2009, 12:23:33 pm от OldMike »
производится и предлагается к продаже линия примочек/преампов RedCat BM-4/5/6/7 и SL100/FSL100

Khaba-khaba

  • Сообщений: 969
  • :)
    • ICQ клиент - 272484818
    • Просмотр профиля
    • E-mail
Re: К вопросу об эмуляции лампового триода на ПТ
« Ответ #206 : Июля 27, 2009, 01:40:33 pm »
OldMike, послушал семплы.... Породистый саунд присутствует! Теперь осталось взять бубен и шаманить межкаскадку. ;)
[size=9]- комбо 1Х12"  6Н1П, 6Н23П, 2Х6П3С-Е, Slo-Recto-Twin
г. Хабаровск [/size]

Антон Калина

  • Сообщений: 1101
  • TUBE SATISFACTION!
    • Просмотр профиля
    • E-mail
Re: К вопросу об эмуляции лампового триода на ПТ
« Ответ #207 : Июля 27, 2009, 02:35:59 pm »
Цитировать
Я там менял кое-что, но нужен понимающий человек с паяльником со стороны - я уже привык к звуку и не слышу дефектов его.
Намек понял :)
Эх, сейчас 2n7000 нет под рукой. На выходные выберусь на радиорынок... Обязательно соберу, покручу :)
Здесь не было блатных. Были только нормальные хорошие люди: шпионы, диверсанты, террористы.


varvaroid

  • Гость
Re: К вопросу об эмуляции лампового триода на ПТ
« Ответ #209 : Июля 27, 2009, 04:55:20 pm »
Интересно как оно звучит в ламповый конец :-?

OldMike

  • Сообщений: 1963
  • Сложно сделать - просто, наоборот - сложнее...
    • ICQ клиент - 366028254
    • Просмотр профиля
    • E-mail
Re: К вопросу об эмуляции лампового триода на ПТ
« Ответ #210 : Июля 27, 2009, 04:59:32 pm »
Вместо 2n7000 можно 2n7002 - те же яйца, но под СМД, если печатку поправить.
Выбрался к другу послушать и сравнить последнее чудо и предыдущее (E-Recto одноручечное), друг имеет ЛП и хороший слух. Вообще он больше любит олдскульный звук (буги, блюз, хард, любимый аппарат - Фендер Хотрод Делюкс), потому в восторг не пришел, но внимательно послушал на малых и средних гейнах. Его вывод - последнее мое творение заметно лучше и "ламповее", чем то же самое, но на ОУ...
В режиме большого гейна у E-Recto звук немного более приглаженный. Ладно, попаду на нашу базу, где аппарат хранится, послушаю и на Фендере и на Маршалле...
2 varvaroid
Последние сэмплы были через ламповый конец (маленький комбик), правда самопальный и динамик там довольно туповатый, на слух типа гринбэка - он вообще никогда не песочит. Хочу попробовать на V30 (Маршалл 900 со стеком), но до них надо добраться - времени пока нет.
Да, еще одно большое преимущество последней схемы - ток потребления около 1.5 мА, что раза в 2 меньше, чем потребляет светодиод, индицирующий режим "драйв" :). Можно питать от Кроны.
« Последнее редактирование: Июля 27, 2009, 05:16:15 pm от OldMike »
производится и предлагается к продаже линия примочек/преампов RedCat BM-4/5/6/7 и SL100/FSL100

Антон Калина

  • Сообщений: 1101
  • TUBE SATISFACTION!
    • Просмотр профиля
    • E-mail
Re: К вопросу об эмуляции лампового триода на ПТ
« Ответ #211 : Июля 27, 2009, 05:23:09 pm »
Цитировать
Интересно как оно звучит в ламповый конец  

Адекватно :)
Здесь не было блатных. Были только нормальные хорошие люди: шпионы, диверсанты, террористы.

Антон Калина

  • Сообщений: 1101
  • TUBE SATISFACTION!
    • Просмотр профиля
    • E-mail
Re: К вопросу об эмуляции лампового триода на ПТ
« Ответ #212 : Июля 27, 2009, 05:27:25 pm »
Цитировать
Да, еще одно большое преимущество последней схемы - ток потребления около 1.5 мА, что раза в 2 меньше, чем потребляет светодиод, индицирующий режим "драйв" . Можно питать от Кроны.
Михаил, позволю себе не согласиться.
Это САМОЕ ГЛАВНОЕ преимущество! ;D
Здесь не было блатных. Были только нормальные хорошие люди: шпионы, диверсанты, террористы.

OldMike

  • Сообщений: 1963
  • Сложно сделать - просто, наоборот - сложнее...
    • ICQ клиент - 366028254
    • Просмотр профиля
    • E-mail
Re: К вопросу об эмуляции лампового триода на ПТ
« Ответ #213 : Июля 27, 2009, 05:28:09 pm »
Мне представляется более важным даже не сам конец, а кабинет. Ну и ТБ желательно покрутить. Плохо, что у меня это штука смонтирована просто на куске П-образного жестяного строительного профиля, снизу открыта, поэтому ставлю ее на латунный лист - фон уменьшается. А так - чувствительно к наводкам и не очень транспортабельно. Можно было попробовать на входе КП303 поставить, думаю, чувствительность к наводкам уменьшится, но в последнем варианте гейн регулируется и глубже, и плавней. Но,  вполне возможно гейн включить традиционно, т.к. запас по гейну приличный, его даже многовато.
« Последнее редактирование: Октября 14, 2009, 08:07:41 pm от OldMike »
производится и предлагается к продаже линия примочек/преампов RedCat BM-4/5/6/7 и SL100/FSL100

OldMike

  • Сообщений: 1963
  • Сложно сделать - просто, наоборот - сложнее...
    • ICQ клиент - 366028254
    • Просмотр профиля
    • E-mail
Re: К вопросу об эмуляции лампового триода на ПТ
« Ответ #214 : Июля 27, 2009, 05:45:25 pm »
2 Антон Калина
Ну что, возмешься повозиться? Мне и так звук нравится, но ведь есть и другие потребители. Есть шипение, примерно как у схемы на ОУ. Оно зависит от уровня гейна, т.е. шипит первый каскад. Возможно, я поменяю его на JFET. Только что попробовал запитать от 12В. Так мне понравилось больше - громче(при тех же регулировках), чище немного. Правда, этот блок нестабилизированный - немного появился гул. Так что питать или от Кроны, или от стабилизатора, иначе будет гудеть!
PS Все таки поменяю первый транзистор на JFET. Попробовал повторителем на входе - шум уменьшился, но немного не хватает гейна, так что структуру каскада я оставлю, но поставлю КП303В (у меня их много :)), Мосфет видимо шумит сильнее JFETа, к наводкам будет толерантнее, да и защитные диоды со входа уберутся...Спаяю - напишу.
« Последнее редактирование: Июля 27, 2009, 07:47:55 pm от OldMike »
производится и предлагается к продаже линия примочек/преампов RedCat BM-4/5/6/7 и SL100/FSL100

santa

  • Сообщений: 1404
  • с помойки банки рулят, турреты нервно курят
    • Просмотр профиля
Re: К вопросу об эмуляции лампового триода на ПТ
« Ответ #215 : Июля 28, 2009, 01:08:38 am »
 ошибся с постом ( удалить неполучилось)
« Последнее редактирование: Июля 28, 2009, 01:46:03 am от klaus »
теория убийца практики

slo100>slo100pt  >>  topsecret

ert

  • Гость
Re: К вопросу об эмуляции лампового триода на ПТ
« Ответ #216 : Июля 28, 2009, 04:03:02 am »
OldMike, а почему +5V, а не половина питания?


OldMike

  • Сообщений: 1963
  • Сложно сделать - просто, наоборот - сложнее...
    • ICQ клиент - 366028254
    • Просмотр профиля
    • E-mail
Re: К вопросу об эмуляции лампового триода на ПТ
« Ответ #217 : Июля 28, 2009, 06:57:40 am »
Чтоб никто не догадался! (с) "Операция "Ы""
Первоначально я планировал поставить, как опорный источник, стабилизатор 7805. Позднее, в процессе обдумывания схемы, оказалось, что нет необходимости в низкоомной опоре и для экономии батарейки и компонентов средняя точка стала традиционной. Кроме того, первый вариант предусматривал там именно 5В, и только последующий стал 1/2 питания. А на схеме я не стал переименовывать. Вот такая страшная тайна. Главная идея была - добиться схемы, не нуждающейся в настройке.
производится и предлагается к продаже линия примочек/преампов RedCat BM-4/5/6/7 и SL100/FSL100

Антон Калина

  • Сообщений: 1101
  • TUBE SATISFACTION!
    • Просмотр профиля
    • E-mail
Re: К вопросу об эмуляции лампового триода на ПТ
« Ответ #218 : Июля 28, 2009, 02:12:54 pm »
Цитировать
2 Антон Калина
Ну что, возмешься повозиться? Мне и так звук нравится, но ведь есть и другие потребители. Есть шипение, примерно как у схемы на ОУ. Оно зависит от уровня гейна, т.е. шипит первый каскад. Возможно, я поменяю его на JFET. Только что попробовал запитать от 12В. Так мне понравилось больше - громче(при тех же регулировках), чище немного. Правда, этот блок нестабилизированный - немного появился гул. Так что питать или от Кроны, или от стабилизатора, иначе будет гудеть!
PS Все таки поменяю первый транзистор на JFET. Попробовал повторителем на входе - шум уменьшился, но немного не хватает гейна, так что структуру каскада я оставлю, но поставлю КП303В (у меня их много ), Мосфет видимо шумит сильнее JFETа, к наводкам будет толерантнее, да и защитные диоды со входа уберутся...Спаяю - напишу.

Обязательно возьмусь. Вот только доберусь до радиорынка :)
От меня до краснодара 100км, да и там рынок только на выходные.
А скоро мне привезут мезу дуаль ректо :) поменять лампы, почистить панельки и т.д., вот тогда и сравним :)
Кстати, да, мосфеты шумливее, так что переделать входной каскад - очень даже здравая мысль. Вообще, в хай-гейне основной уровень шума вваливает именно входной каскад (имхо).
Здесь не было блатных. Были только нормальные хорошие люди: шпионы, диверсанты, террористы.

OldMike

  • Сообщений: 1963
  • Сложно сделать - просто, наоборот - сложнее...
    • ICQ клиент - 366028254
    • Просмотр профиля
    • E-mail
Re: К вопросу об эмуляции лампового триода на ПТ
« Ответ #219 : Июля 28, 2009, 04:44:00 pm »
Ну вот последний вариант схемы. Обрадую - печатку переделывать не надо, только ножки первого КП303 выстроить в одну линию, так чтоб затвор посредине оказался. У меня КП303В - потому, что они у меня есть. Лучше поставить с низкой отсечкой - типа А, тогда R6 можно будет уменьшить (его лучше подобрать по максимуму неискаженного сигнала на стоке, но если не хочется - ставьте 303В и 150 кОм - будет работать!). Шумит эта схема заметно меньше, но на максимуме гейна шипенье все равно немного есть - КП303 тоже не абсолютно бесшумный. Гейн регулируется вполне вменяемо, сам звук - не изменился. Кому покажется мало высоких - уменьшайте С15. В выходной повторитель тоже можно поставить КП303 с любой буквой. И мне больше понравился звук при 12В питания. Попробую еще поднять и послушать, но это чуть позже.
« Последнее редактирование: Июля 28, 2009, 04:45:52 pm от OldMike »
производится и предлагается к продаже линия примочек/преампов RedCat BM-4/5/6/7 и SL100/FSL100