Автор Тема: Нужна схема Di-Box  (Прочитано 31606 раз)

0 Пользователей и 1 Гость просматривают эту тему.

Bebop

  • Гость
Нужна схема Di-Box
« : Августа 30, 2007, 06:30:50 pm »
Друзья, нужна схема хорошего качественного ди-бокса, для записи гитары в линию звуковой карты (через дибокс).
В поиске разные схемы находил, но не знаю какая лучше. В гитару встраивать не хочу.
Вобщем нужна помощь специалистов!

Алексей

  • Сообщений: 4726
  • MAKE LOVE NOT WAR!
    • ICQ клиент - 314638754
    • Просмотр профиля
    • E-mail
Re: Нужна схема Di-Box
« Ответ #1 : Августа 31, 2007, 04:50:43 am »
В гитару встраивать не надо, тут ты прав.

Тут решений, строго говоря, 2 вида.

1) согласующий трансформатор. Решение хорошее, но качество сильно зависит от транса, который, к тому же, хрен где достанешь.
2) повторитель. Повторитель имеет высоко входное и низкое выходное сопротивления. Реализовать его можно на триоде/пентоде, на полевике(полевиках)/БТ, на операционнике. Недавно тут поднималась тема про ОУ для он-борд преампа, посмотри, какой опер лучше для твоей цели взять. Кстати, позаботься о том, чтобы запитать повторитель предельно высоким (для данного прибора) напряжением, чтобы максимально увеличить ДД. Я бы во всех случах, кроме ОУ, использовал бы каскодное решение.

msv

  • Гость
Re: Нужна схема Di-Box
« Ответ #2 : Августа 31, 2007, 08:35:59 am »
А транформатор в микрофонный вход втыкать? :)
Не понял идеи..

Thorn

  • Administrator
  • *****
  • Сообщений: 867
  • diyfactory.ru
    • Просмотр профиля
    • E-mail
Re: Нужна схема Di-Box
« Ответ #3 : Августа 31, 2007, 11:21:40 am »
http://diy-tubes.ru - комплектующие для самодельного музыкального оборудования

Bebop

  • Гость
Re: Нужна схема Di-Box
« Ответ #4 : Августа 31, 2007, 04:19:18 pm »
Thorn - спасибо!
Мне как раз подойдет вариант на микросхеме с высоким питанием, причем чтобы работал от батареек -
на сколько я знаю, это лучше.

Bebop

  • Гость
Re: Нужна схема Di-Box
« Ответ #5 : Сентября 01, 2007, 07:00:12 am »
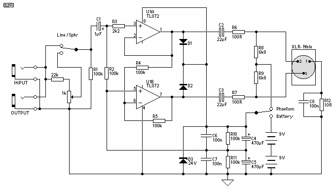
Пожалуй остановлюсь на этой схеме:



К тому же, к ней есть печатка )

AZG

  • Сообщений: 7234
  • AZG Custom FOREVER!!!
    • Просмотр профиля
Re: Нужна схема Di-Box
« Ответ #6 : Сентября 01, 2007, 03:44:18 pm »
Мнда... симметрия с фазовым расхождением. Поищи варианты с нормальным балансным выходом.
Cort MGM-1 (SD TB-4+SH-2), AZG Custom Guitar (P.G.Marx+SD SH-1), Dean Vendetta 1.7 (DM D-Sonic+AirNorton)

AZG Custom:http://www.aznaur.spb.ru/
Лампы Sovtek,EH,TungSol:http://www.tubes.spb.ru/

Thorn

  • Administrator
  • *****
  • Сообщений: 867
  • diyfactory.ru
    • Просмотр профиля
    • E-mail
Re: Нужна схема Di-Box
« Ответ #7 : Сентября 01, 2007, 07:18:22 pm »
AZG, схем бестрансформаторных дибоксов не так много - если есть ошибки не точности в схеме подскажи есть ли варианты? Вообще ресурс с которого схема довольно уважаемый...
Bebop, если нужна будет печатка - отпишись в личку. Или внимательно читай ссылки что давал.
http://diy-tubes.ru - комплектующие для самодельного музыкального оборудования

AZG

  • Сообщений: 7234
  • AZG Custom FOREVER!!!
    • Просмотр профиля
Re: Нужна схема Di-Box
« Ответ #8 : Сентября 01, 2007, 10:52:21 pm »
Ну, уважаемого много, но делать инверсию фазы тупо на ОУ после первого ОУ элементарно неграмотно. Да, такие решения есть даже у Пайи и т.п. Но нормальные конторы такого не допускают. Смотрите на драйвера симметричной линии от Аналогов и Браунов. Там все по уму и можно обойтись одним корпусом. Результат абсолютно аналогичен по функционалу.
Cort MGM-1 (SD TB-4+SH-2), AZG Custom Guitar (P.G.Marx+SD SH-1), Dean Vendetta 1.7 (DM D-Sonic+AirNorton)

AZG Custom:http://www.aznaur.spb.ru/
Лампы Sovtek,EH,TungSol:http://www.tubes.spb.ru/

VAT

  • Сообщений: 1453
    • Просмотр профиля
    • E-mail
Re: Нужна схема Di-Box
« Ответ #9 : Сентября 03, 2007, 11:30:12 pm »
во-первых зачем забуференному сигналу с гитарным уровнем дифференциальный выход? километровый провод? и вообще - у звуковухи что - дифференциальный линейный вход?
во-вторых входное сопротивление просто дико мало для гитары - надо хотябы 1МОм.

нужен простой повторитель на полевике (кажется называется преамп Тилла) или на ОУ.


Thorn

  • Administrator
  • *****
  • Сообщений: 867
  • diyfactory.ru
    • Просмотр профиля
    • E-mail
Re: Нужна схема Di-Box
« Ответ #10 : Сентября 04, 2007, 09:18:37 am »
Цитировать
во-первых зачем забуференному сигналу с гитарным уровнем дифференциальный выход? километровый провод? и вообще - у звуковухи что - дифференциальный линейный вход?
А при чём здесь звуковуха?
http://diy-tubes.ru - комплектующие для самодельного музыкального оборудования

Denn

  • Global Moderator
  • *****
  • Сообщений: 14277
  • είμαι ο μουσικός και ο ραδιομηχανίκός
    • ICQ клиент - 322153053
    • Просмотр профиля
    • E-mail
Re: Нужна схема Di-Box
« Ответ #11 : Сентября 04, 2007, 10:02:51 am »
Цитировать
Цитировать
во-первых зачем забуференному сигналу с гитарным уровнем дифференциальный выход? километровый провод? и вообще - у звуковухи что - дифференциальный линейный вход?
А при чём здесь звуковуха?

Просто обычно спикерсим нужен для записи гитары в комп. Стереотип у людей уже сложился ;)
Не говорите что мне делать, и я не скажу куда Вам идти.

Лучшее решение из возможных - самое простое. И наоборот.

Прежде чем судить

Thorn

  • Administrator
  • *****
  • Сообщений: 867
  • diyfactory.ru
    • Просмотр профиля
    • E-mail
Re: Нужна схема Di-Box
« Ответ #12 : Сентября 04, 2007, 11:16:33 am »
Я уже потом тему перечитал всё понял. :) Топикстартеру действительно стоит задуматься что ему нужно преамп, спикерсим, дибокс или что-то ещё.
А по схеме всё там правильно и логично (за исключением как оказалось некоторых недочётов в плане схемотехники)...
http://diy-tubes.ru - комплектующие для самодельного музыкального оборудования

Vitaliy

  • Сообщений: 291
    • ICQ клиент - 327604929
    • Просмотр профиля
    • E-mail
Re: Нужна схема Di-Box
« Ответ #13 : Июня 27, 2008, 06:58:53 pm »
А вот мой вариант DiBpx'а
[img src=http://keep4u.ru/imgs/s/080627/2d/2d4b8aa2216fbfe3e1.jpg]
Увеличить

[size=9] PRS SE Singlecut DiMrz SD/PAF -> MXR DynoComp -> CryBaby ZakkMOD -> AMT E2 -> BOSS PS-5 -> AMT Pangaea CP100FX-S[/size]

Les

  • Гость
Re: Нужна схема Di-Box
« Ответ #14 : Июня 27, 2008, 07:25:48 pm »
а не проще сделать фазик на одном триоде с одинаковыми анодным и катодным резюком ? через кондёры снять полуволны ...
http://www.schematicheaven.com/marshallamps/jmp_specialist_25w_2046.pdf тут подсмотреть можно ))))
« Последнее редактирование: Июня 27, 2008, 07:30:57 pm от Les »

AlKoR

  • Сообщений: 1896
  • GTLab - forever!
    • ICQ клиент - 350457696
    • Просмотр профиля
    • E-mail
Re: Нужна схема Di-Box
« Ответ #15 : Июня 27, 2008, 07:41:36 pm »
Цитировать
а не проще сделать фазик на одном триоде с одинаковыми анодным и катодным резюком ? через кондёры снять полуволны ...
http://www.schematicheaven.com/marshallamps/jmp_specialist_25w_2046.pdf тут подсмотреть можно ))))
Самый простой фазик - два резистора  :o Абсолютный хай-енд!!!!!!  ;D



input signal
----------------------  output + fase
        |
      |  |
      |  |
        |__________  output gnd
        |
      |  |
      |  |
        |
---------------------- output  - fase
input gnd

Минус есть и большой - заморочка с экранированием и с землями.  Но такой метод реально используется для построения всяких датчиков, измерительных мостов и т.д.  8-) ::)
« Последнее редактирование: Июня 28, 2008, 06:31:33 am от AlKoR »
Я - официальный воен категории "В" :)
хранилище гитарных схем
http://guitarschems.ex6.ru/index.php

Les

  • Гость
Re: Нужна схема Di-Box
« Ответ #16 : Июня 28, 2008, 04:02:10 am »
да ладно , с землями заморочка ))) ха , батарейное питание и нет проблем )))

Vitaliy

  • Сообщений: 291
    • ICQ клиент - 327604929
    • Просмотр профиля
    • E-mail
Re: Нужна схема Di-Box
« Ответ #17 : Июня 28, 2008, 09:32:30 am »
Для обычной звуковой карты не надо симметричный выход, да и в домашних условиях от него мало толку, нужен усилитель с небольшим коффициентом усиления. в районе пяти, с высоким входным сопротивлением и низким выходным. По вкусу можно поставить на выход транс.
[size=9] PRS SE Singlecut DiMrz SD/PAF -> MXR DynoComp -> CryBaby ZakkMOD -> AMT E2 -> BOSS PS-5 -> AMT Pangaea CP100FX-S[/size]

Les

  • Гость
Re: Нужна схема Di-Box
« Ответ #18 : Июня 28, 2008, 10:27:34 am »
тогда как вариант обычный линейный пред с переменником в катоде "hot" чётные  гармоники регулировать - жирный / не жирный

diezz

  • Гость
Re: Нужна схема Di-Box
« Ответ #19 : Июня 28, 2008, 12:44:41 pm »
Ну вас занесло... Нужен человеку дибокс - ну и пусть ваяет! Есть элементарная схемка на 833-й, в боях проверенная. Азнаур как-то назвал ее "правильной" :):):).
ОФФ Остап, привет тебе от Власова с Комаровым :).