Автор Тема: И опять про микрофонные преды  (Прочитано 19032 раз)

0 Пользователей и 1 Гость просматривают эту тему.

deluxe

  • Сообщений: 235
  • GTLab - forever!
    • ICQ клиент - 402278468
    • Просмотр профиля
    • E-mail
И опять про микрофонные преды
« : Июня 08, 2010, 03:00:46 pm »
Интересует вот эта схема,  может кто нибудь собирал,???  Как она по звуку.??.почему то  вызывает сомнения...

http://artsoundpro.ru/node/8

OlegFX

  • Сообщений: 5097
    • Просмотр профиля
Re: И опять про микрофонные преды
« Ответ #1 : Июня 08, 2010, 04:19:42 pm »
==почему то  вызывает сомнения...==

Потому, что схема сделана через Ж.

Denn

  • Global Moderator
  • *****
  • Сообщений: 14277
  • είμαι ο μουσικός και ο ραδιομηχανίκός
    • ICQ клиент - 322153053
    • Просмотр профиля
    • E-mail
Re: И опять про микрофонные преды
« Ответ #2 : Июня 12, 2010, 12:47:56 pm »
Вот проверенная и хорошая схема - http://www.denn.ru/diy/mic_preamp.gif

Если не предполагается подключать конденсаторные микрофоны, то среднюю часть схемы (умножитель для фантомного) можно не собирать. Микросхемы ОУ подойдут LM833.
Не говорите что мне делать, и я не скажу куда Вам идти.

Лучшее решение из возможных - самое простое. И наоборот.

Прежде чем судить

exp

  • Сообщений: 299
  • GTLab - forever!
    • Просмотр профиля
    • E-mail
Re: И опять про микрофонные преды
« Ответ #3 : Июня 12, 2010, 06:45:46 pm »
А еще в этом случае можно убрать R6, R7, C18, C19
Самурай без меча подобен самураю с мечом, но только без меча.

Denn

  • Global Moderator
  • *****
  • Сообщений: 14277
  • είμαι ο μουσικός και ο ραδιομηχανίκός
    • ICQ клиент - 322153053
    • Просмотр профиля
    • E-mail
Re: И опять про микрофонные преды
« Ответ #4 : Июня 12, 2010, 07:11:08 pm »
Цитировать
А еще в этом случае можно убрать R6, R7, C18, C19

а также: D10..D13, R5, C17. Ну и если не нужен балансный выход, то можно не собирать каскад на IC5, R16, R17, R19, и таким образом уложиться в один "баллон" LM833.
Не говорите что мне делать, и я не скажу куда Вам идти.

Лучшее решение из возможных - самое простое. И наоборот.

Прежде чем судить

exp

  • Сообщений: 299
  • GTLab - forever!
    • Просмотр профиля
    • E-mail
Re: И опять про микрофонные преды
« Ответ #5 : Июня 12, 2010, 08:42:32 pm »
И получается очень компактный и качественный пред для динамического микрофона
Собираю себе сейчас именно такой вариант  :)

Самурай без меча подобен самураю с мечом, но только без меча.

el Doctor

  • Сообщений: 1248
    • Просмотр профиля
Re: И опять про микрофонные преды
« Ответ #6 : Июня 13, 2010, 09:37:51 pm »
лучше green pre еще ничего не видал в этой области. разме что от амека и прочих винтажных пультов. но они сложней чем зеленый.
кот, каторый патом умир.
функция чурбан. генераторы заряжены, орудия обгажены.
STOP SMOKING POLYESTER

OlegFX

  • Сообщений: 5097
    • Просмотр профиля
Re: И опять про микрофонные преды
« Ответ #7 : Июня 14, 2010, 12:28:11 am »
http://www.denn.ru/diy/mic_preamp.gif
Не советую.
Из-за того, что автор выбрал упрощённую одноОУ-шную конфигурацию инструментального усилителя, ему пришлось вводить обязательные резисторы R10 и R11 по 1кОм (последовательно с источником сигнала). Такой резистор шумит sqrt(4kTR)=4nV/sqrt_Hz. По квадратичному закону прибавим шум LM833 (4,5nV/sqrt_Hz), итого - 6nV/sqrt_Hz.
Сравним с обыкновенным входом (даже для бюджетных пультов) на транзисторах 2SB737, у которых шум около 0,5nV/sqrt_Hz. Проигрыш в отношении С/Ш какому-нибудь Беринжеру - более 20дБ(!!) при к.з. входа. При включённом микрофоне добавятся его шумы, поэтому разрыв в реальном С/Ш, конечно же, уменьшится. Даже, применив обычные широкораспостранённые дешёвые транзисторы с относительно низким R_базы BC214, BC327-40, BC807-40, 2SA970 и т.п., выигрыш будет очень большим.

el Doctor писал:
==лучше green pre еще ничего не видал в этой области==

Вот, и я его тоже могу посоветовать. Только BC550 - не очень хороший выбор. Ну, и TL072 поменять бы на OPA2134, OPA2604. Хотя, и в таком виде этот преамп на голову лучше при сопоставимой сложности и цене деталей.
Конечно, если использовать преамп для записи только громких звуков (комбик и т.п.), то и схема PAiA может быть вполне пригодна.
« Последнее редактирование: Июня 14, 2010, 12:29:17 am от olegfx »

_Rey

  • Сообщений: 75
  • GTLab - forever!
    • Просмотр профиля
    • E-mail
Re: И опять про микрофонные преды
« Ответ #8 : Июня 14, 2010, 06:05:36 am »
По поводу входных разделительных конденсаторов: имеет ли смысл замена оных с электролитов на пленочные типа Вимы или Солен?
TVS ReyCustom 7(w/ SD SH2&SH5), Jolana D-Bass---SansAmpGT2, Tubescreamer -- Carbonaro--- Cab 2x12 --- SennheiserE906

jazz77

  • Сообщений: 406
  • GTLab - forever!
    • Просмотр профиля
Re: И опять про микрофонные преды
« Ответ #9 : Июня 14, 2010, 06:51:19 am »
Любая замена электролита на хороший плёночник,
даст прирост в качестве звука.

Denn

  • Global Moderator
  • *****
  • Сообщений: 14277
  • είμαι ο μουσικός και ο ραδιομηχανίκός
    • ICQ клиент - 322153053
    • Просмотр профиля
    • E-mail
Re: И опять про микрофонные преды
« Ответ #10 : Июня 14, 2010, 12:02:05 pm »
Цитировать
По поводу входных разделительных конденсаторов: имеет ли смысл замена оных с электролитов на пленочные типа Вимы или Солен?

Если не нужно фантомное питание, то их можно заменить идеальным звуковым конденсатором - перемычкой :)
А так да, лучше ставить либо LowESR электролит, либо электролит с байпасом из плёнки (1..2 мкф), либо хорошую плёнку на весь номинал (лучше всего).

П.С. Если их ставить, то номинал этих конденсаторов лучше сразу увеличить в 10 раз.
« Последнее редактирование: Июня 14, 2010, 12:11:03 pm от Denn »
Не говорите что мне делать, и я не скажу куда Вам идти.

Лучшее решение из возможных - самое простое. И наоборот.

Прежде чем судить

sd

  • Гость
Re: И опять про микрофонные преды
« Ответ #11 : Июня 14, 2010, 02:46:16 pm »
ту  el Doctor - не выложишь схему грин пре

Moonlight

  • Сообщений: 1457
  • GTLab - forever!
    • Просмотр профиля
    • E-mail
Re: И опять про микрофонные преды
« Ответ #12 : Июня 14, 2010, 05:09:43 pm »
http://www.diyfactory.com/projects/green/green.htm первая ссылка в гугле
"-Скажи волшебное слово.
-Rock-n-Roll, чувак!"

Denn

  • Global Moderator
  • *****
  • Сообщений: 14277
  • είμαι ο μουσικός και ο ραδιομηχανίκός
    • ICQ клиент - 322153053
    • Просмотр профиля
    • E-mail
Re: И опять про микрофонные преды
« Ответ #13 : Июня 14, 2010, 06:02:48 pm »
Цитировать
http://www.diyfactory.com/projects/green/green.htm первая ссылка в гугле

Чем больше в тракте активных элементов, ОС, разделительных конденсаторов (тем более электролитических) и вообще соединений, тем хуже для звука. Приведённая мною выше схема в этом смысле выигрышнее. Что касается шумов, то на слух эта схема шипит несравнимо меньше, чем преды в дешёвых пультах типа Беринджера. БП только желательно сделать на M5230L, на крайняк на LM317/LM337. В качестве первого ОУ поставить AD797, получается пред Hi-End класса.
Не говорите что мне делать, и я не скажу куда Вам идти.

Лучшее решение из возможных - самое простое. И наоборот.

Прежде чем судить

Peratron

  • Сообщений: 13579
  • GTLab - forever!
    • Просмотр профиля
    • E-mail
Re: И опять про микрофонные преды
« Ответ #14 : Июня 14, 2010, 07:32:11 pm »
Цитировать
Чем больше в тракте активных элементов, ОС, разделительных конденсаторов (тем более электролитических) и вообще соединений, тем хуже для звука. Приведённая мною выше схема в этом смысле выигрышнее.
Данная версия - самая кривая из-за несиметричного входного импеданса.
Качество она дать не может.
Как не может дать качество подключёный на выход переход с несимметрии на симметрию.

Правильным решением является парафазный усилитель. Если вход карты симметричный - то больше ничего и не надо. Если же несимметричный - то переходник с симметрии на несимметрию ставится после входного парафазного усилителя и должен иметь единичный коэффициент. В этом случае он нанесёт наименьший вред.

Оптимальная схема (на той же LM833) описана тут: http://peratronika.narod.ru/articles/micamp.html


Между прочим, именно по такой структуре выполнен чип для микрофонных преампов INA103 (INA163) - который и является лучшим решением для изготовления микрофонного преампа.

UPD: симметричный выход следует организовать, снимая сигнал с парафазного выхода первого каскада (выводы 1 и 7 DA1). В этом случае и если не нужен несимметричный выход - достаточно одной микросхемы DA1, а DA2 можно изъять из схемы...
« Последнее редактирование: Июня 14, 2010, 07:43:58 pm от peratron »
Схемотехническая мантра: титцешенкохоровицехилл. Повторять до просветления...

_slipknot_

  • Сообщений: 168
  • GtLab.Net forever!
    • Просмотр профиля
    • E-mail
Re: И опять про микрофонные преды
« Ответ #15 : Июня 14, 2010, 09:16:12 pm »
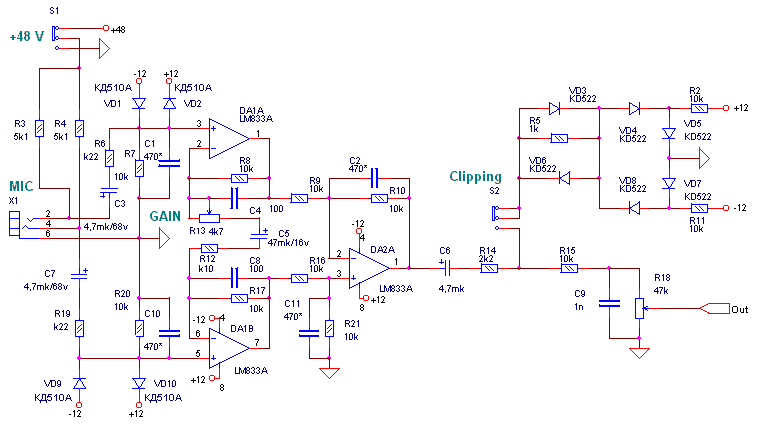
Раз уж Вы здесь, есть несколько вопросов по этому преду.

1. на сколько я понял, без включенного клипинга втыкать пред не стоит?
2. Почему диоды на входе КД510А, в клипе КД522 и какие импортные посоветуете?
3. Конденсаторы на 470пик с звездочкой нада подбирать?
4. Что вместо электролитов посоветуете?

Denn

  • Global Moderator
  • *****
  • Сообщений: 14277
  • είμαι ο μουσικός και ο ραδιομηχανίκός
    • ICQ клиент - 322153053
    • Просмотр профиля
    • E-mail
Re: И опять про микрофонные преды
« Ответ #16 : Июня 14, 2010, 09:38:37 pm »
@ Peratron

О каком качестве можно говорить, при наличии в приведённой схеме элементов: C6, R14+R15, C9 ?  Инженеры борятся с паразитной ёмкостью монтажа на уровне единиц Пф, а тут 1нф, да ещё и после него потц на 47к... Разделительные 4,7мкф, а нужно на порядок больше. Одного не пойму - зачем для караоке фантомное? :)
Не говорите что мне делать, и я не скажу куда Вам идти.

Лучшее решение из возможных - самое простое. И наоборот.

Прежде чем судить

Peratron

  • Сообщений: 13579
  • GTLab - forever!
    • Просмотр профиля
    • E-mail
Re: И опять про микрофонные преды
« Ответ #17 : Июня 14, 2010, 09:44:31 pm »
Цитировать
1. на сколько я понял, без включенного клипинга втыкать пред не стоит?
Почему??
История появления этого узла такова - предусилитель создавался под шедевр техники компьютерной звукозаписи середины 90-х AWE-32. А у этой несчастной овцы АЦП не имел защиты от переполнения цифрового регистра - и потому любой перегруз приводил к шлепку на полный размах цифровой шкалы. Потому перегружать категорически было нельзя - и потому без аналогового ограничителя было не обйтись.

Нынешние звуковухи без проблем держат перегруз - потому разница будет только в жёсткости ограничения. И по сути, большого влияния это не окажет.
Потому можно ограничитель ставить, а можно и нет. Теперь это дело вкуса...

Цитировать
2. Почему диоды на входе КД510А, в клипе КД522 и какие импортные посоветуете?
Какие были, такие и ставил :)
Сейчас без дураков 1N4148 ставлю в серийных предах (на другой схемотехнической основе - но защита по входу там точно так же нужна).

Цитировать
3. Конденсаторы на 470пик с звездочкой нада подбирать?
Нет. Их назначение - подавление радиочастотной помехи, про которую в тексте статьи спета целая песня.
Потому просто ставить одинаковые - из одной партии. Звезда намекает, что от них можно и вовсе отказаться - они формируют срез по ВЧ, но кому хочется пальцы поширше развести, можно вообще не ставить. Тогда полоса получится в сотню килогерц.
Мож кому это и по вкусу будет :)

Цитировать
4. Что вместо электролитов посоветуете?
Ничего! Я не болен хайэндщиной и не слышу (а слух тем не менее всё ж имею) отличий.
Реально отличия в звуке конденсатора появляются там, где он успевает разряжаться и заряжаться за время сигнала. Когда же полоса передачи много ниже нижней границы слуха - то артефакты в сигнале просто физически не имеют возможности появиться.

На практике это означает, что реальный вклад в изменение сигнала могут оказать только сильноточные цепи - например, ёмкости в кроссовере. И там я разницу между плёнкой и электролитом очень даже слышу. И даже между разными плёнками тоже.
В блоке питания - тоже бывает слышу плохой электролит.
А в межкаскдке, при условии высокого импеданса последующего каскада - нет никаких артефактов.
Тем паче, что сам усилитель тут не топ-класса - потому по сеньке и шапка.
Главное - что б конденсатор не тёк! Вот это важно - потому хороший электролит тут важен. При малой утечке будет и малый фликкер, как правило.

По уму я б рекомендовал бы с учётом последующего опыта серийного производства, увеличить до 10 мкф С3, С7, а С8 - не только увеличить до 10 мкф, но и поставить неполярный электролит.
С5 тоже поставить неполяру и увеличить до 100 мкф.

Но разумеется, хочется попальцатей - то право ваше  ;) Ставьте плёнку - но учтите, что в силу габаритов и физического устройства, она будет антеннить куда сильней. 
Схемотехническая мантра: титцешенкохоровицехилл. Повторять до просветления...

_slipknot_

  • Сообщений: 168
  • GtLab.Net forever!
    • Просмотр профиля
    • E-mail
Re: И опять про микрофонные преды
« Ответ #18 : Июня 15, 2010, 04:19:35 am »
По поводу кандеров, а тантал в эти места как? Да и зачем 1н шунтом сделан? Он же все полезное на корпус скинет.

_Rey

  • Сообщений: 75
  • GTLab - forever!
    • Просмотр профиля
    • E-mail
Re: И опять про микрофонные преды
« Ответ #19 : Июня 15, 2010, 06:46:37 am »
+1 про тантал... :)

to Peratron: а на практике при малом значении входной разделительной емкости возрастает фликкер-шум(или вообще шумы)?

А вообще верно Дэнн сказал, что тут идеальный конденсатор - перемычка. В силу того что я конденсаторниками не пользуюсь за неимением оных, сделаю без фантомов и всего сопутствующего. Тем более что пара ина103 для этих целей есть. Ну и стабилизатор на м5230.
TVS ReyCustom 7(w/ SD SH2&SH5), Jolana D-Bass---SansAmpGT2, Tubescreamer -- Carbonaro--- Cab 2x12 --- SennheiserE906