Автор Тема: И опять про микрофонные преды  (Прочитано 18209 раз)

0 Пользователей и 2 Гостей просматривают эту тему.

Peratron

  • Сообщений: 13579
  • GTLab - forever!
    • Просмотр профиля
    • E-mail
Re: И опять про микрофонные преды
« Ответ #20 : Июня 15, 2010, 08:44:00 am »
Цитировать
По поводу кандеров, а тантал в эти места как?
Нынешний алюминий, если правильный, не отличается от тантала.
ESR-метр тебе в руки - и будешь знать, что паяешь...

Цитировать
Да и зачем 1н шунтом сделан? Он же все полезное на корпус скинет.
Статью читай - там всё про это "полезное" написано...
Схемотехническая мантра: титцешенкохоровицехилл. Повторять до просветления...

Peratron

  • Сообщений: 13579
  • GTLab - forever!
    • Просмотр профиля
    • E-mail
Re: И опять про микрофонные преды
« Ответ #21 : Июня 15, 2010, 08:55:08 am »
Цитировать
to Peratron: а на практике при малом значении входной разделительной емкости возрастает фликкер-шум(или вообще шумы)?
Вопрос в том, что я вляется источником фликкера - если сам конденсатор, то не влияет. Если базовый ток транзисторов - то импеданс микрофона в сумме с переходным конденсатором его шунтирует и тогда действительно немного лучше с большой ёмкостью.
Но главный критерий - это всё же просто звучание. Потому слишком малая ёмкость убирает сочность низов на некоторых хороших микрофонах.

Но увлекаться увеличением ёмкостей на входе предусилителя не следует - чем больше ёмкость, тем больше энергия заряда [фантомным напряжением] и тем сложней приходится защите на входе.

10 мкф - это оптимальное значение...

Цитировать
А вообще верно Дэнн сказал, что тут идеальный конденсатор - перемычка.
Если б ещё она б усиливала б сигнал - то вообще я бы ставил её везде и повсюду...
 ;D

Цитировать
В силу того что я конденсаторниками не пользуюсь за неимением оных, сделаю без фантомов
А тогда пляски с бубном вокруг предусилителя смысла не имеют. Конденсаторник - это не от жиру, а для нормального звука.
Так, что лучше усилия направить на добывание нормального микрофона...
Схемотехническая мантра: титцешенкохоровицехилл. Повторять до просветления...

_Rey

  • Сообщений: 75
  • GTLab - forever!
    • Просмотр профиля
    • E-mail
Re: И опять про микрофонные преды
« Ответ #22 : Июня 15, 2010, 10:02:52 am »
Цитировать
Но увлекаться увеличением ёмкостей на входе предусилителя не следует - чем больше ёмкость, тем больше энергия заряда [фантомным напряжением] и тем сложней приходится защите на входе.
10 мкф - это оптимальное значение...

Учту, спасибо...
Цитировать
Если б ещё она б усиливала б сигнал - то вообще я бы ставил её везде и повсюду...
Хм... Не понял - причем тут усиление к развязке по постоянке? :-?

Цитировать
Так, что лучше усилия направить на добывание нормального микрофона...
Для домашнего пользования есть пара: см58 и сенхайзер е906 для снятия звука с каба, собственно для них и делаю пред - хочу уйти от пульта. По звуку эта пара чуть менее чем полностью меня устраивает. 8-)
TVS ReyCustom 7(w/ SD SH2&SH5), Jolana D-Bass---SansAmpGT2, Tubescreamer -- Carbonaro--- Cab 2x12 --- SennheiserE906

Denn

  • Global Moderator
  • *****
  • Сообщений: 14277
  • είμαι ο μουσικός και ο ραδιομηχανίκός
    • ICQ клиент - 322153053
    • Просмотр профиля
    • E-mail
Re: И опять про микрофонные преды
« Ответ #23 : Июня 15, 2010, 10:14:55 am »
Цитировать
...для снятия звука с каба, собственно для них и делаю пред...

Кстати, для такой задачи шумы - самая маловажная характеристика мик-преда. А вот "скорострельность" будет напрямую влиять не чёткость звука, передачу атаки. По этой же причине "антизвонные" пикушники в ООС ОУ желательно не более 47 пф. Для динамических микрофонов советую собрать отдельный пред (скорее всего стереофонический) без фантомных и сопутствующих им разделительных излишеств.
Не говорите что мне делать, и я не скажу куда Вам идти.

Лучшее решение из возможных - самое простое. И наоборот.

Прежде чем судить

_slipknot_

  • Сообщений: 168
  • GtLab.Net forever!
    • Просмотр профиля
    • E-mail
Re: И опять про микрофонные преды
« Ответ #24 : Июня 15, 2010, 10:44:37 am »
Начали за здравие, заканчиваем обсуждением какие виски лучше. У меня мик audix i5, звукавуха пока аудиджи. Фантома не будет в этом преде, питание - две "кроны". Требование к преду не самые высокие, нужна рабочая лошадка для дома и не более. Плату нарисовал и заказал под пред Ператрона. Использоваться будет для снятия звука с каба.

dks

  • Сообщений: 3284
  • GTLab - forever!
    • Просмотр профиля
    • E-mail
Re: И опять про микрофонные преды
« Ответ #25 : Июня 15, 2010, 11:10:44 am »
Кстати требования к микрофонному преду для снятия звука гитары с каба не такие уж и тривиальные. Во всяком случае качество съема сильно зависит от качества преда.
"Любое изолированное сообщество со временем отстаёт от общемировой цивилизации." К.Клименко

_Rey

  • Сообщений: 75
  • GTLab - forever!
    • Просмотр профиля
    • E-mail
Re: И опять про микрофонные преды
« Ответ #26 : Июня 15, 2010, 11:35:27 am »
TVS ReyCustom 7(w/ SD SH2&SH5), Jolana D-Bass---SansAmpGT2, Tubescreamer -- Carbonaro--- Cab 2x12 --- SennheiserE906

dks

  • Сообщений: 3284
  • GTLab - forever!
    • Просмотр профиля
    • E-mail
Re: И опять про микрофонные преды
« Ответ #27 : Июня 15, 2010, 12:05:04 pm »
Из моих домашних микрофонных предов хорошо звучит вот этот http://forum.gtlab.net/cgi-bin/yabb2/YaBB.pl?num=1234687622/5 и встроенный в EMU0404USB

Посмотреть на Яндекс.Фотках

Посмотреть на Яндекс.Фотках
« Последнее редактирование: Июня 15, 2010, 12:21:55 pm от dks »
"Любое изолированное сообщество со временем отстаёт от общемировой цивилизации." К.Клименко

VasiliuS

  • Сообщений: 454
  • GTLab - forever!
    • ICQ клиент - 122816791
    • Просмотр профиля
    • E-mail
Re: И опять про микрофонные преды
« Ответ #28 : Июня 15, 2010, 12:53:14 pm »
Цитировать
Цитировать
...для снятия звука с каба, собственно для них и делаю пред...

Кстати, для такой задачи шумы - самая маловажная характеристика мик-преда. А вот "скорострельность" будет напрямую влиять не чёткость звука, передачу атаки. По этой же причине "антизвонные" пикушники в ООС ОУ желательно не более 47 пф. Для динамических микрофонов советую собрать отдельный пред (скорее всего стереофонический) без фантомных и сопутствующих им разделительных излишеств.

можно прямую схему?
тоесть задача :
мик преамп для снятия гитары с кабинета
динамическим микрофоном е906\см57, без фантома, стреофонический.


« Последнее редактирование: Июня 15, 2010, 12:58:58 pm от vasilius »

KittyFreak

  • Сообщений: 77
  • GTLab - forever!
    • ICQ клиент - 281808371
    • Просмотр профиля
    • E-mail
Re: И опять про микрофонные преды
« Ответ #29 : Июня 15, 2010, 01:31:03 pm »
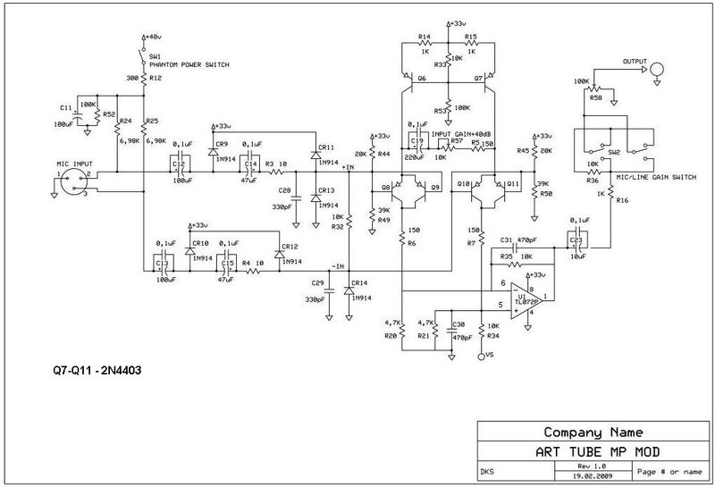
Здравствуйте, товарищи! А можно ли сделать что то путное из преда ART TUBE MP Studio V3?
Гээээ Тээ Лаааб тооочкаа руууууу, прекраааасныыый ресуууурс, другииие все сааайты ... и ... .

Denn

  • Global Moderator
  • *****
  • Сообщений: 14277
  • είμαι ο μουσικός και ο ραδιομηχανίκός
    • ICQ клиент - 322153053
    • Просмотр профиля
    • E-mail
Re: И опять про микрофонные преды
« Ответ #30 : Июня 15, 2010, 01:54:30 pm »
Цитировать
Цитировать
Цитировать
...для снятия звука с каба, собственно для них и делаю пред...

Кстати, для такой задачи шумы - самая маловажная характеристика мик-преда. А вот "скорострельность" будет напрямую влиять не чёткость звука, передачу атаки. По этой же причине "антизвонные" пикушники в ООС ОУ желательно не более 47 пф. Для динамических микрофонов советую собрать отдельный пред (скорее всего стереофонический) без фантомных и сопутствующих им разделительных излишеств.

можно прямую схему?
тоесть задача :
мик преамп для снятия гитары с кабинета
динамическим микрофоном е906\см57, без фантома, стреофонический.




Схему я давал выше, что выкинуть за ненадобностью фантома тоже написал. Стерео - это просто надо сделать два одинаковых канала, БП можно использовать один на двоих.


Цитировать
А можно ли сделать что то путное из преда ART TUBE MP Studio V3?

Можно - корпус для хорошей самодельной конструкции :)
Не говорите что мне делать, и я не скажу куда Вам идти.

Лучшее решение из возможных - самое простое. И наоборот.

Прежде чем судить

KittyFreak

  • Сообщений: 77
  • GTLab - forever!
    • ICQ клиент - 281808371
    • Просмотр профиля
    • E-mail
Re: И опять про микрофонные преды
« Ответ #31 : Июня 15, 2010, 02:26:38 pm »
Ну а модифицировать так же как его собрата?) Есть у кого нибудь схема?)
Гээээ Тээ Лаааб тооочкаа руууууу, прекраааасныыый ресуууурс, другииие все сааайты ... и ... .

deluxe

  • Сообщений: 235
  • GTLab - forever!
    • ICQ клиент - 402278468
    • Просмотр профиля
    • E-mail
Re: И опять про микрофонные преды
« Ответ #32 : Июня 16, 2010, 10:02:26 am »
а для чего нужен балансный выход вообще???

Denn

  • Global Moderator
  • *****
  • Сообщений: 14277
  • είμαι ο μουσικός και ο ραδιομηχανίκός
    • ICQ клиент - 322153053
    • Просмотр профиля
    • E-mail
Re: И опять про микрофонные преды
« Ответ #33 : Июня 16, 2010, 10:07:10 am »
Цитировать
а для чего нужен балансный выход вообще???

В домашних условиях нафиг не нужен. А вот в студийных условиях бывает что приходится передавать сигнал на очень большие расстояния (вокальная комната - пультовая), проводов и коммуникаций много, проблема наводок имеет место.
Не говорите что мне делать, и я не скажу куда Вам идти.

Лучшее решение из возможных - самое простое. И наоборот.

Прежде чем судить

deluxe

  • Сообщений: 235
  • GTLab - forever!
    • ICQ клиент - 402278468
    • Просмотр профиля
    • E-mail
Re: И опять про микрофонные преды
« Ответ #34 : Июня 16, 2010, 10:11:35 am »
аааа, ясно:)   а есть печатка или хотя б фото   собранного преда  (PAiA который)

Denn

  • Global Moderator
  • *****
  • Сообщений: 14277
  • είμαι ο μουσικός και ο ραδιομηχανίκός
    • ICQ клиент - 322153053
    • Просмотр профиля
    • E-mail
Re: И опять про микрофонные преды
« Ответ #35 : Июня 16, 2010, 10:18:54 am »
Цитировать
аааа, ясно:)   а есть печатка или хотя б фото   собранного преда  (PAiA который)

Собирал давно, как-то так - http://www.ascn.spb.ru/denn/mic/
Не говорите что мне делать, и я не скажу куда Вам идти.

Лучшее решение из возможных - самое простое. И наоборот.

Прежде чем судить

deluxe

  • Сообщений: 235
  • GTLab - forever!
    • ICQ клиент - 402278468
    • Просмотр профиля
    • E-mail
Re: И опять про микрофонные преды
« Ответ #36 : Июня 16, 2010, 10:28:05 am »
от  спасибо:) дай тебе бог здоровья))))))))

deluxe

  • Сообщений: 235
  • GTLab - forever!
    • ICQ клиент - 402278468
    • Просмотр профиля
    • E-mail
Re: И опять про микрофонные преды
« Ответ #37 : Июня 16, 2010, 10:28:24 am »
буду собирать теперть

deluxe

  • Сообщений: 235
  • GTLab - forever!
    • ICQ клиент - 402278468
    • Просмотр профиля
    • E-mail
Re: И опять про микрофонные преды
« Ответ #38 : Июня 16, 2010, 10:35:53 am »
вот ещё вопрос -  если делать с искусственной ср.точкой - то 4-й вывод ic4 ic5   подключается к земле???

Denn

  • Global Moderator
  • *****
  • Сообщений: 14277
  • είμαι ο μουσικός και ο ραδιομηχανίκός
    • ICQ клиент - 322153053
    • Просмотр профиля
    • E-mail
Re: И опять про микрофонные преды
« Ответ #39 : Июня 16, 2010, 11:34:35 am »
Цитировать
вот ещё вопрос -  если делать с искусственной ср.точкой - то 4-й вывод ic4 ic5   подключается к земле???

Да. Но так делать не надо! Двуполярное питание делается из переменки даже проще, чем однополярное (2 диода вместо 4-х :)). Виртуальная земля нестабильна, потребуется развязка входов и выходов (а это лишние разделительные ёмкости в тракте).
Не говорите что мне делать, и я не скажу куда Вам идти.

Лучшее решение из возможных - самое простое. И наоборот.

Прежде чем судить