Автор Тема: Интереснейшая примочка; предлагаю обмозговать  (Прочитано 19680 раз)

0 Пользователей и 1 Гость просматривают эту тему.

DDD

  • Сообщений: 10347
  • Имею личный текст
    • Просмотр профиля
    • E-mail
Тиснул про эту примочку топик в "Окне в Европу".
Она крайне интересна тем, что весьма нехудо имитирует местами звук саксофона, скрипки и виолончели.
ИМХО дело в хитрой реакции на атаку входного сигнала.
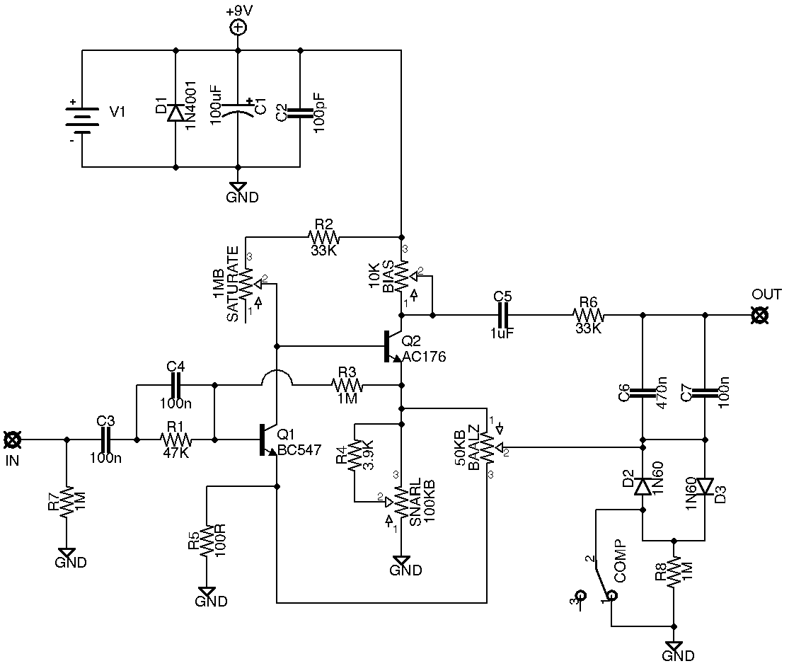
Схема несложная, всего два транзистора. Правда, с точки зрения ортодоксальной схемотехники схема изобилует разного рода абсурдинками и т.п.
Вот я и предлагаю коллегиально постучать мозгами о сабж для отделения зерен от плевел.
Материалы по примочке, включая клип, смотрите в ссылке, Ответ #596, а схему повторяю ниже.
http://forum.gtlab.net/cgi-bin/yabb2/YaBB.pl?num=1194184104/580#580
« Последнее редактирование: Января 17, 2015, 02:15:39 pm от DDD »
Готов подписаться под каждым своим словом

Travka

  • Сообщений: 659
  • GtLab.Net forever!
    • Просмотр профиля
    • E-mail
Надо её собрать на современных транзисторах.
Может ли быть одноногая микросхема?

igorjan

  • Сообщений: 692
  • GTLab - forever!
    • Просмотр профиля
клип, 39.18 - оч. страшно

DDD

  • Сообщений: 10347
  • Имею личный текст
    • Просмотр профиля
    • E-mail
В клипе на 18:35 натурально скрипка, на 19:25 натуралная виолончель (!).
Это лучшая аналоговая имитация, которую я слышал по сей день, причем лучшая с громадным отрывом от всех тех, что были раньше.
Потому и говорю, что примочка офигительная.
Плюс еще и впечатляющий певучий фуз в том же бутыльке из двух триодов.
Готов подписаться под каждым своим словом

rubin

  • Сообщений: 507
  • GTLab - forever!
    • ICQ клиент - 289599507
    • Просмотр профиля
Помнится в советских журналах в преамбуле к статье с описанием какой-нибудь искажающей примочки, особенно фузов - двухтранзисторных или триггерных, характеризуя её воздействие на звук любили писать, что мол эффект напоминает виолончель, аккордеон, фисгармонию, иногда сравнивали с чем-то из духовых (кажется, саксофоном). У буржуев, для подобных звуков, есть выражение "bagpipe guitar" - типа волынкообразно звучащая гитара, на трубе полно видеороликов как его получить, но там у них обычно цела цепочка педалей - компрессор, фузз, хорус может еще что-то. Впервые, эта фраза мне попалась у Майка Олдфилда на одном из его "колокольчиковых" альбомов. Стало интересно, что же это такое - стал искать, ну и нашел эти ролики энтузиастов волынкости... надо сказать, своеобразная у него привычка называть композиции, по имени солирующего инструмента.  :-?

Bpjkznjh

  • Гость
На саксофон, скрипку вообще не похоже, виолончель - так себе...

rubin

  • Сообщений: 507
  • GTLab - forever!
    • ICQ клиент - 289599507
    • Просмотр профиля
Еще в номерах "Радио" то ли второй половины 70-х, то ли первой 80-х был вообще брутальный проект назывался вроде гитара-орган или гитарный синтезатор, не помню уже, там вообще предполагалось использовать самодельный 6-ти канальный звукосниматель и соответственно такой же был проц - шесть блоков дистошенов собранных из кучи рассыпухи, значительно больше двух транзисторов.... Причем, блоки еще немного отличались друг от друга: то ли "соло-ритм", то ли "басовые-небасовые струны".

Кстати, вот если кому интересно, парочка простых фузов на транзюках, это был выпуск типа "по материалам западной прессы"...

« Последнее редактирование: Января 18, 2015, 06:54:54 pm от rubin »

Peratron

  • Сообщений: 13579
  • GTLab - forever!
    • Просмотр профиля
    • E-mail
Тема многоканальников имеется на ГТлабе - причём в довольно продвинутом обсуждении...

ХИНТ: старый макет образца 1979 года валяется на шкафу...

ХИНТ: в этой теме предложена конкретная конструкция - обсуждать имеет смысл именно её, не расширяя номенклатуру...
« Последнее редактирование: Января 18, 2015, 11:46:43 pm от peratron »
Схемотехническая мантра: титцешенкохоровицехилл. Повторять до просветления...

DDD

  • Сообщений: 10347
  • Имею личный текст
    • Просмотр профиля
    • E-mail
Цитировать
... в этой теме предложена конкретная конструкция - обсуждать имеет смысл именно её, не расширяя номенклатуру...
Именно так, и просьба не отклоняться от темы.
Готов подписаться под каждым своим словом

rubin

  • Сообщений: 507
  • GTLab - forever!
    • ICQ клиент - 289599507
    • Просмотр профиля
Сорри за оффтоп, товариши - замечание справедливо... просто не увидел сразу предложенную схему, а послушать сэмплы и до сих пор еще не удалось - сидел с брелка, с частичным показом картинок в браузере для экономии трафика (без загрузки с внешних источниклов). Короче - хотел сделать как лучше, ну и, естественно, с обычным в таких случаях результатом...  :-[

По теме: если не ошибаюсь, большинство духовых, но не все, имеет спектр состоящий из нечетных гармоник, что соответствует какому-нибудь меандру или треугольнику в качестве исходного сигнала для формирования тембра, струнные и оставшаяся часть духовых имеют и те и те гармонические составляющие, но не помню что преобладает... Примочка, судя по схеме, позволяет регулировать звук в очень широких пределах за счет того, что у нее стоят переменники там, где обычно в таких схемах стоят постоянные резики (некоторые из которых требуют еще и подбора при настройке). Поэтому в ней несложно получить как симметричные, так и ассиметричные режимы ограничения сигнала, вот и будут разные гармоники, другое дело, что для достоверности мало одного тембра установившегося звука, важна фаза атаки - у смычковых, щипковых, молоточковых, духовых она очень разная - на синтезаторах применяли управляемые усилители и фильтры, генераторы огибающей, тут этого нет ничего - схема немного своеообразная, но всеж довольно проста для такого.

Может она и родилась таким образом, что тип решил, допустим, спаять фуззфейс (причем на неродных транзисторах) и чтоб удобнее было её настраивать запаял везде переменники, потом увидел что при некоторых положениях ручек получаются интересные тембры, затем прилепил еще и диодный ограничитель, затем дополнительные кондеры и пошло-поехало...))

KSG

  • Сообщений: 5766
  • GtLab.Net forever!
    • Просмотр профиля
    • E-mail
Re: Интереснейшая примочка; предлагаю обмозговать
« Ответ #10 : Января 19, 2015, 03:07:42 pm »
А что там обсуждать: надо собирать и делиться результатами.Тогда будет что обмозговывать, а не разводить турусы на колёсах.
Практика - критерий истины

DDD

  • Сообщений: 10347
  • Имею личный текст
    • Просмотр профиля
    • E-mail
Re: Интереснейшая примочка; предлагаю обмозговать
« Ответ #11 : Января 19, 2015, 03:32:14 pm »
Собирать бесспорно надо, только сначала хотелось бы понять, как оно работает и что за что отвечает.
Я нифига не понимаю; это примочка как раз из тех, которые строятся по наитию и методом тыка, а потом вдруг бац! - и заиграло как-нибудь так, что аж ваще... о такие схемы башку сломать можно.
Готов подписаться под каждым своим словом

Peratron

  • Сообщений: 13579
  • GTLab - forever!
    • Просмотр профиля
    • E-mail
Re: Интереснейшая примочка; предлагаю обмозговать
« Ответ #12 : Января 19, 2015, 03:53:17 pm »
Цитировать
только сначала хотелось бы понять, как оно работает
Наруливаются кривые режимы усилительного каскада - рабочие точки загоняются в край, а то и за край.
При появлении сигнала ООС пытается удерживать заданное значение р.т. - но сигнал пересиливает...

Цитировать
и что за что отвечает.
А вот это лучше по живому.
Или на симе...
Схемотехническая мантра: титцешенкохоровицехилл. Повторять до просветления...

Peratron

  • Сообщений: 13579
  • GTLab - forever!
    • Просмотр профиля
    • E-mail
Re: Интереснейшая примочка; предлагаю обмозговать
« Ответ #13 : Января 19, 2015, 03:56:08 pm »
ХИНТ: полагаю, что подобный монстр - сильно на любителя [вертеть ручки].

Для основной массы вряд ли будет привлекателен - из-за сложности и непредсказуемости управления...
« Последнее редактирование: Января 19, 2015, 03:56:33 pm от peratron »
Схемотехническая мантра: титцешенкохоровицехилл. Повторять до просветления...

DDD

  • Сообщений: 10347
  • Имею личный текст
    • Просмотр профиля
    • E-mail
Re: Интереснейшая примочка; предлагаю обмозговать
« Ответ #14 : Января 19, 2015, 04:07:53 pm »
В традиционном Treble Booster на один транзистор прилеплено четыре регулятора, и ничего страшного: народ с удовольствием крутил в свое время и крутят сейчас.
Готов подписаться под каждым своим словом

KSG

  • Сообщений: 5766
  • GtLab.Net forever!
    • Просмотр профиля
    • E-mail
Re: Интереснейшая примочка; предлагаю обмозговать
« Ответ #15 : Января 19, 2015, 04:37:45 pm »
Если реально играбельный звук выявляется поиском шаткой комбинации из нескольких регуляторов, то это действительно сильно на любителя...
Практика - критерий истины

rubin

  • Сообщений: 507
  • GTLab - forever!
    • ICQ клиент - 289599507
    • Просмотр профиля
Re: Интереснейшая примочка; предлагаю обмозговать
« Ответ #16 : Января 19, 2015, 04:55:00 pm »
Причем у чела один транзистор обычный кремний, другой германиевый, который хрен знает где искать, точнее хрен то знает - у барыг на всяческих эбеях, которые толкают подобных динозавров, видимо, в основном примочкостроителям и аудиофилам. Стал я искать чем бы его заменить из нашенских - вроде семейство ГТ404 самый близкий родственник. Германиевых НПН вообще маловатый ассортимент был, ну можно еще попробовать высокочастотный ГТ311... Но опять же, их тоже где-то раздобыть надо, ну и второй момент - германиевых транзисторов и диодов в микрокапе, допустим, нет, а возможно, и вообще нигде нет - потому что язык SPICE не предусматривает модели устройств на основе Ge p-n переходов... в последнем не уверен, но вроде кажется проходило подобное то ли на форуме у Амелиных, то ли еще где-то...

rubin

  • Сообщений: 507
  • GTLab - forever!
    • ICQ клиент - 289599507
    • Просмотр профиля
Re: Интереснейшая примочка; предлагаю обмозговать
« Ответ #17 : Января 19, 2015, 04:59:24 pm »
Насчет кучи возможных комбинаций ручек, тоже поддержу опасения - особенно если все влияет на все и крутить приходится почти наугад - тяжелая рулежка. Очень бы помогли готовые "пресеты" от разработчика, но думаю тут без вариантов из-за большого разброса параметров всех элементов каждая педаль получится довольно уникальной...

Peratron

  • Сообщений: 13579
  • GTLab - forever!
    • Просмотр профиля
    • E-mail
Re: Интереснейшая примочка; предлагаю обмозговать
« Ответ #18 : Января 19, 2015, 05:01:39 pm »
Касательно виолончели - по настоящему правильная виолончель делается исключительно при помощи ножной педали экспрессии.

Любые электронные автоматы атаки это жалкий лепет по сравнению с честным ручным/ножным управлением...
Схемотехническая мантра: титцешенкохоровицехилл. Повторять до просветления...

DDD

  • Сообщений: 10347
  • Имею личный текст
    • Просмотр профиля
    • E-mail
Re: Интереснейшая примочка; предлагаю обмозговать
« Ответ #19 : Января 19, 2015, 05:26:43 pm »
Цитировать
Касательно виолончели - по настоящему правильная виолончель делается исключительно при помощи ножной педали экспрессии.

Любые электронные автоматы атаки это жалкий лепет по сравнению с честным ручным/ножным управлением...
Ну, НЕ исключительно при помощи педали: я делал виолончельный звук при помощи электромагнитного сустейнера в режиме автозавода + субоктавер + ФНЧ. Все, кто слышал - балдели от похожести )))
---
Однако, я и предлагаю разобраться с сабжевой педалью в плане замены Ге триода на кремний, плюс (воспользовавшись появившейся в результате замены триода некоторой повторяемостью) устранение части регулировок и замены их на постоянные резисторы.
*** Диоды там тоже Ге, насколько я вижу (?) Их тоже надо менять на Шоттку, пожалуй.
Готов подписаться под каждым своим словом