Автор Тема: задумал собрать jcm800_15watt_el84  (Прочитано 7652 раз)

0 Пользователей и 1 Гость просматривают эту тему.

tslav

  • Сообщений: 96
  • GtLab.Net forever!
    • Просмотр профиля
    • E-mail
Re: задумал собрать jcm800_15watt_el84
« Ответ #120 : Мая 25, 2010, 04:13:39 am »
земля проходит одной шиной вдоль платы от входного гнезда и до фазоинвертора. Все земли припаяны к ней в этом же порядке. Еще пока не заземлил крышки потенциометров. Осцилограф найти затруднительно. Фотки сделаю вечером - сейчас на работе

 Да вот еще.... У меня в точке D 216в. а на аноде третьего триода и на сетке четвертого 80в.
« Последнее редактирование: Мая 25, 2010, 04:16:19 am от tslav »

runing

  • Сообщений: 865
  • GTLab - forever!
    • ICQ клиент - 92413313
    • Просмотр профиля
    • E-mail
Re: задумал собрать jcm800_15watt_el84
« Ответ #121 : Мая 25, 2010, 06:12:50 am »
Цитировать
на катодном резисторе 10в. - ток получается 0,084А и Ua=326в мощность на каждой лампе 13,6 Вт

По даташиту Plate Dissipation не более 12вт.
У тебя катодный резистор 120ом? Увеличь до 150ом

Вот калькулятор, третья таблица сверху, внеси свои значения и в двух последних колонках получишь результат.

http://www.webervst.com/tubes1/calcbias.htm

Bpjkznjh

  • Гость
Re: задумал собрать jcm800_15watt_el84
« Ответ #122 : Мая 25, 2010, 12:14:29 pm »
Цитировать
земля проходит одной шиной вдоль платы от входного гнезда и до фазоинвертора. Все земли припаяны к ней в этом же порядке.

 Да вот еще.... У меня в точке D 216в. а на аноде третьего триода и на сетке четвертого 80в.
Оконечный каскад от какой точки запитан?
80В мало, получается, что лампа почти полностью открыта. В катодном повторителе точно 100К стоит?

tslav

  • Сообщений: 96
  • GtLab.Net forever!
    • Просмотр профиля
    • E-mail
Re: задумал собрать jcm800_15watt_el84
« Ответ #123 : Мая 25, 2010, 12:40:54 pm »
оконечный какскад -запитан то А. сетки  от B. фазик от С, вторая лампа от D, и первая от Е. В катодном повторителе 100ком. Блин перепроверил обвязку второй лампы - ошибок не нахожу

Bpjkznjh

  • Гость
Re: задумал собрать jcm800_15watt_el84
« Ответ #124 : Мая 25, 2010, 01:04:54 pm »
Я имел ввиду, где подцеплен минус оконечного каскада. Просто здесь:
Цитировать
земля проходит одной шиной вдоль платы от входного гнезда и до фазоинвертора. Все земли припаяны к ней в этом же порядке.
только до ФИ.
По третьему-четвёртому каскаду. Попробуй отцепи сетку КП (мастер в ноль). Те же 80В? Проверь 820 Ом в катоде, напряжение на нём. По твоим данным на нём д.б. 1,1В, но при таком смещении и 80В на аноде не может быть такого тока при исправной лампе!


tslav

  • Сообщений: 96
  • GtLab.Net forever!
    • Просмотр профиля
    • E-mail
Re: задумал собрать jcm800_15watt_el84
« Ответ #125 : Мая 25, 2010, 01:55:05 pm »
на аноде (нога 1) и на сетке (нога 7) 100в. на 820Ом 1,13в  Если отвязать сетку повторителя напряжения остаются теми же

Bpjkznjh

  • Гость
Re: задумал собрать jcm800_15watt_el84
« Ответ #126 : Мая 25, 2010, 02:23:36 pm »
Цитировать
на аноде (нога 1) и на сетке (нога 7) 100в. на 820Ом 1,13в  Если отвязать сетку повторителя напряжения остаются теми же
х.з., чудеса. Питание в точке D 216В? На 820 Омах 1,13В? При таком смещении и анодном едва 0,5 мА ток должен быть, а получается 1,38 :o А если попробовать антизвонник впаять перед 3-м каскадом?

tslav

  • Сообщений: 96
  • GtLab.Net forever!
    • Просмотр профиля
    • E-mail
Re: задумал собрать jcm800_15watt_el84
« Ответ #127 : Мая 25, 2010, 03:26:50 pm »
помоему мы друг друга не понимаем. Вернее я даю не те данные, которые тебя интересуют. Завтра попробую все обстоятельно померить и зарисовать на схеме. Что бы не было разночтений. А вообще спасибо за поддержку. А то ведь это такой облом - столько времени делал и не заработало
Что есть антизвонник?
« Последнее редактирование: Мая 25, 2010, 03:28:35 pm от tslav »

tslav

  • Сообщений: 96
  • GtLab.Net forever!
    • Просмотр профиля
    • E-mail
Re: задумал собрать jcm800_15watt_el84
« Ответ #128 : Мая 26, 2010, 01:48:34 am »
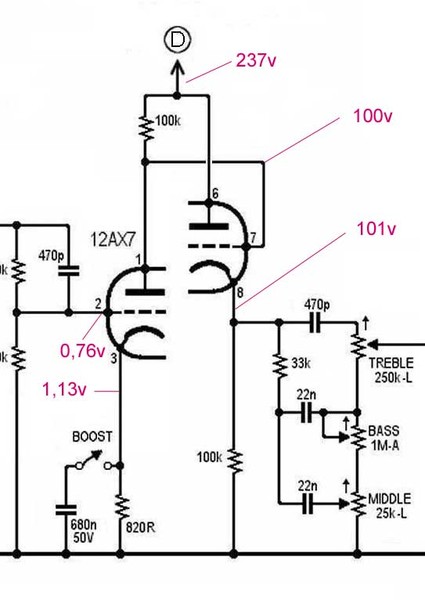
Вот такие напряжения



Еще есть такое явление - гейн в 0 - фонит 50 гц. гейн на максимум - фона почти нет
« Последнее редактирование: Мая 26, 2010, 02:42:32 am от tslav »

Bpjkznjh

  • Гость
Re: задумал собрать jcm800_15watt_el84
« Ответ #129 : Мая 26, 2010, 03:21:28 am »
 :o А откуда на сетке 0,76В взялось? Там "0" д.б. Ищи.
Еще есть такое явление - гейн в 0 - фонит 50 гц. гейн на максимум - фона почти нет - возбуд или таки с заземлением что-то не так.
Антизвонник - см. свою схему, резисторы перед первыми сетками оконечных ламп.
« Последнее редактирование: Мая 26, 2010, 04:13:50 am от Bpjkznjh »

tslav

  • Сообщений: 96
  • GtLab.Net forever!
    • Просмотр профиля
    • E-mail
Re: задумал собрать jcm800_15watt_el84
« Ответ #130 : Мая 26, 2010, 12:42:40 pm »
У меня две накальные обмотки. Одна из них питает две лампы предусилителя и фазик. На этой обмотке сделана средняя точка 2 по 100ом и накал приподнят на 75 вольт от земли делителем от анодки. Так вот отключаю эту обмотку и фон пропадает. Остается только шипение. Что делать?????
« Последнее редактирование: Мая 26, 2010, 12:43:34 pm от tslav »

Bpjkznjh

  • Гость
Re: задумал собрать jcm800_15watt_el84
« Ответ #131 : Мая 26, 2010, 01:24:42 pm »
Цитировать
У меня две накальные обмотки. Одна из них питает две лампы предусилителя и фазик. На этой обмотке сделана средняя точка 2 по 100ом и накал приподнят на 75 вольт от земли делителем от анодки. Так вот отключаю эту обмотку и фон пропадает. Остается только шипение. Что делать?????
Исходя из предыдущих постов, фон возникает в третьем каскаде? А вот такой вопрос: нижний резистор делителя от анодки зашунтирован кондёром?

tslav

  • Сообщений: 96
  • GtLab.Net forever!
    • Просмотр профиля
    • E-mail
Re: задумал собрать jcm800_15watt_el84
« Ответ #132 : Мая 26, 2010, 01:59:31 pm »
делитель от анодки 100кОм - 33кОм и из средней точки на землю электролит 10мФ

runing

  • Сообщений: 865
  • GTLab - forever!
    • ICQ клиент - 92413313
    • Просмотр профиля
    • E-mail
Re: задумал собрать jcm800_15watt_el84
« Ответ #133 : Мая 26, 2010, 02:41:01 pm »
Что то не понятно.

Если у тебя анодное напряжение +320V,
то на твоём делителе 100к+33к получается напряжение +240,6V Откуда ты взял +70V ?  :o

Что бы получить +70V, нужно взять резисторы 330к+100к, тогда получается +74,4V

tslav

  • Сообщений: 96
  • GtLab.Net forever!
    • Просмотр профиля
    • E-mail
Re: задумал собрать jcm800_15watt_el84
« Ответ #134 : Мая 26, 2010, 02:55:14 pm »
100К к анодному 33 к земле - в средне точке получится в районе 70-75в.

Bpjkznjh

  • Гость
Re: задумал собрать jcm800_15watt_el84
« Ответ #135 : Мая 26, 2010, 03:00:01 pm »
runing, с делителем 100+33К получается 79,4В, откуда 240?
tslav, уж и не знаю, что за хрень. :-? Лампу точно пробовал менять?

tslav

  • Сообщений: 96
  • GtLab.Net forever!
    • Просмотр профиля
    • E-mail
Re: задумал собрать jcm800_15watt_el84
« Ответ #136 : Мая 26, 2010, 03:06:50 pm »
подношу к панельке к керамике  отвертку - фон увеличивается

Bpjkznjh

  • Гость
Re: задумал собрать jcm800_15watt_el84
« Ответ #137 : Мая 26, 2010, 03:09:38 pm »
Цитировать
подношу к панельке к керамике  отвертку - фон увеличивается
Это нормально. Я понял, что даже с заземлённой сеткой третьего каскада фонит, так?

tslav

  • Сообщений: 96
  • GtLab.Net forever!
    • Просмотр профиля
    • E-mail
Re: задумал собрать jcm800_15watt_el84
« Ответ #138 : Мая 26, 2010, 03:36:47 pm »
Да фонит, только более по верхам. Если примерно на 11 часов, то фона почти нет

runing

  • Сообщений: 865
  • GTLab - forever!
    • ICQ клиент - 92413313
    • Просмотр профиля
    • E-mail
Re: задумал собрать jcm800_15watt_el84
« Ответ #139 : Мая 26, 2010, 05:46:21 pm »
Цитировать
100К к анодному 33 к земле - в средне точке получится в районе 70-75в.

Получится или получается?