Автор Тема: Твердотельный прибор с триодной ВАХ  (Прочитано 12315 раз)

0 Пользователей и 1 Гость просматривают эту тему.

lart

  • Сообщений: 1334
    • Просмотр профиля
Re: Твердотельный прибор с триодной ВАХ
« Ответ #180 : Августа 24, 2011, 05:39:01 pm »
Оба хороши, что тут говорить...

1-й: лампа, более "хулиганистый", что-ли...
2-й: транзистор, более мягкий, где-то даже прилизанный местами

Буду рад, если ошибся: это значит - время, потраченное на полевики, не пропадает впустую ;-)

KMG

  • Сообщений: 3776
    • ICQ клиент - 412221711
    • AOL клиент - Mike
    • Просмотр профиля
    • E-mail
Re: Твердотельный прибор с триодной ВАХ
« Ответ #181 : Августа 24, 2011, 07:26:51 pm »
Ладно, первыми писались треки на полевиках (N1), потом просто переткнул разъемы на ламповую плату (специально сделал одинаковую цоколевку разъемов) и записал серию на ней (N2). Не менял положение гейна, ТБ и ручек на оконечнике.

Marton

  • Гость
Re: Твердотельный прибор с триодной ВАХ
« Ответ #182 : Августа 24, 2011, 08:31:23 pm »
:-[
дык, ёлы-палы, это что ж... получается... камень лучше лампы? :-X :o

нет... нет... я решительно требую продолжения экспериментов и сравнения в других преампах!

на спектрах лампа была гармонистей, почему здесь она такая бедная и тупая? в чём дело? это ж лампа, краеугольный камень...

я недоумеваю  :-?

lart

  • Сообщений: 1334
    • Просмотр профиля
Re: Твердотельный прибор с триодной ВАХ
« Ответ #183 : Августа 24, 2011, 08:45:35 pm »
Цитировать
Ладно, первыми писались треки на полевиках (N1), потом просто переткнул разъемы на ламповую плату (специально сделал одинаковую цоколевку разъемов) и записал серию на ней (N2). Не менял положение гейна, ТБ и ручек на оконечнике.
так-так...
Михаил, а не мог бы ты выложить реальные схемы (или ссылки) со всей межкаскадкой, шунтами и пр. Хочется сравнить и понять, что же такое сегодня произошло... :-)

... да, и оконечник какой?

... и еще: а чистый звук послушать на таких же условиях?
« Последнее редактирование: Августа 24, 2011, 09:13:30 pm от lart »

Medved

  • Сообщений: 4534
  • Ле... Лети!
    • ICQ клиент - 467329541
    • Просмотр профиля
    • E-mail
Re: Твердотельный прибор с триодной ВАХ
« Ответ #184 : Августа 24, 2011, 09:14:30 pm »
В первом чуть больше гейна и верх зализан, эти два фактора делают его звук гитарнее. Перезапиши ламповый набор семплов, двинув гейн чуть выше, думаю вряд ли кто-то отличит вообще на записи.

В целом же, несмотря на схожий результат по звуку, "цена" повторения на мой взгляд слишком высока: сравнимые габариты, те же 300в, редкие транзисторы и индивидуальная настройка каскадов. Даешь тоже самое от 9в, вот тогда прорыв)

Радиогубитель

  • Сообщений: 33
  • GtLab.Net forever!
    • Просмотр профиля
    • E-mail
Re: Твердотельный прибор с триодной ВАХ
« Ответ #185 : Августа 24, 2011, 09:30:37 pm »
Да, сложно! НО! Отсутствие накала и других прелестей лампы многое оправдывает.

OldMike

  • Сообщений: 1963
  • Сложно сделать - просто, наоборот - сложнее...
    • ICQ клиент - 366028254
    • Просмотр профиля
    • E-mail
Re: Твердотельный прибор с триодной ВАХ
« Ответ #186 : Августа 24, 2011, 09:54:56 pm »
Вот мы (мы пахали :)) и вышли на уровень, когда даже опытные слухачи угадывают в половине случаев неверно - где же тут лампа...
Миша- большой молодец и от всех нас ему большая благодарность!
По поводу габаритов - ну, при использовании структуры лампового усилка, габарит меньше ощутимо и не будет - если число каскадов то же и вся межкаскадка сохранена. А вот если бы все то же удалось сделать от 9-12В...
производится и предлагается к продаже линия примочек/преампов RedCat BM-4/5/6/7 и SL100/FSL100

Gregg

  • Сообщений: 650
  • GTLab - forever!
    • Просмотр профиля
Re: Твердотельный прибор с триодной ВАХ
« Ответ #187 : Августа 24, 2011, 09:58:45 pm »
Цитировать
Даешь тоже самое от 9в, вот тогда прорыв)

Не вижу смысла придерживаться сомнительных "стандартах" (уже была такая дискуссия) если ЗВУК нужен.
« Последнее редактирование: Августа 24, 2011, 10:11:31 pm от Gregg »

OldMike

  • Сообщений: 1963
  • Сложно сделать - просто, наоборот - сложнее...
    • ICQ клиент - 366028254
    • Просмотр профиля
    • E-mail
Re: Твердотельный прибор с триодной ВАХ
« Ответ #188 : Августа 24, 2011, 10:14:34 pm »
Речь идет не столько о батарейке, сколько об отказе от специализированного высоковольтного БП.
Причины - требования безопасности (ну согласись - от низковольтного источника их проще выполнить) и возможность использовать недорогой стандартный БП.
Батарейка - как вариант (ну вон АМТ выпустил SS-30 с питанием 18В, не побоялся уйти от стандарта).
« Последнее редактирование: Августа 25, 2011, 07:24:07 am от OldMike »
производится и предлагается к продаже линия примочек/преампов RedCat BM-4/5/6/7 и SL100/FSL100

Kostyan

  • Сообщений: 1442
  • GTLab - forever!
    • Просмотр профиля
    • E-mail
Re: Твердотельный прибор с триодной ВАХ
« Ответ #189 : Августа 25, 2011, 02:30:45 am »
Первый понравился больше. Думал лампы. А тут вона чо :D  Михаилу респект еще раз за исследования.
guitargear27/reborn amp https://vk.com/club46514558

Vlds

  • Сообщений: 1259
    • Просмотр профиля
    • E-mail
Re: Твердотельный прибор с триодной ВАХ
« Ответ #190 : Августа 25, 2011, 04:51:45 am »
Хотел написать что вариант 2 однозначно лампа, но уже засветили правильный ответ. Почему сразу слышно лампу? Упругость низа и чуть менее зажатый звук. Но в целом результаты хороши.
Цитировать
тоже самое от 9в, вот тогда прорыв
Если учитывать, что 90 процентов примочек в педалборде питаются от стандартного адаптера дс9В то 9В это необходимость, другое дело кто как это реализует. Лепить отдельный ас12В в педалборд удовольствие невеликое.
Если все природные явления это дело рук Божьих, то пусть церковь и возмещает ущерб!

dks

  • Сообщений: 3284
  • GTLab - forever!
    • Просмотр профиля
    • E-mail
Re: Твердотельный прибор с триодной ВАХ
« Ответ #191 : Августа 25, 2011, 05:32:45 am »
Результаты испытаний безусловно хороши, но пока это только реампинг (конечно имеющий полное право на жизнь, но штука все-таки несколько искусственная). Очень интересны будут полевые (во всех смыслах этого слова) испытания сабжей с гитарой.
"Любое изолированное сообщество со временем отстаёт от общемировой цивилизации." К.Клименко

santa

  • Сообщений: 1404
  • с помойки банки рулят, турреты нервно курят
    • Просмотр профиля
Re: Твердотельный прибор с триодной ВАХ
« Ответ #192 : Августа 25, 2011, 06:20:03 am »
 сольные ноты в этот раз    почти одинаковые    но  перегруз  неочень большой...

Цитировать
Уверяю тебя, можно достичь полной идентичности и в аккордах и в соло, правда я ползу чуть другим путём использования латералов, но результатом доволен. Не видя где что - ушами не определишь.

KMG, я ушёл от использования RC цепи в истоке перегружающих каскадов латералов, всю частотную коррекцию - в цепь затвора. Что это даёт? Исчезает пичок на фронте нижней полуволны во всём диапазоне частот, звук становится менее зудящий,   

я много   крутил  форму ограничения , но в итоге  конденсатор  затвор-сток  оказался
 лучшим средством   уменьшения   зуда .....
я к тому что,
В этих танзисторах  вроде уже собственная  ёмкость  затвор-сток  довобно большая
 сильного зуда  там уже не должно быть изначально..........
« Последнее редактирование: Августа 25, 2011, 06:46:21 am от klaus »
теория убийца практики

slo100>slo100pt  >>  topsecret

DDD

  • Сообщений: 10347
  • Имею личный текст
    • Просмотр профиля
    • E-mail
Re: Лампам кирдык!
« Ответ #193 : Августа 25, 2011, 07:25:45 am »
Оффтоп: выходит, не сегодня-завтра лампы наконец отменят, ясен перец. Ура!
Готов подписаться под каждым своим словом

dks

  • Сообщений: 3284
  • GTLab - forever!
    • Просмотр профиля
    • E-mail
Re: Твердотельный прибор с триодной ВАХ
« Ответ #194 : Августа 25, 2011, 07:30:46 am »
Цитировать
Оффтоп: выходит, не сегодня-завтра лампы наконец отменят, ясен перец. Ура!
Никто ничего не отменит, не надо инсинуаций.
"Любое изолированное сообщество со временем отстаёт от общемировой цивилизации." К.Клименко

KMG

  • Сообщений: 3776
    • ICQ клиент - 412221711
    • AOL клиент - Mike
    • Просмотр профиля
    • E-mail
Re: Твердотельный прибор с триодной ВАХ
« Ответ #195 : Августа 25, 2011, 08:41:28 am »
Цитировать
так-так...
Михаил, а не мог бы ты выложить реальные схемы (или ссылки) со всей межкаскадкой, шунтами и пр. Хочется сравнить и понять, что же такое сегодня произошло... :-)


Детали в полевом варианте на плате не подбирал, ставил те номиналы что получились после покаскадной подгонки на стенде.
Цитировать
... да, и оконечник какой?
Полевой 5 ваттник, каб 4х12, снималось с винтажа.
Цитировать
... и еще: а чистый звук послушать на таких же условиях?
Как записать? Со входа Low или убиранием гейна?

PS 100% решается проблема со сдыханием ламп в КП, на 400В повторитель на LND150 работает адекватно.
« Последнее редактирование: Августа 26, 2011, 06:59:18 pm от mike »

lart

  • Сообщений: 1334
    • Просмотр профиля
Re: Твердотельный прибор с триодной ВАХ
« Ответ #196 : Августа 25, 2011, 10:46:04 am »
Цитировать
Как записать? Со входа Low или убиранием гейна?
И так, и эдак... Картина полнее будет.

Цитировать
PS 100% решается проблема со сдыханием ламп в КП, на 400В повторитель на LND150 работает адекватно.
Приятный бонус ко всему прочему :-)

Цитировать
Полевой 5 ваттник, каб 4х12, снималось с винтажа.
Выходит, полностью полевой тракт - и пред, и мощник...

А питание полевого преда как организовал? Диодный выпрямитель или DC-преобразователь?

KMG

  • Сообщений: 3776
    • ICQ клиент - 412221711
    • AOL клиент - Mike
    • Просмотр профиля
    • E-mail
Re: Твердотельный прибор с триодной ВАХ
« Ответ #197 : Августа 25, 2011, 03:28:23 pm »
Цитировать
И так, и эдак... Картина полнее будет.
http://milas.spb.ru/~kmg/files/projects/jcm800mv/jcm800_cl_fet_vs_tube.zip
"H" - вход High, "L" - Low
Цитировать
А питание полевого преда как организовал? Диодный выпрямитель или DC-преобразователь?
Обычный БольшойЖелезныйТрансформатор. Насчет преобразователя есть мысли, но это нужно полумост с трансом делать, так как умножение просто на дросселе даст очень низкий кпд.

dks

  • Сообщений: 3284
  • GTLab - forever!
    • Просмотр профиля
    • E-mail
Re: Твердотельный прибор с триодной ВАХ
« Ответ #198 : Августа 25, 2011, 03:31:21 pm »
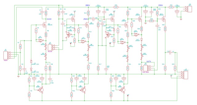
@ KMG

а зачем в полевой схеме Q11, а в ламповой Q1 добавлен?
"Любое изолированное сообщество со временем отстаёт от общемировой цивилизации." К.Клименко

KMG

  • Сообщений: 3776
    • ICQ клиент - 412221711
    • AOL клиент - Mike
    • Просмотр профиля
    • E-mail
Re: Твердотельный прибор с триодной ВАХ
« Ответ #199 : Августа 25, 2011, 03:40:08 pm »
Цитировать
а зачем в полевой схеме Q11, а в ламповой Q1 добавлен?
Ты наверно хотел сказать Q12 и Q1, так как Q11 это "КП" перед ТБ.
А Q12 и Q1 это повторители на выходе для работы на кабель.