Автор Тема: Мосфет вместо КП перед ТБ  (Прочитано 7370 раз)

0 Пользователей и 1 Гость просматривают эту тему.

KMG

  • Сообщений: 3776
    • ICQ клиент - 412221711
    • AOL клиент - Mike
    • Просмотр профиля
    • E-mail
Re: Мосфет вместо КП перед ТБ
« Ответ #60 : Января 28, 2009, 12:10:08 pm »
Не поленился проверить разные диоды для D3:
Шоттки и фаст свитчинг практически не дают выигрыша (зубец уменьшается совсем немного).
Д9 практически убирает зубец, но сильно падает амплитуда сигнала (похоже из за большого внутреннего сопротивления).
Наилучшие результаты все таки с 1N4148- зубец не наблюдается как класс.

dks

  • Сообщений: 3284
  • GTLab - forever!
    • Просмотр профиля
    • E-mail
Re: Мосфет вместо КП перед ТБ
« Ответ #61 : Января 28, 2009, 06:32:55 pm »
KMG, падение анодного на полевике мерять с подключенными диодами? или диоды потом  подпаиваются?
"Любое изолированное сообщество со временем отстаёт от общемировой цивилизации." К.Клименко

KMG

  • Сообщений: 3776
    • ICQ клиент - 412221711
    • AOL клиент - Mike
    • Просмотр профиля
    • E-mail
Re: Мосфет вместо КП перед ТБ
« Ответ #62 : Января 28, 2009, 06:52:48 pm »
Полностью собранная схема, только вынута лампа предыдущего каскада.


Medved

  • Сообщений: 4534
  • Ле... Лети!
    • ICQ клиент - 467329541
    • Просмотр профиля
    • E-mail
Re: Мосфет вместо КП перед ТБ
« Ответ #63 : Января 28, 2009, 08:46:45 pm »
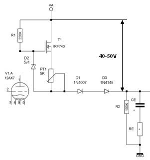
На первый взгляд предлагается очень неточная настройка, ибо зависит от анодки и анодного резюка. Стабилитрон лучше юзать 4.7в - он обладает наилучшей термостабильностью, при этом его должно хватить на любой, даже самый тупой полевик. Если один из диодов не держит положенные 100в, то спокойно может деградировать со временем, это уж как вам повезет. Мое личное мнение я уже высказывал Мише: вряд ли кто-то услышит разницу от присутствия или отсутствия этого зубца, тем паче, что в лампах он тоже гипотетически возможен. Поэтому, нафиг второй диод)

OldMike

  • Сообщений: 1963
  • Сложно сделать - просто, наоборот - сложнее...
    • ICQ клиент - 366028254
    • Просмотр профиля
    • E-mail
Re: Мосфет вместо КП перед ТБ
« Ответ #64 : Января 28, 2009, 09:34:34 pm »
Настройка, на мой взгляд, точная, тем более, что тут важен принцип, а не напряжение с точностью до вольта - ведь при стандартных (чаще всего применяемых) деталях КП недодает до максимума 40-50в.

По поводу диодов и зубца - нужно отслушать на двух диодах и на одном. Думаю, разница будет, с одним диодом и зубцом в звуке должны добавиться ВЧ компоненты, но насколько это плохо - нужно послушать. Денн использовал фаст свитчинг диод, Миша пишет - проверял, фаст свитчинг зубец почти не убирает. Может - зубец и не мешает? Может именно в этом и есть отличие на слух от лампового КП, которое так нравится Денну? Если это так, то появляется возможность добавить еще одну возможность - переключатель "лампа/мосфет" по звуку, просто замыкающий второй диод, для гурманов... :)
2 KMG
Миш, ты только по осциллу диоды сравнивал? Вот тот же опыт, но на слух бы....
2 Medved
Думаю, что обратное напряжение второго диода - не критично. Спад сигнала достаточно пологий и в момент запирания к нему прикладывается обратное напряжение много меньше 100 В(фактически оно равно высоте этого зубца). А по мере наростания оного закрывается и первый высоковольтный диод, и ток через цепочку из диодов равен меньшему из их токов утечки, обычно меньше микроампера. При таких токах не происходит разрушения перехода даже при превышении напряжения, получается что-то вроде высоковольтного стабилитрона, но пробой все же не наступает - защищает первый диод...Ну если хочется даже теоретически от этого избавиться. можно параллельно с малоемкостным диодом включить высокоомный резистор (этак с 10 мОм)...на мой взгляд - это лишнее.

В общем, паяйте, друзья, слушайте и пишите, что получилось :)
« Последнее редактирование: Января 28, 2009, 10:32:48 pm от OldMike »
производится и предлагается к продаже линия примочек/преампов RedCat BM-4/5/6/7 и SL100/FSL100

Denn

  • Global Moderator
  • *****
  • Сообщений: 14277
  • είμαι ο μουσικός και ο ραδιομηχανίκός
    • ICQ клиент - 322153053
    • Просмотр профиля
    • E-mail
Re: Мосфет вместо КП перед ТБ
« Ответ #65 : Января 28, 2009, 11:10:37 pm »
Цитировать
...появляется возможность добавить еще одну возможность - переключатель "лампа/мосфет" по звуку, просто замыкающий второй диод, для гурманов... :)
Это... как там у Месы-то было - Дуал Ректифаер... А тут Дуал КатодФоллоуер  ;D
Не говорите что мне делать, и я не скажу куда Вам идти.

Лучшее решение из возможных - самое простое. И наоборот.

Прежде чем судить

EaNot

  • Гость
Re: Мосфет вместо КП перед ТБ
« Ответ #66 : Января 29, 2009, 07:48:53 am »
Собрал еще позавчера. ИРФ840, 1Н4007, 1Н4148, стабилитрон 4,7В.  Подстроечник выставил на 1к1. Анодное - 290В. Схема - Бассмен. Ну люблю я его :). Поставил переключатель КП\ИП.
Послушал на малой громкости (ночь, однако). Однозначно по звуку не ламповый КП. Точнее сказать - не то, что КП на несчастной 12АХ7 :). Нооооо! Совсем не то, что обычный ИП! Вчера послушал на хорошей громкости, полноценные 50Вт. Очень хорошо!

Мои выводы:
1. такое впечатление, что заменили 12АХ7 на совсем другую лампу, скорее всего - на довольно мощный пентодик. Когда-то возился со всякими 6ЖхП, в т.ч. и повторителями на них. Вот очень похоже. Соберу на досуге опять для сравнения.
2. в малогабаритных конструкциях (напольники, тесные рэки, "малолитражные" головы) или при ограничении по питаниям - пользовать обязательно!
3. вот ежели бы убрать щелчок при переключении  :-? - я бы стал использовать такую щелкалку "КП\ИП" под названием Structure :). Затрат - на 3 копейки, зато очень приятный мод.
« Последнее редактирование: Января 29, 2009, 08:07:35 am от EaNot »

OldMike

  • Сообщений: 1963
  • Сложно сделать - просто, наоборот - сложнее...
    • ICQ клиент - 366028254
    • Просмотр профиля
    • E-mail
Re: Мосфет вместо КП перед ТБ
« Ответ #67 : Января 29, 2009, 08:14:19 am »
По поводу щелчка...Попробовать не просто закорачивать диод выключателем. а поставить параллельно ему электролит (на 10-100 мкФ) с резистором 1М последовательно (последовательная  цепочка C + R  параллельно диоду) и выключателем закорачивать R. Тогда коротится будет переменная составляющая, а постоянка будет неизменной и щелчок исчезнет.
« Последнее редактирование: Января 29, 2009, 09:25:28 am от OldMike »
производится и предлагается к продаже линия примочек/преампов RedCat BM-4/5/6/7 и SL100/FSL100

EaNot

  • Гость
Re: Мосфет вместо КП перед ТБ
« Ответ #68 : Января 29, 2009, 08:19:46 am »
Я не закорачивание диода имел ввиду. А реальное переключение с лампы на полевик. Это очень меняет окрас. А тут - переключение в месте непосредственной связи каскадов...В такой связи - вся соль, посему разделительны кон-ры не годятся, тупые 10М на землю - тоже :-?.

KMG

  • Сообщений: 3776
    • ICQ клиент - 412221711
    • AOL клиент - Mike
    • Просмотр профиля
    • E-mail
Re: Мосфет вместо КП перед ТБ
« Ответ #69 : Января 29, 2009, 08:23:09 am »
"1. такое впечатление, что заменили 12АХ7 на совсем другую лампу, скорее всего - на довольно мощный пентодик."

У полевиков как раз не триодная а пентодная вах.

OldMike

  • Сообщений: 1963
  • Сложно сделать - просто, наоборот - сложнее...
    • ICQ клиент - 366028254
    • Просмотр профиля
    • E-mail
Re: Мосфет вместо КП перед ТБ
« Ответ #70 : Января 29, 2009, 09:24:40 am »
2 EaNot
извини. я недопонял
Но я подумаю над переключением. Тут надо сохранить связь по постоянке и переключать только переменку, задачка в принципе решаемая, просто сложных решений я не люблю. :)
производится и предлагается к продаже линия примочек/преампов RedCat BM-4/5/6/7 и SL100/FSL100

EaNot

  • Гость
Re: Мосфет вместо КП перед ТБ
« Ответ #71 : Января 29, 2009, 09:31:54 am »
OldMike, будет очень хорошо, если придумаешь. Я смакетирую. Кстати, и перед ТБ (после КП и ИП) должно быть переключение, а значит на выходах повторителей должны висеть 1-3мкФ. Ибо - влияет на звук, если не переключать и выходы. Это уже проверил.

dks

  • Сообщений: 3284
  • GTLab - forever!
    • Просмотр профиля
    • E-mail
Re: Мосфет вместо КП перед ТБ
« Ответ #72 : Января 29, 2009, 07:05:02 pm »
Попробовал сегодня вариант с 1N4007 и 1N4148, резистор 440 ом, транзистор IRF740, 5v1 - результат очень положительный - как минимум не проигрывает своему полноламповому сводному брату. Слепой тест с "экспертом" привел к выбору указанного варианта (правда  тест не совсем "чистый")

Спасибо KMG, OldMike!
"Любое изолированное сообщество со временем отстаёт от общемировой цивилизации." К.Клименко

OldMike

  • Сообщений: 1963
  • Сложно сделать - просто, наоборот - сложнее...
    • ICQ клиент - 366028254
    • Просмотр профиля
    • E-mail
Re: Мосфет вместо КП перед ТБ
« Ответ #73 : Января 29, 2009, 10:05:46 pm »
Цитировать
OldMike, будет очень хорошо, если придумаешь. Я смакетирую.
Ну вот вариантик. Резисторы 2.2 МОм служат для выравнивания потенциала. Попробуй.

Переключалка сдвоенная, тумблер, можно реле.
По идее, щелчков быть не должно, потенциалы коммутируемых точек равны...Но в жизни всякое бывает. Спаяешь - напиши.
« Последнее редактирование: Января 29, 2009, 11:11:38 pm от OldMike »
производится и предлагается к продаже линия примочек/преампов RedCat BM-4/5/6/7 и SL100/FSL100

EaNot

  • Гость
Re: Мосфет вместо КП перед ТБ
« Ответ #74 : Января 30, 2009, 06:58:26 am »
Так я уже пробовал :). И щелчок есть, хоть и поменьше, и влияние на звук есть, хоть и небольшое. Грязь некая в клине.

Кстати, 47нан после КП - очень мало, там по меньшей мере в 10 раз больше требуется, иначе с низами совсем плохо.

Denn

  • Global Moderator
  • *****
  • Сообщений: 14277
  • είμαι ο μουσικός και ο ραδιομηχανίκός
    • ICQ клиент - 322153053
    • Просмотр профиля
    • E-mail
Re: Мосфет вместо КП перед ТБ
« Ответ #75 : Января 30, 2009, 08:38:43 am »
Цитировать
Кстати, 47нан после КП - очень мало, там по меньшей мере в 10 раз больше требуется, иначе с низами совсем плохо.
Аналогичную шнягу заметил. В 10 раз конечно круто, хотя бы 100нф уже даёт лучше результат по низам.
Не говорите что мне делать, и я не скажу куда Вам идти.

Лучшее решение из возможных - самое простое. И наоборот.

Прежде чем судить

OldMike

  • Сообщений: 1963
  • Сложно сделать - просто, наоборот - сложнее...
    • ICQ клиент - 366028254
    • Просмотр профиля
    • E-mail
Re: Мосфет вместо КП перед ТБ
« Ответ #76 : Января 30, 2009, 09:24:01 am »
Ну, добавить емкость - это не сложно. А щелчок...
Сразу и не знаю... я бы посмотрел, как меняется потенциал на катоде/истоке при переключении (закорачивании 2 М к аноду), может там собака зарыта. Тут теории получается недостаточно, нужно паять и мерить, а мне сейчас паять некогда, увы... :(
Будет время - разберусь!
производится и предлагается к продаже линия примочек/преампов RedCat BM-4/5/6/7 и SL100/FSL100

Denn

  • Global Moderator
  • *****
  • Сообщений: 14277
  • είμαι ο μουσικός και ο ραδιομηχανίκός
    • ICQ клиент - 322153053
    • Просмотр профиля
    • E-mail
Re: Мосфет вместо КП перед ТБ
« Ответ #77 : Января 30, 2009, 10:20:10 am »
Парни :), напишу довольно смелое предположение-догадку. Готовьте помидоры :)

Догадка витала в голове давно, но окончательно добил Мишин "КП". Я как-то описывал ощущение от работы лампового гитарного тракта, что имеем чёткое прохождение атаки (т.е. широкого спектра сигнала), а затем плавное (но достаточно быстрое) изменение АЧХ тракта и т.о. округлый, "жырный", "музыкальный" звук. Так вот, ламповый каскад имеет сильно несимметричное Rвых (в аноде резистор большого номинала). Как я уже упоминал выше в этом топике, на некоторых частотах получаются условия аналогичные работе однополупериодного выпрямителя - одна полуволна через низкое Rвнутр активного элемента уверенно заряжает проходной конденсатор, а вторая полуволна значительно слабже по своей "потенции", т.к. Rвых источника велико, не в состоянии скомпенсировать действие предыдущей полуволны, вследствии чего получаем постоянку. Эти условия различны для разных частот. Т.о. на определённых частотах (скорее всего "песочных") мы получаем "выпрямление", т.е. резкое отсеивание. Элементы схемы подобраны таким образом, что "гитарные" ВЧ не подпадают под эту "гильотину", а всё что выше эффективно "замылено". И это происходит в каждом каскаде. Т.о. получаем очень чистый сигнал, без кучи интермодуляционной грязи, как в полупроводниковых устройствах. Но и это замыливание не простое! Как работает выпрямитель при включении? Правильно, пока не зарядилась накопительная ёмкость, все пульсации проходят на выход, а по мере зарядки они плавно исчезают. Т.е. что получается, широкополосная атака (самое её начало) проходит на выход без проблем, с огромным динамическим скачком (вот вам чёткая читаемость и прорезаемость всего на свете). А далее каждый каскад начинает усиливать только "гитарный" спектр частот, не отвлекаясь на усиление шквала ВЧ-срача.
Т.о. правильное формирование гитарного перегруза зависит не от самих усилительных элементов как таковых, а от их выходных характеристик, плюс взаимодействие с обвязкой. Т.е. нчего сверхестественного, никаких волшебных ламповых гармоник и прочей мистики, а просто хитрая и грамотная фильтрация.
« Последнее редактирование: Января 30, 2009, 10:22:12 am от Denn »
Не говорите что мне делать, и я не скажу куда Вам идти.

Лучшее решение из возможных - самое простое. И наоборот.

Прежде чем судить

OldMike

  • Сообщений: 1963
  • Сложно сделать - просто, наоборот - сложнее...
    • ICQ клиент - 366028254
    • Просмотр профиля
    • E-mail
Re: Мосфет вместо КП перед ТБ
« Ответ #78 : Января 30, 2009, 10:41:24 am »
Вряд ли это единственная причина "лампового" звука, но как одна из причин - вполне возможна. Эффект выпрямителя  происходит только при низком входном сопротивлении следующего каскада, без этого емкость не будет перезаряжаться.
На мой взгляд важны не только выходные, но и входные характеристики. Ведь любой однотактный каскад с резистивной нагрузкой несимметричен. Но пока он не ушёл в нелинейные режимы, значения это не имеет, если нагрузка (входное следующего  каскада ) достаточно большая. А вот когда входная характеристика нелинейна (с момента начала протекания сеточного тока по входу лампа ведет себя как диод), происходит перезаряд разделительной емкости, появление выпрямленной постоянки и, как следствие, сдвиг рабочей точки лампы. Это приводит к ассимметричности ограничения и плавному изменению скважности ограниченного сигнала в зависимости от амплитуды его на входе каскада и времени с момента атаки. Т.е.тембр меняется в зависимости от амплитуды на входе каскада и времени с момента атаки. Возможно, фильтрация, о которой ты пишешь, и происходит в это же время по тем же причинам. Возможно, это даже не фильтрация, ведь режим ограничения обогащает спектр высшими гармониками, в том числе и "песком". Изменения скважности меняет и спектр порождаемых гармоник, и тот эффект, о котором ты писал, возможно подавляет генерацию именно "песчаных" гармоник.
На мой взгляд - главный вывод здесь таков - все это подлежит осмыслению и эмуляции, бананов и КМГ  это уже наглядно показали. Мне это направление действительно интересно, тем более что в процессе могут быть найдены и другие (не ламповые), но великолепные звучания.
« Последнее редактирование: Января 30, 2009, 11:09:36 am от OldMike »
производится и предлагается к продаже линия примочек/преампов RedCat BM-4/5/6/7 и SL100/FSL100

Denn

  • Global Moderator
  • *****
  • Сообщений: 14277
  • είμαι ο μουσικός και ο ραδιομηχανίκός
    • ICQ клиент - 322153053
    • Просмотр профиля
    • E-mail
Re: Мосфет вместо КП перед ТБ
« Ответ #79 : Января 30, 2009, 10:56:12 am »
Цитировать
На мой взгляд важны не только выходные, но и входные характеристики. ...с момента начала протекания сеточного тока по входу лампа ведет себя как диод...
Безусловно! Но эту фишку я включил в понятие "обвязки", т.е. я рассматриваю скорее как характеристику нагрузки лампового каскада, т.к. на входе первого каскада эта фишка не работает (сигнал с гитары слабый для открытия входного "диода" лампы), а далее по схеме везде этот "диод" является как бы нагрузкой предыдущего каскада.

Т.е. блок-схема такая:

гитара - фнч (68к об лампу) -> Ку+ФВЧ - "правильное" несимметричное Rвых -> "правильная" чуть-чуть несимметричная (из-за потц. гейна) ёмкостная нагрузка -> выделение серединки (прегейновая ФВЧ+ФНЧ фильрация) -> Ку+ФВЧ -> "правильное" несимметричное Rвых- "правильная" несимметричная ёмкостная нагрузка -> ... -> "правильный" несимметричный КП -> сложная ёмкостная нагрузка (ТБ).
« Последнее редактирование: Января 30, 2009, 11:04:12 am от Denn »
Не говорите что мне делать, и я не скажу куда Вам идти.

Лучшее решение из возможных - самое простое. И наоборот.

Прежде чем судить