Автор Тема: Схема лампового преампа для баса  (Прочитано 13939 раз)

0 Пользователей и 1 Гость просматривают эту тему.

Ljeha

  • Сообщений: 630
  • GTLab - forever!
    • Просмотр профиля
    • E-mail
Re: Схема лампового преампа для баса
« Ответ #120 : Февраля 13, 2010, 09:17:35 am »
Сделал преамп :).
Схему изменил в некоторых местах (топология та же, номиналы другие). Потом нарисую залью свой вариант (не работает браузер чего-то...).
Про звук хочется сказать - понятно теперь почему крутой клин нужно делать на нескольких балонах (играю пока через чамп 12ах7-6П6С, на эпифоне). Очень гибкий в настройках звук, причем басс шифт я оставил - вносит большое разнообразие, вообще эти три ручки требл буст, басс шифт и брайт, как бы дополняют темброблок, в котором (у меня так по крайней мере получилось) басс сильно зависит от ручки высоких частот. Получается выворачиваю на какой-то минимум высокие выкручиваю басс и компенсирую потерю высоких брайтом и требл бустом, не теряя при это низов. А басс шифт хорошо добавляет глубины. В итоге на одном единственном канале можно рулить глухой джазовый звук, звук для металла с зарезанной серединой и т.д. даже есть щелчок (как в советских фильмах ;)). Еще я подгонял номинал гейна чтобы на максимуме преамп начинал драйвить слегка (думаю будет интересно).
Скоро приглашу друга с джаз басом и басовым усилом, будем пробовать (может что-то и изменю).
И еще подумываю, чтобы подобный тракт применять для клинов электро гитар, очень много настроек и это первый преамп на котором звук моего эпи получается стеклянным как на фендере :).
Спасибо dks и Denn :)

dks

  • Сообщений: 3284
  • GTLab - forever!
    • Просмотр профиля
    • E-mail
Re: Схема лампового преампа для баса
« Ответ #121 : Февраля 16, 2010, 07:15:00 pm »
Ljeha-RTH, ты поделился бы изменениями, которые вносил - думаю полезно будет и схему дополним.
« Последнее редактирование: Февраля 16, 2010, 07:15:13 pm от dks »
"Любое изолированное сообщество со временем отстаёт от общемировой цивилизации." К.Клименко

Ljeha

  • Сообщений: 630
  • GTLab - forever!
    • Просмотр профиля
    • E-mail
Re: Схема лампового преампа для баса
« Ответ #122 : Февраля 16, 2010, 07:16:44 pm »
Да, конечно, завтра-послезавтра :).
Проект пока не закончен, сейчас ваяю конец к нему каменный (несложный).

Ljeha

  • Сообщений: 630
  • GTLab - forever!
    • Просмотр профиля
    • E-mail
Re: Схема лампового преампа для баса
« Ответ #123 : Февраля 18, 2010, 06:18:36 pm »


вот моя версия :)

лампы 6н2п-ЕВ,кондеры вима, в работе оконечник для него.
И еще подскажите буфер на ПТ для линейного выхода и как его скомутировать лучше, чтобы можно было и с динамика и микрофона звук снимать :).
Собран на монтажной панели, блок питания (если эго можно так назвать ::)) не дает проходить 50Гц, земля шиной(разводка практически как на схеме -  последовательная), когда соединяю землю с корпусом фон пропадает практически полностью (слегка есть конечно).

ЗЫ есть еще один вопрос (не втему) - у меня двухполярка будет, есть три вывода с транса первый-средняя точка-второй - так вот первый и второй я кидаю на мост получаю + и -, а земля получается - средний вывод?
« Последнее редактирование: Февраля 18, 2010, 06:26:29 pm от Ljeha-RTH »

dks

  • Сообщений: 3284
  • GTLab - forever!
    • Просмотр профиля
    • E-mail
Re: Схема лампового преампа для баса
« Ответ #124 : Февраля 18, 2010, 07:30:13 pm »
На входе нет резистора утечки сетки. И 100к переменники - это мало.
« Последнее редактирование: Февраля 18, 2010, 08:30:38 pm от dks »
"Любое изолированное сообщество со временем отстаёт от общемировой цивилизации." К.Клименко

Ljeha

  • Сообщений: 630
  • GTLab - forever!
    • Просмотр профиля
    • E-mail
Re: Схема лампового преампа для баса
« Ответ #125 : Февраля 19, 2010, 11:59:59 am »
Точно, забыл нарисовать, там стоит 1М перед сеткой.
На счет 100К - как есть, специально делал, чтобы подгружало только в конце поворота переменника.
Потом сниму карту напряжений (честно говоря, сам удивляюсь почему грузит сильно, но как есть :-[)

dks

  • Сообщений: 3284
  • GTLab - forever!
    • Просмотр профиля
    • E-mail
Re: Схема лампового преампа для баса
« Ответ #126 : Февраля 19, 2010, 12:08:26 pm »
Грузить то и должно (3 каскада как-никак), просто при 100к для анодной нагрузки мало, правильнее на мой взгляд между каскадами резисторами сыграть.
"Любое изолированное сообщество со временем отстаёт от общемировой цивилизации." К.Клименко

Ljeha

  • Сообщений: 630
  • GTLab - forever!
    • Просмотр профиля
    • E-mail
Re: Схема лампового преампа для баса
« Ответ #127 : Февраля 19, 2010, 01:14:37 pm »
Хм, во многих преампах именно 100К, разве это страшно, для ламп?
Звук то меня вполне устраивает (уже писал выше).
Правда анодное напряжение после рестора на третьем каскаде не 250В как по паспорту, а 267В...

Dr.Fox

  • Сообщений: 2656
  • %USERNAME%
    • Просмотр профиля
    • E-mail
Re: Схема лампового преампа для баса
« Ответ #128 : Августа 22, 2010, 10:46:48 am »
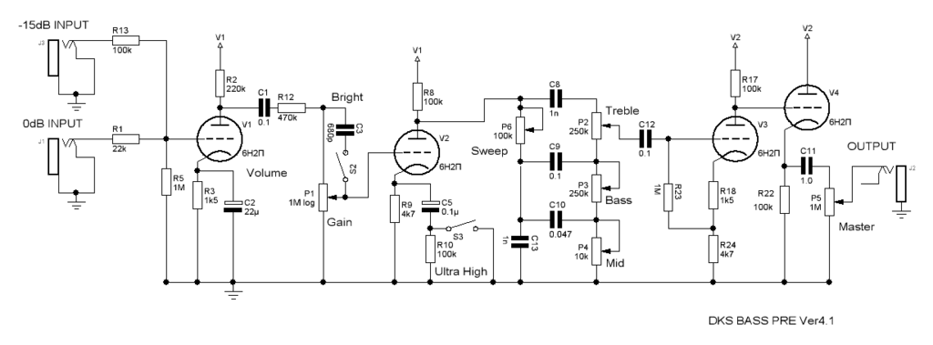
А как данная схема ведет себя с пасивными басами? я о схеме версии 3.1 :) Просто нужен перегрузец с пасивом...
Freedom is slavery.
War is peace.
Ignorance is Strength.
Existence is suffering.

dks

  • Сообщений: 3284
  • GTLab - forever!
    • Просмотр профиля
    • E-mail
Re: Схема лампового преампа для баса
« Ответ #129 : Августа 23, 2010, 11:35:30 am »
Цитировать
А как данная схема ведет себя с пасивными басами? я о схеме версии 3.1 :) Просто нужен перегрузец с пасивом...
Да наверное перегружается, вот добавил входы разной чувствительности, сам еще не собирал.

Посмотреть на Яндекс.Фотках
"Любое изолированное сообщество со временем отстаёт от общемировой цивилизации." К.Клименко

OnlyShadow

  • Сообщений: 125
  • GTLab - forever!
    • Просмотр профиля
    • E-mail
Re: Схема лампового преампа для баса
« Ответ #130 : Августа 23, 2010, 02:38:26 pm »
Вот набросал печатку http://www.onlinedisk.ru/file/500756/ Темброблок еще не рисовал.
Пара вопросов. Перед Master Vol. стоит номинал 10, это 10p или 10n? И вот еще вопрос, С5 на схеме изображен, как электролит, что там действительно?
А ну и самый главный вопрос. У меня на печатке есть две точки  (обазвал их А1 и А2). Я так понимаю, что если использовать БП с страницы №3 этой темы, то так все и должно оставаться, т.е. с точек "А" блока питания, подать на точки А1 и А2 моей печатки и никаких дополнительных фильтров в анод ставить не нужно?
Ibanez 7321 (EMG 707) =>>> ENGL 530 MOD 2 =>>> Yerasov Classic 45 MOD

dks

  • Сообщений: 3284
  • GTLab - forever!
    • Просмотр профиля
    • E-mail
Re: Схема лампового преампа для баса
« Ответ #131 : Августа 23, 2010, 03:02:27 pm »
c11? это 1 мкф. с5 - пленочный.
"Любое изолированное сообщество со временем отстаёт от общемировой цивилизации." К.Клименко

OnlyShadow

  • Сообщений: 125
  • GTLab - forever!
    • Просмотр профиля
    • E-mail
Re: Схема лампового преампа для баса
« Ответ #132 : Августа 23, 2010, 03:16:36 pm »
Цитировать
c11? это 1 мкф. с5 - пленочный.
 
Спасибо. А что по поводу печатки и вопроса про точки "А"? Вот кстати дорисовал блок питания http://www.onlinedisk.ru/file/500776/
Ibanez 7321 (EMG 707) =>>> ENGL 530 MOD 2 =>>> Yerasov Classic 45 MOD

dks

  • Сообщений: 3284
  • GTLab - forever!
    • Просмотр профиля
    • E-mail
Re: Схема лампового преампа для баса
« Ответ #133 : Августа 23, 2010, 03:21:53 pm »
A1=V1, A2=V2.
"Любое изолированное сообщество со временем отстаёт от общемировой цивилизации." К.Клименко

OnlyShadow

  • Сообщений: 125
  • GTLab - forever!
    • Просмотр профиля
    • E-mail
Re: Схема лампового преампа для баса
« Ответ #134 : Августа 23, 2010, 03:34:33 pm »
Цитировать
A1=V1, A2=V2.
А ну т.е. никаких дополнительных элементов добавлять не нужно в схему? Просто V1 который идет с R2 и V1 идущий с R8 объединить в одну точку и соединить с выводом А1?
PS/ Сорь за такое кол-во вопросов, просто до этого делал блок питания немного по другому и тут никак въехать не могу.
Ibanez 7321 (EMG 707) =>>> ENGL 530 MOD 2 =>>> Yerasov Classic 45 MOD

dks

  • Сообщений: 3284
  • GTLab - forever!
    • Просмотр профиля
    • E-mail
Re: Схема лампового преампа для баса
« Ответ #135 : Августа 23, 2010, 03:38:22 pm »
Цитировать
Цитировать
A1=V1, A2=V2.
А ну т.е. никаких дополнительных элементов добавлять не нужно в схему? Просто V1 который идет с R2 и V1 идущий с R8 объединить в одну точку и соединить с выводом А1?
PS/ Сорь за такое кол-во вопросов, просто до этого делал блок питания немного по другому и тут никак въехать не могу.
Да, еще R2 можешь сделать 100к.
"Любое изолированное сообщество со временем отстаёт от общемировой цивилизации." К.Клименко

OnlyShadow

  • Сообщений: 125
  • GTLab - forever!
    • Просмотр профиля
    • E-mail
Re: Схема лампового преампа для баса
« Ответ #136 : Августа 24, 2010, 04:10:55 pm »
Тыкс, печатка готова, осталось собрать. Схема оконечника будет, или можно выдернуть с любого АМПЕГа или Фендера (например с БассМен)?
Ibanez 7321 (EMG 707) =>>> ENGL 530 MOD 2 =>>> Yerasov Classic 45 MOD

dks

  • Сообщений: 3284
  • GTLab - forever!
    • Просмотр профиля
    • E-mail
Re: Схема лампового преампа для баса
« Ответ #137 : Августа 24, 2010, 04:37:16 pm »
Цитировать
Тыкс, печатка готова, осталось собрать. Схема оконечника будет, или можно выдернуть с любого АМПЕГа или Фендера (например с БассМен)?
Выдергивай.
"Любое изолированное сообщество со временем отстаёт от общемировой цивилизации." К.Клименко

zEROID

  • Сообщений: 3021
  • Играю на гитаре и паяю с детства :-)
    • ICQ клиент - 24397417
    • Просмотр профиля
    • E-mail
Re: Схема лампового преампа для баса
« Ответ #138 : Сентября 15, 2010, 10:27:10 am »
Теперь скажите мне, в чём великий философский смысл лепить на выходе повторитель, а после него регулятор громкости в 1 мегаом (!!! ). Чтобы последующий за ним кабель больше помех ловил и сильнее гадил звук?
« Последнее редактирование: Сентября 15, 2010, 02:09:52 pm от zeroid »

dks

  • Сообщений: 3284
  • GTLab - forever!
    • Просмотр профиля
    • E-mail
Re: Схема лампового преампа для баса
« Ответ #139 : Сентября 18, 2010, 09:16:01 am »
Цитировать
Теперь скажите мне, в чём великий философский смысл лепить на выходе повторитель, а после него регулятор громкости в 1 мегаом (!!! ). Чтобы последующий за ним кабель больше помех ловил и сильнее гадил звук?
Там сигнал выходной будет в несколько вольт, никаких помех между предом и оконечником не наблюдается.
"Любое изолированное сообщество со временем отстаёт от общемировой цивилизации." К.Клименко