Автор Тема: Красивый простенький УМ  (Прочитано 24459 раз)

0 Пользователей и 1 Гость просматривают эту тему.

DDD

  • Сообщений: 10347
  • Имею личный текст
    • Просмотр профиля
    • E-mail
Красивый простенький УМ
« : Января 22, 2016, 02:37:02 pm »
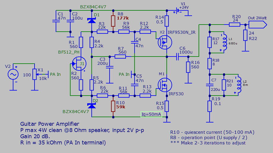
Двухтактный выходной каскад гитарного тракта.
На 8 Ом дает 4 Ватта "чистого".
Сделан всего на 2 транзисторах (характеристики на поле схемы).
Из особенностей:
- выходной каскад сделан по схеме ОИ, что обеспечивает "естественное" высокое выходное сопротивление для правильного взаимодействия с динамиком;
- хороший гармонический состав в перегруженном состоянии, а именно значительные 3-я и 5-я гармоники, а дальше быстро затухающий хвост более высоких обертонов (на графиках показаны осциллограмма и спектр Фурье при 4-кратной перегрузке);
- без проблем работает на емкостную нагрузку, работал час на динамик, зашунтированный кондером 10 мкФ, все в порядке;
- схема проще (и дешевле) некуда.
Ток покоя и рабочая точка (половина питания на выходе) стабилизированы по температуре и по напряжению питания, так что усилитель реально работает при питании от 17 до 30 Вольт (выше мой источник питания не регулируется).
Требуется источник питания с малыми пульсациями. Я пробовал китайский лабораторный блок питания, а также транс-выпрямитель-фильтр 5000 мкФ, причем просто с выпрямителем в динамиках слышен еле заметный фон при отсутствии сигнала, а при полной нагрузке на выходе чувствуется добавка 100-Герцовой составляющей.
Я рекомендую все-таки стабилизированный блок питания, можно импульсный. Приятель порекомендовал попробовать БП от старого лэп-топа, 19 Вольт, 2.4 Ампера.
Регулировки - на поле схемы. Сначала надо выставить ток покоя, потом - пол-питания на выходе, и повторить эту процедуру 2-3 раза.
Оба транзистора без прокладок сидят на едином радиаторе с пачку Кэмела, в любых режимах нагрев не вызывает дискомфорта при касании радиатора рукой.
Раза три случайно коротил выход на землю, ненадолго. Лабораторный блок был выставлен на ограничение 2 Ампера, защита сработала, а в нестабилизированном блоке выгорел 3-амперный предохранитель во вторичной цепи, транзисторы остались целыми.
Проверял на следующих динамиках:
- 4ГД8Е, 2 штуки последовательно: звучит резко, напористо, пришлось убавить ВЧ тембром;
- 4ГД35, 2 штуки последовательно: звучало мутновато и песочно, пришлось зашунтировать кондером 3.3 мкФ, что исправило звук в корне;
- самодельный гитарный кабинет с динамиком Дженсен 10 дюймов, закрытый с двумя  фазоинверсными дырками: звучит просто шикарно без всяких корректировок.
----------------
Для раскачки входа УМ использовал старую 9-Вольтовую примочку с Маршалловским 3-ручечным ТБ плюс Презенс, на выходе TL061, максимальный выход чуть более плюс/минус 4 Вольт. Гонял как в линейном режиме с искажалкой от примочки, так и в режиме перегруза самого УМ, аж уши завяли от громкости.
-------------
По моим прикидкам, если взять небольшой импульсный БП, то все хозйство можно уместить в коробку величиной с толстенькую книжку, а для раскачки использовать примочку наподобие той, что использовал я.

* Всё, что правее резистора R16, есть эквивалентная схема гитарного динамика (автор эквивалента - коллега KMG).
** На двух нижних картинках показана форма сигнала при 4-кратной перегрузке (входное напряжение 4 Вольта амплитуды при начале ограничения на 1 Вольте) и соответствующий спектр Фурье. В спектре видны значительные 3-я и 5-я гармоники и незначительный спадающий набор высших гармоник.









« Последнее редактирование: Января 22, 2016, 03:59:43 pm от DDD »
Готов подписаться под каждым своим словом

new_man

  • Сообщений: 2053
  • GtLab.Net
    • Просмотр профиля
    • E-mail
Re: Красивый простенький УМ
« Ответ #1 : Января 23, 2016, 07:43:52 am »
Как-то работать будет.

В схеме, похоже, перепутаны местами R8 и R10. По жизни, да и по моему симулятору, р-канальные транзисторы открываются меньшим (по модулю) напряжением З-И, чем "парные" к ним n-канальные. В приведенной схеме все наоборот.

Настройка режима весьма геморройная и острая. Стабилитроны обеспечивают стабильность тока покоя при изменении напряжения питания, однако ООС по режиму съедается ими почти начисто. Одно за счет другого.

Термостабильность на троечку. Ток покоя меняется 5мА/10град, постоянное напряжение выхода 500мВ/10град.

Источник тока на J1 здесь нужен как козе баян. Без него работает не хуже.

Сильная чувствительность к любой грязи по шине питания.

Выходное сопротивление около 300 Ом. У Р-Р на тетродах оно в разы меньше.

Нелинейные искажения еще до ограничения значительны. Искажения формы ограниченного сигнала видны невооруженным глазом. И все это, равно как и полоса пропускания сверху, зависят от выходного сопротивления источника сигнала.
Автор совершенно не учел действие динамической входной емкости транзисторов.

Peratron

  • Сообщений: 13579
  • GTLab - forever!
    • Просмотр профиля
    • E-mail
Re: Красивый простенький УМ
« Ответ #2 : Января 23, 2016, 08:33:33 am »
Цитировать
В спектре видны значительные 3-я и 5-я гармоники и незначительный спадающий набор высших гармоник.
"незначительный спадающий" - это, простите, с градиентом не меньше 26 дБ/номер.

Оценивать спектр следует исключительно в логарифмическом масштабе...

Кроме того, для оценки спектра выборка должна содержать достаточное количество периодов основного колебания - не меньше десяти. И палка должна быть палкой, а не треугольником - потому, что то, что между палками - тоже важно...
Схемотехническая мантра: титцешенкохоровицехилл. Повторять до просветления...

DDD

  • Сообщений: 10347
  • Имею личный текст
    • Просмотр профиля
    • E-mail
Re: Красивый простенький УМ
« Ответ #3 : Января 23, 2016, 10:52:00 am »
1) "Как-то работать будет".
 - Прекрасно работает, проверено на двух макетах с питанием 24 Вольт, и на двух макетах с питанием 12 Вольт (предыдущий вариант, незначительно отличный от данного).
2) "В схеме, похоже, перепутаны местами R8 и R10. По жизни, да и по моему симулятору, р-канальные транзисторы открываются меньшим (по модулю) напряжением З-И, чем "парные" к ним n-канальные. В приведенной схеме все наоборот".
- НЕ перепутано. Мой симулятор Микрокап-10 показывает именно так, как на схеме.
3) "Настройка режима весьма геморройная и острая. Стабилитроны обеспечивают стабильность тока покоя при изменении напряжения питания, однако ООС по режиму съедается ими почти начисто. Одно за счет другого."
- Настраивается на практике легко в течение минуты, а то и быстрее. Крутнул один подстроечник, потом другой, потом пару раз повторил операцию и заменил подстроечники на ближайший номинал обычного резистора. Чего тут сложного, обычная процедура.
Рабочая точка убегает от силы на пол-Вольта от середины питания при изменении самого питания от 17 до 30 Вольт, что совершенно не критично для такого диапазона изменений питания, а тем более для реальных ситуаций.
4) "Термостабильность на троечку. Ток покоя меняется 5мА/10град, постоянное напряжение выхода 500мВ/10град."
- Ток покоя падает с 54 мА до 40 мА при увеличении температуры с 20 до 80 градусов, то есть:  14 мА / 60 град = 0,23 мА/град , оно же 2,3 мА/10 град. Реально меньше, так как происходит дополнительная термокомпенсация за счет отрицательного температурного коэффициента при разогреве транзисторов.
- Рабочая точка уплывает на 0,4 Вольта при увеличении температуры с 20 до 80 градусов, то есть:  400 мВ / 60 град = 6.7 мВ/град, оно же  67 мВ/10 град.
Дотошных испытаний термостабильности на макетах не проводил, так как беглый осмотр и контроль реальных параметров меня более чем удовлетворил, а своему симулятору я доверяю безоговорочно.  Если практика более-менее подтверждает результаты моего сима, то  разногласия с другими симуляторами я элементарно игнорирую с достаточными на то основаниями.
5) "Источник тока на J1 здесь нужен как козе баян. Без него работает не хуже."
- Источник тока на J1, а также стабилитроны нужны в основном для того, чтобы значительно сузить диапазоны настройки режимов для разных напряжений питания и, тем самым, унифицировать номенклатуру элементов.
6) "Сильная чувствительность к любой грязи по шине питания."
- Об этом упомянуто в стартовом посте, равно как и рекомендовано использовать стабилизированный БП.
7) Выходное сопротивление около 300 Ом. У Р-Р на тетродах оно в разы меньше.
- 300 Ом - нереальная цифра для данного усилителя, явно происходящая от неверной методики расчета (100% правильную методику я тоже не знаю). По моим прикидкам оно примерно 35 Ом. По слуховым ощущениям выходное сопротивление примерно такое же, как у обычного гитарного комбика.
8)
а)  "Нелинейные искажения еще до ограничения значительны. Искажения формы ограниченного сигнала видны невооруженным глазом".  - Я бы назвал это термином "компрессия", и признал за немаловажное достоинство, присущее именно гитарным усилителям.
б)  "И все это, равно как и полоса пропускания сверху, зависят от выходного сопротивления источника сигнала".  - Полоса сверху намеренно ограничена резисторами R12 и R13, а регулятор Х1(10 кОм) исторически остался в схеме по результатам работы на динамики 4ГД-8Е, чтобы немного смягчить их звук как раз на половинной громкости, на которой я их гонял. Чтобы расширить полосу, можн Х1 заменить на регулятор с сопротивлением 1-2 кОм.
9. "Автор совершенно не учел действие динамической входной емкости транзисторов." - см. п. 8 б).
Самое главное: после того, как я несколько часов с удовольствием бренчал в этот усилитель, попробовал играть в свой испытанный Roland Cube-60. К моему удивлению, играть в сабж понравилось больше, потом сравнил много раз, при всем том, что Cube-60 весьма неплохой комбарь. Теперь планирую комбик продать, если, конечно, руки дойдут до изготовления сабжевого усилка в более-менее юзабельном виде.
И, в заключение:
Предложенная схема не претендует на звание супер-пуперного девайса, равно как и на титул Хи-Фи техники. Как гитарный усилитель - это очень неплохо, и ИМХО по оптимуму совокупности параметров в группе максимальной простоты и дешевизны имеет очень немного конкурентов.
Кроме того, этот усилитель на сегодня не имеет долговременной истории эксплуатации, но уже показал достаточно хорошие параметры. Если не поленюсь, повожусь с ним еще какое-то время, но не в ближайшем обозримом будущем.
Готов подписаться под каждым своим словом

new_man

  • Сообщений: 2053
  • GtLab.Net
    • Просмотр профиля
    • E-mail
Re: Красивый простенький УМ
« Ответ #4 : Января 23, 2016, 11:24:52 am »
Цитировать
Если практика более-менее подтверждает результаты моего сима, то  разногласия с другими симуляторами я элементарно игнорирую с достаточными на то основаниями.
Ну коли так - живите как хотите. Умываю руки.

OlegFX

  • Сообщений: 5097
    • Просмотр профиля
Re: Красивый простенький УМ
« Ответ #5 : Января 23, 2016, 12:36:20 pm »
Цитировать
- 300 Ом - нереальная цифра для данного усилителя, явно происходящая от неверной методики расчета (100% правильную методику я тоже не знаю). По моим прикидкам оно примерно 35 Ом. По слуховым ощущениям выходное сопротивление примерно такое же, как у обычного гитарного комбика.
Если "правильная методика" - это о микрокапе, то скиньте .cir , я "посчитаю", а вы потом посмотрите, как это делается.

DDD

  • Сообщений: 10347
  • Имею личный текст
    • Просмотр профиля
    • E-mail
Re: Красивый простенький УМ
« Ответ #6 : Января 23, 2016, 03:05:15 pm »
300 Ом выходное сопротивление уже хотя бы потому нереальная цифра, что она не учитывает наличия резисторов R20 и R22, изначально шунтирующих выход усилителя сопротивлением 48 Oм.
Одно это говорит уже о том, что итоговое выходное сопротивление будет ну никак не больше 48 Ом (плюс еще R16 - 560 Ом в параллель, да уж ладно), какие там нафик 300 Ом...

По справедливому замечанию коллеги new_man уменьшил номинал регулятора громкости Х1 до 2 кОм.
------------
Залил схему:
https://www.sendspace.com/file/ovo0kp

Продублировал заливку на всякий случай:
http://zalil.su/6154877

Примечание: В залитой схеме эквивалент динамика отключен деактивацией участка проводника, соединяющего его с выходом УМ, а резистор R16 (560 Oм) временно заменен на 8 Ом - это следует учесть при работе со схемой.
« Последнее редактирование: Января 23, 2016, 03:20:34 pm от DDD »
Готов подписаться под каждым своим словом

Peratron

  • Сообщений: 13579
  • GTLab - forever!
    • Просмотр профиля
    • E-mail
Re: Красивый простенький УМ
« Ответ #7 : Января 23, 2016, 03:43:02 pm »
@ DDD
Гораздо проще не городить огород со стабилитронами и задавать режим (среднюю точку) при помощи параллельной ООС, для чего выход связать с затворами МОПов через делители.
МОП - сам себе стабилитрон, поскольку имеет "правую" характеристику и нет проблем использовать это для установки режима.

ХИНТ: играя номиналами делителя можно обеспечить ООС по переменному току (неглубокую - достаточно и 6 дБ, что никак не повлияет на звучание), и тем самым добиться правильного выходного импеданса усилителя.
Схемотехническая мантра: титцешенкохоровицехилл. Повторять до просветления...

new_man

  • Сообщений: 2053
  • GtLab.Net
    • Просмотр профиля
    • E-mail
Re: Красивый простенький УМ
« Ответ #8 : Января 23, 2016, 03:57:45 pm »
Я писал про выходное сопротивление самого усилителя, а R20, R22 и R16 - это все внешняя навеска.
Эдак можно на выход навесить резистор 1 Ом и утверждать, что это и есть выходное сопротивление усилителя.
И с какой-то точки зрения это будет правдой, главное, чтобы этот ом не выступал за габарит.

DDD

  • Сообщений: 10347
  • Имею личный текст
    • Просмотр профиля
    • E-mail
Re: Красивый простенький УМ
« Ответ #9 : Января 23, 2016, 04:11:50 pm »
На картинке показана реакция выхода УМ на изменение нагрузки.
Видно, что при нагрузке R16 = 34 Ом выходное напряжение падает вдвое против R16 = 100 кОм (по сути бесконечность для данного случая).
Таким образом, можно считать выходное сопротивление УМ примерно равным 34 Ом.
Почти то же самое значение - 35 Ом - давал анализ изменения АЧХ при вариациях нагрузки, но я посчитал эти данные не очень надежности ввиду того, что они малосигнальные, и не очень подходят для описания мощного усилителя.
Однако, как видим, данные подтвердились и для достаточно большой величины выходного сигнала амплитудой 50 мВ.
*** Для обеспечения корректности измерений было сделано следующее:
- эквивалент динамика отсоединен, в качестве нагрузки использован R16;
- выходной конденсатор С6 увеличен до 1F, чтобы его реактивное сопротивление не давало существенного вклада в результат.


« Последнее редактирование: Января 23, 2016, 04:28:01 pm от DDD »
Готов подписаться под каждым своим словом

DDD

  • Сообщений: 10347
  • Имею личный текст
    • Просмотр профиля
    • E-mail
Re: Красивый простенький УМ
« Ответ #10 : Января 23, 2016, 04:34:43 pm »
Цитировать
Я писал про выходное сопротивление самого усилителя, а R20, R22 и R16 - это все внешняя навеска.
Эдак можно на выход навесить резистор 1 Ом и утверждать, что это и есть выходное сопротивление усилителя.
И с какой-то точки зрения это будет правдой, главное, чтобы этот ом не выступал за габарит.
Формально Вы правы, но реально "прыжки" сопротивления нагрузки от бесконечности до сотен Ом весьма сомнительны в качестве вводных параметров.
Анализ нелинейных схем более предпочтителен при конечных значениях переменных, и это соображение достаточно веское для ограничения диапазона их значений.
Готов подписаться под каждым своим словом

OlegFX

  • Сообщений: 5097
    • Просмотр профиля
Re: Красивый простенький УМ
« Ответ #11 : Января 23, 2016, 04:42:32 pm »
Z out можно мерить так:
https://app.box.com/s/9eag4bvyw1bz0zdzd4dxfnwb44e75ne8
Sw - переключает генератор для этого измерения
Rsw - аналог ключа для удобного моделирования с/без делителя 2W
Rz - измерительный R
Нагрузку, естественно, отключена.
Формула Z=Vout/I(Rz)

DDD

  • Сообщений: 10347
  • Имею личный текст
    • Просмотр профиля
    • E-mail
Re: Красивый простенький УМ
« Ответ #12 : Января 23, 2016, 04:48:19 pm »
Цитировать
Гораздо проще не городить огород со стабилитронами и задавать режим (среднюю точку) при помощи параллельной ООС, для чего выход связать с затворами МОПов через делители.
МОП - сам себе стабилитрон, поскольку имеет "правую" характеристику и нет проблем использовать это для установки режима.

ХИНТ: играя номиналами делителя можно обеспечить ООС по переменному току (неглубокую - достаточно и 6 дБ, что никак не повлияет на звучание), и тем самым добиться правильного выходного импеданса усилителя.
Пробовал и такое, задавая смещение триодов резистивными делителями с их стоков.
В этом случае половина питания держится гораздо лучше, но ток покоя очень сильно зависит от самой величины напряжения питания.
И, хотя применение стабилизированного питания для данного УМ весьма желательно (с точки недопущения пролезания грязи из питания на выход), у меня есть задумка сделать переключаемое напряжение питания - типа почти в два раза - для того, чтобы можно было при желании грузить выходной каскад на уменьшенной громкости, и, в то же время, при надобности иметь и повышенную мощность выхода.
Исходя из формулы расчета мощности, снижение питания в два раза даст уменьшение мощности в четыре раза; не уверен, что это комфортное значение, но надо попробовать на реальных мощностях с конкретными динамиками.
-------------
Регулировать выходной импеданс усилителя можно изменением сопротивлений R16, R20 и R22. Несмотря на кажущуюся абсурдность и неоптимальность такой регулировки, для усилителя с такой конфигурацией выходного каскада и такого уровня мощности это вполне нормально и, причем, не требует введения дополнительных элементов.
Готов подписаться под каждым своим словом

DDD

  • Сообщений: 10347
  • Имею личный текст
    • Просмотр профиля
    • E-mail
Re: Красивый простенький УМ
« Ответ #13 : Января 23, 2016, 05:17:19 pm »
Цитировать
Z out можно мерить так:
https://app.box.com/s/9eag4bvyw1bz0zdzd4dxfnwb44e75ne8
Sw - переключает генератор для этого измерения
Rsw - аналог ключа для удобного моделирования с/без делителя 2W
Rz - измерительный R
Нагрузку, естественно, отключена.
Формула Z=Vout/I(Rz)
OlegFX,
спасибо Вам за методу.
По Вашей формуле получилось:
140 Ом (R16, R20 и R22 отключены);
36 Ом (R16 отключен, R20 и R22 подключены);
*** Измерительный резистор RZ я увеличил до 10 Ом, иначе формуле не хватало разрешения, а также увеличил С6 до 1 Фарады, чтобы он не вносил погрешность.
------------
У меня по анализу величины падения напряжения на выходе при подключении нагрузки получилось 34 Ом; разница обусловлена тем, что я измерял при подключенном параллельно резисторе R16.
==============
Вопрос теперь в том, является ли значение 36 Ом оптимальным? Звучит-то оно нехудо, но что говорит теория и опыт?
« Последнее редактирование: Января 23, 2016, 05:26:18 pm от DDD »
Готов подписаться под каждым своим словом

OlegFX

  • Сообщений: 5097
    • Просмотр профиля
Re: Красивый простенький УМ
« Ответ #14 : Января 23, 2016, 05:30:28 pm »
Alt+2 - 140 Ом на 80 Гц и падает до 15 Ом на 8 кГц. Т.е. F-зависимое, так получилось?

Цитировать
Измерительный резистор RZ я увеличил до 10 Ом, иначе формуле не хватало разрешения,
Не понял, какого разрешения?
Цитировать
а также увеличил С6 до 1 Фарады, чтобы он не вносил погрешность.
Это не корректно, на схеме же он стоит? Стоит, значит, это не погрешность, а учёт этого С6.
« Последнее редактирование: Января 23, 2016, 05:34:35 pm от olegfx »

DDD

  • Сообщений: 10347
  • Имею личный текст
    • Просмотр профиля
    • E-mail
Re: Красивый простенький УМ
« Ответ #15 : Января 23, 2016, 05:54:48 pm »
"Alt+2 - 140 Ом на 80 Гц и падает до 15 Ом на 8 кГц. Т.е. F-зависимое, так получилось?" - у меня при Alt+2 получилось с делителем 2W так: 37 Ом (80 Гц) и 12.4 Ом (8 кГц).
Чем объяснить частотную зависимость - ума не приложу (?). По идее с ростом частоты усиление падает, и импеданс должен расти, а тут наоборот (?)
*** Я не включал через Alt+2 и не делал частотный анализ, а сделал через Probe Transient на частоте 200 Гц. Графики, ессно, не строил, а считал вручную, поэтому пришлось RZ увеличить до 10 Ом, иначе падение на нем было неизмеримо мало.
Кстати, внутреннее сопротивление генератора равно 1 мОм (миллиом), также и поэтому я посчитал, что RZ надо брать многократно больше. Это существенно?
-----------
Относительно включения С6 в контур выходного импеданса: его емкость 1000 мкФ, а реактивное сопротивление на частоте 80 Герц равно 2 Ом. То есть, незначительная добавка к величине 36 Ом, примерно 5,5%.
Так что, разница не столь велика.
« Последнее редактирование: Января 23, 2016, 06:09:02 pm от DDD »
Готов подписаться под каждым своим словом

OlegFX

  • Сообщений: 5097
    • Просмотр профиля
Re: Красивый простенький УМ
« Ответ #16 : Января 23, 2016, 06:12:41 pm »
Цитировать
у меня при Alt+2 получилось с делителем 2W так: 37 Ом (80 Гц) и 12.4 Ом (8 кГц).
Да, всё верно.

Цитировать
Чем объяснить - ума не приложу (?)
Вы конструктор, вы и объясняйте. Если серьёзно, то я не анализировал. Похоже, на прямое прохождение через ёмкости полевика. Попробуйте искусственно увеличить ёмкость З-С. У меня получилось интересно.

DDD

  • Сообщений: 10347
  • Имею личный текст
    • Просмотр профиля
    • E-mail
Re: Красивый простенький УМ
« Ответ #17 : Января 23, 2016, 07:03:18 pm »
При закоротке резисторов 2.2 кОм в затворах полевиков выходной импеданс на частоте 8 кГц поднялся на 6 Ом (оба графика).
Если бы это было прямое прохождение сигнала по емкости З-С, то при этом импеданс бы упал.
Скорее всего, падение выходного импеданса связано с уменьшением усиления, обусловленным отрицательной обратной связью через емкости З-С. При закоротке резисторов глубина ООС уменьшилась, усиление выросло, и выходное сопротивление также выросло.
Выходит, что в данной схемной конфигурации выходное сопротивление пропорционально коэффициенту усиления транзисторов.
Также, по графику видно, что уменьшение сопротивления нагрузки действует отчасти аналогично ООС в традиционных усилителях, то есть уменьшает гейн и расширяет полосу пропускания.


« Последнее редактирование: Января 23, 2016, 07:05:41 pm от DDD »
Готов подписаться под каждым своим словом

OlegFX

  • Сообщений: 5097
    • Просмотр профиля
Re: Красивый простенький УМ
« Ответ #18 : Января 23, 2016, 07:09:38 pm »
Да, видимо так, это я некорректно выразился. Короче, влияние ёмкостей переходов. Можно, например, проверить с другими ПТ.
« Последнее редактирование: Января 23, 2016, 07:13:42 pm от olegfx »

DDD

  • Сообщений: 10347
  • Имею личный текст
    • Просмотр профиля
    • E-mail
Re: Красивый простенький УМ
« Ответ #19 : Января 23, 2016, 07:47:50 pm »
@OlegFX
По Вашему совету поигрался с добавкой кондеров параллельно З-С.
Усиление падает, причем, к моему удивлению, начиная с самых нижних частот, но на самых верхних все-таки сильнее (смотрел в диапазоне 80-8кГц).
Удивительные дела.
-------
ИМХО стоит попрбовать эту схему с хорошими транзисторами, что-нибудь вроде известной парочки 2SJ162-2SK1058. С ними эта схема должна по идее начинать работать уже от 6-7-8 Вольт, что может открыть немалые возможности по переключению максимальной выходной мощности путем переключения напряжения питания.
Готов подписаться под каждым своим словом