Автор Тема: Твердотельный прибор с триодной ВАХ  (Прочитано 12336 раз)

0 Пользователей и 1 Гость просматривают эту тему.

lart

  • Сообщений: 1334
    • Просмотр профиля
Re: Твердотельный прибор с триодной ВАХ
« Ответ #100 : Августа 10, 2011, 03:21:01 pm »
Цитировать
Что-то похожее на схему в #82 я видел в примочках АМТ, только не помню, какой из них БТ, а какой ПТ. Красивая и лаконичная конфигурация.
Гм, что-то в #82 я не вижу БТ... Ну да ладно, может, мне просто показалось...

Цитировать
Автор, по-моему, В.Кемпф.
Каждый человек имеет право на собственное мнение :-)

Что-то похожее ты можешь увидеть и в более ранних редакциях... Например - у Хо-Хи издания 1986г., том 1, стр. 403. Все дело в преследуемых целях и, соответственно, в конкретных режимах работы каскада, способствующих достижению этих целей. Куда интереснее выглядит ситуация с ламповыми схемами: лампа всего одна - 12АХ7, а схем - пруд пруди... И ничего, все довольны... :-)

lart

  • Сообщений: 1334
    • Просмотр профиля
Re: Твердотельный прибор с триодной ВАХ
« Ответ #101 : Августа 10, 2011, 03:41:24 pm »
Цитировать
1-ый каскад JCM 800 (2k7/0.68u, 100k)
Слева 12AX7, справа LND150 (конечно с другими номиналами)
Картинки просто поражают... Если в звучании будет такое же сходство - то это реальная альтернатива лампам.

Rst7

  • Сообщений: 1619
  • Мимо проходил...
    • Просмотр профиля
    • E-mail
Re: Твердотельный прибор с триодной ВАХ
« Ответ #102 : Августа 10, 2011, 04:08:38 pm »
Цитировать
Какая разница, что там на больших, если нас интересует зона 0-100 мкА сеточного тока?

По моим измерениями там не экспонента. К сожалению, измерял давно, и данных не сохранилось, помню, что достаточно хорошо ложилось на кривую со степенью близкой к 3/2. У Вас другие данные? Есть числа? Или все-таки стоит как-нибудь перемерять?
"Практика выше (теоретического) познания, ибо она имеет не только достоинство всеобщности, но и непосредствен

KMG

  • Сообщений: 3776
    • ICQ клиент - 412221711
    • AOL клиент - Mike
    • Просмотр профиля
    • E-mail
Re: Твердотельный прибор с триодной ВАХ
« Ответ #103 : Августа 10, 2011, 04:12:24 pm »
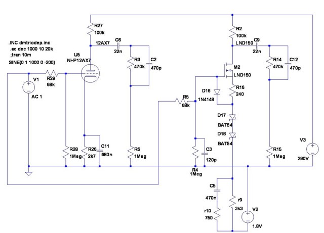
Вот собственно схема тестового стенда, он же после сима собран в реале.

Конечно смещение истоковой цепи многим не понравится, зато есть возможность независимо выставить ку/ачх и рабочую точку, то есть легко повторить любой ламповый каскад.

Marton

  • Гость
Re: Твердотельный прибор с триодной ВАХ
« Ответ #104 : Августа 10, 2011, 05:01:35 pm »
KMG
Вот это да! Даже не верится!
Осциллограммы почти в ноль! Отличный результат!
Нижняя полуволна у фета чуууть-чуть отличается, более квадратная.
Наверное, звучать будет чуть более чётче или резче, чем лампа. Как в случае с фет КП перед ТБ.
« Последнее редактирование: Августа 10, 2011, 05:03:53 pm от Marton »

Marton

  • Гость
Re: Твердотельный прибор с триодной ВАХ
« Ответ #105 : Августа 10, 2011, 05:10:57 pm »
Цитировать
По моим измерениями там не экспонента. К сожалению, измерял давно, и данных не сохранилось, помню, что достаточно хорошо ложилось на кривую со степенью близкой к 3/2. У Вас другие данные? Есть числа? Или все-таки стоит как-нибудь перемерять?
Было дело, измерял.

Вот аппроксимация экспериментальных данных (плюсики - эксперимент). Степень - 1/3, а не 3/2.



Вот синтезированная по реальным данным передаточная функция каскада на триоде



Вот модель сигнала, полученного для этой передаточной функции



Вот его сравнение с реальным сигналом




А вот реальные ВАХи










Вот схема установки



Если хочется больше тока сетки и анода - "их есть у меня"





« Последнее редактирование: Августа 10, 2011, 05:38:52 pm от Marton »

Peratron

  • Сообщений: 13579
  • GTLab - forever!
    • Просмотр профиля
    • E-mail
Re: Твердотельный прибор с триодной ВАХ
« Ответ #106 : Августа 10, 2011, 05:12:50 pm »
Цитировать
Конечно смещение истоковой цепи многим не понравится
Чур, я первый!

Цитировать
зато есть возможность независимо выставить ку/ачх и рабочую точку, то есть легко повторить любой ламповый каскад.
Не въехал с разбегу в сермяжность двух диодов в истоке - с одной стороны организуем лишнее падение, а с другой - компенсируем это падение отрицательным источником...  :-?

Или это под детектирующий диод подстраивался?
А может подумать над детектором по типу транзистора, которую я подкидывал в обсуждение раньше?
Там же можно и биполяр, и полевик вставлять - моп с порогом открывания 2...3 вольта полне будет смотреться.
Кроме того, есть возможность формировать управление открыванием этого транзистора вообще специфическим образом - например, через отдельный усилитель со специально сформированной передаточной характеристикой.
Главное, что этот усилитель влиять на основной звук не будет, поскольку открывается только в процессе ограничения...
Схемотехническая мантра: титцешенкохоровицехилл. Повторять до просветления...

Medved

  • Сообщений: 4534
  • Ле... Лети!
    • ICQ клиент - 467329541
    • Просмотр профиля
    • E-mail
Re: Твердотельный прибор с триодной ВАХ
« Ответ #107 : Августа 10, 2011, 05:28:10 pm »
Диоды в истоке нужны для плавного закрытия полевика.

Medved

  • Сообщений: 4534
  • Ле... Лети!
    • ICQ клиент - 467329541
    • Просмотр профиля
    • E-mail
Re: Твердотельный прибор с триодной ВАХ
« Ответ #108 : Августа 10, 2011, 05:31:02 pm »
Цитировать
По моим измерениями там не экспонента. К сожалению, измерял давно, и данных не сохранилось, помню, что достаточно хорошо ложилось на кривую со степенью близкой к 3/2. У Вас другие данные? Есть числа? Или все-таки стоит как-нибудь перемерять?


Вот этот кусок, который в основном у нас и работает -- не степенная функция. Можно поднять числовые данные Маркуса и поподбирать интерполирующую функцию, но мне, право, лень. Да и это ведь не важно. ВАХи ПП нам даны свыше и ничего с ними уже не сделать. Что имеем, то имеем :)
« Последнее редактирование: Августа 10, 2011, 05:42:50 pm от Medved »

Rst7

  • Сообщений: 1619
  • Мимо проходил...
    • Просмотр профиля
    • E-mail
Re: Твердотельный прибор с триодной ВАХ
« Ответ #109 : Августа 10, 2011, 05:43:12 pm »
Цитировать
Вот этот кусок, который в основном у нас и работает

В основном? Я бы так не сказал. До 0.5мА надо глядеть точно. А то и до одного миллиампера. Ну скажем, 200кОм (ну такое, типичное среднепотолочное, во всяких дуалректах валом таких цепей) в цепи сетки на одну треть (это я про установившийся режим из-за сеточного детектирования, на атаке больше) размаха предыдущей лампы как раз даст пол-миллиампера.
"Практика выше (теоретического) познания, ибо она имеет не только достоинство всеобщности, но и непосредствен

Rst7

  • Сообщений: 1619
  • Мимо проходил...
    • Просмотр профиля
    • E-mail
Re: Твердотельный прибор с триодной ВАХ
« Ответ #110 : Августа 10, 2011, 05:46:07 pm »
Цитировать
ВАХи ПП нам даны свыше и ничего с ними уже не сделать.

Ну как Вы должны понимать, любая степенная функция синтезируется из логарифмической и антилогарифмической ;) Надо ли - это да, верный вопрос.
"Практика выше (теоретического) познания, ибо она имеет не только достоинство всеобщности, но и непосредствен

Medved

  • Сообщений: 4534
  • Ле... Лети!
    • ICQ клиент - 467329541
    • Просмотр профиля
    • E-mail
Re: Твердотельный прибор с триодной ВАХ
« Ответ #111 : Августа 10, 2011, 06:19:13 pm »
Цитировать
Цитировать
Вот этот кусок, который в основном у нас и работает

В основном? Я бы так не сказал. До 0.5мА надо глядеть точно. А то и до одного миллиампера. Ну скажем, 200кОм (ну такое, типичное среднепотолочное, во всяких дуалректах валом таких цепей) в цепи сетки на одну треть (это я про установившийся режим из-за сеточного детектирования, на атаке больше) размаха предыдущей лампы как раз даст пол-миллиампера.
Да потому что, когда сопротивление сетки много меньше сопротивления резистора, там все сильно линеаризуется резистором же, поэтому этот кусок малоинтересен. Что касается синтеза... Синтезировать один диод горсткой ОУ с обвязкой мне кажется немного странным, впрочем было бы желание :) У меня его нет ::)
« Последнее редактирование: Августа 10, 2011, 06:21:46 pm от Medved »

KMG

  • Сообщений: 3776
    • ICQ клиент - 412221711
    • AOL клиент - Mike
    • Просмотр профиля
    • E-mail
Re: Твердотельный прибор с триодной ВАХ
« Ответ #112 : Августа 10, 2011, 06:31:33 pm »
Цитировать
Конечно смещение истоковой цепи многим не понравится
Цитировать
Чур, я первый!
Можно же не смещать в минус истоковую цепь, а "приподнять" сеточную.
Цитировать
Не въехал с разбегу в сермяжность двух диодов в истоке - с одной стороны организуем лишнее падение, а с другой - компенсируем это падение отрицательным источником...  :-?
Или это под детектирующий диод подстраивался?
Если обратишь внимание, на 2х BAT54 при этом токе упадет 0.4В а смещение там 1.5-2В, так что убирание их не спасет отца русской демократии.
Я где то выкладывал осциллограммы как влияют диоды в истоковой цепи на остроту углов отсечки.
Если интересно могу завтра снять детально "уголки" с диодами и без.
В моем варианте сначала истоковой цепью подбирается нужный КУ с учетом АЧХ, потом смещением выставляется рабочая точка. И все, каскад готов.
Кстати результаты сима весьма сильно совпали с реалом.
Цитировать
А может подумать над детектором по типу транзистора, которую я подкидывал в обсуждение раньше?
Там же можно и биполяр, и полевик вставлять - моп с порогом открывания 2...3 вольта полне будет смотреться.
Кроме того, есть возможность формировать управление открыванием этого транзистора вообще специфическим образом - например, через отдельный усилитель со специально сформированной передаточной характеристикой.
Главное, что этот усилитель влиять на основной звук не будет, поскольку открывается только в процессе ограничения...
1. Как поступать если в истоковой цепи нет сигнала (шунтирован емкостью), да еще и его наличие зависит от частоты сигнала?
2. Для полной аутентичности входной ток должен течь в истоковую цепь, иначе происходит искажение формы сеточного ограничения выходного сигнала по сравнению с прототипом для сигналов ниже по частоте чем частота среза истоковой частотной коррекции.
« Последнее редактирование: Августа 10, 2011, 07:40:36 pm от mike »

Rst7

  • Сообщений: 1619
  • Мимо проходил...
    • Просмотр профиля
    • E-mail
Re: Твердотельный прибор с триодной ВАХ
« Ответ #113 : Августа 10, 2011, 06:43:08 pm »
Цитировать
Да потому что, когда сопротивление сетки много меньше сопротивления резистора, там все сильно линеаризуется резистором же, поэтому этот кусок малоинтересен.

Неа. Это же не транзистор как усилитель тока базы. А усилитель напряжения на сетке. В данном случае весь диапазон сигнала с предыдущего каскада компрессируется в маленький закругленыш (пардон за такой термин). Для одной полуволны, ясное дело. И это одна из причин появления всяких погрешностей эмуляции (на уровне слухового восприятия). Не просто жесткое ограничение, а все-таки небольшой пролаз сигнала на выход имеется. Очень маленького уровня (из-за деления на сеточном резисторе и эквивалентном сопротивлении диода сетка-катод). Понятное дело, происходит маскировка большим сигналом и прочее, но все же пролазит. Но и разговор-то ведется о наиболее близком приближении. Я вообще-то это так, не навязываю, а высказываю мысли.

Правда, я вроде пока не видел случаев уверенного различения лампа/эмуляция на пт в слепом тесте. Поправьте, если я не прав. Так что может быть это пустое теоретизирование.
"Практика выше (теоретического) познания, ибо она имеет не только достоинство всеобщности, но и непосредствен

OldMike

  • Сообщений: 1963
  • Сложно сделать - просто, наоборот - сложнее...
    • ICQ клиент - 366028254
    • Просмотр профиля
    • E-mail
Re: Твердотельный прибор с триодной ВАХ
« Ответ #114 : Августа 10, 2011, 10:15:22 pm »
Осциллограммы впечатлили...
производится и предлагается к продаже линия примочек/преампов RedCat BM-4/5/6/7 и SL100/FSL100

Peratron

  • Сообщений: 13579
  • GTLab - forever!
    • Просмотр профиля
    • E-mail
Re: Твердотельный прибор с триодной ВАХ
« Ответ #115 : Августа 11, 2011, 01:30:35 am »
Цитировать
Если интересно могу завтра снять детально "уголки" с диодами и без.
Конечно, любая дополнительная информация к размышлению вызывает чувство благодарности. Хотя мне лично вполне достаточно от автора идеи качественных ремарок по нюансам работы схемы...
Псб...

В целом же хочу констатировать, что симуляция ламп подтвердила свою правомочность, как одно из средств схемотехнического конструирования - в целом модели достаточно адекватны...
Так?

Цитировать
Кстати результаты сима весьма сильно совпали с реалом.
Вот и ладушки...
 :-* :-* :-*

Цитировать
1. Как поступать если в истоковой цепи нет сигнала (шунтирован емкостью), да еще и его наличие зависит от частоты сигнала?
Управлять эмулятором сеточного тока от разности входного напряжения между затвором и истоком. То есть, сделать отдельную ветвь симуляции именно сеточного диода, но не лампы в целом (без влезания в выход/сток).

Цитировать
2. Для полной аутентичности входной ток должен течь в истоковую цепь, иначе происходит искажение формы сеточного ограничения выходного сигнала по сравнению с прототипом для сигналов ниже по частоте чем частота среза истоковой частотной коррекции.
Ну, так и ставить двухполюсник между этими точками - а управляющую цепь делать независимо. Пример такого независимого управления - оптрон: управляющий диод работает от опера, включённого между "сеткой" и "катодом", а передаточная характеристика эмулируется в нужной степени. А исполнительный транзистор включается между теми же квази-сеткой и квази-катодом. При этом, возможна очень глубокая симуляция ПХ.
При применении простых элементов вроде диода, мы ограничены возможностями управления его ПХ - вот идея и стоит в том, что б найти иные способы.
Для начала - просто добиться аутентичности, а потом можно будет и упрощать, но уже без потери аутентичности...

Можно в этом смысле подумать и над управлением через полевик - главное, что б функционально управление и исполнение были разделены...

ХИНТ: можно (и значит нужно!) разделить не только управление и исполнение - но и совсем разделить токи!
Пока до данного момента все мы (и я в том числе) были заворожены идеей "что отбираем по току в сетке, то и пускаем в катод".
Но если продолжить мысль, обозначенную выше - то нам, строго говоря, пофигу, откуда берётся ток, втекающий в катод, и куда девается ток, отсасываемый от сетки. Главное, что б между ними сохранялось функционально заданное соотношение (которое в данном случае 1:1 - но ведь это не единственный вариант!).

А это значит, что мы можем сажать сеточный ток на землю без стеснения, а в катод подкачивать из анодной цепи!
А это уже совсем другая схемотехника  :-*

В общем, надо переходить от двухполюсника к четырёхполюснику - и математически описать требования к передаточной характеристике.
Я думаю, что это достаточно тривиальная задача.
А синтезировать схему под обобщённую модель - и того проще.
Таким образом, переход от двухполюсника к четырёхполюснику в данной задаче является ключевым моментом.

ХИНТ2: вообще то тут два четырёхполюсника прослеживаются - по входу они оба сидят между сеткой и катодом, а вот по выходу нужно управлять двумя токами: током сетки и током в катод.
И похоже, что изменив соотношение токов и ПХ каждого из четырёхполюсников можно добиться аутентичности с прототипом при низком питании...
« Последнее редактирование: Августа 11, 2011, 02:12:09 am от peratron »
Схемотехническая мантра: титцешенкохоровицехилл. Повторять до просветления...

KMG

  • Сообщений: 3776
    • ICQ клиент - 412221711
    • AOL клиент - Mike
    • Просмотр профиля
    • E-mail
Re: Твердотельный прибор с триодной ВАХ
« Ответ #116 : Августа 11, 2011, 07:40:30 am »
Это довольно сильно усложнит схему, еще вопрос необходимо ли это.
Если хватит точности эуляции с помощью цепочки диод-резистор "по Кемпфу", то  проще сделать "виртуальную землю" (по терминологии Denn-a) для затворных цепей.
« Последнее редактирование: Августа 11, 2011, 07:40:59 am от mike »

Peratron

  • Сообщений: 13579
  • GTLab - forever!
    • Просмотр профиля
    • E-mail
Re: Твердотельный прибор с триодной ВАХ
« Ответ #117 : Августа 11, 2011, 08:52:19 am »
Цитировать
Это довольно сильно усложнит схему,
Конечно, один диод проще. Но ведь можно и вообще без него - и тоже работать будет  ;)

Цитировать
еще вопрос необходимо ли это.
Ну, разумеется... Это ключевой вопрос современности (с)...
 ;)

Цитировать
Если хватит точности эуляции с помощью цепочки диод-резистор "по Кемпфу", то  проще сделать "виртуальную землю" (по терминологии Denn-a) для затворных цепей.
А вот это - очень большой вопрос, будет ли это "проще" по совокупности.
И ещё более важный вопрос - хватает ли точности эмуляции?

На мой взгляд, сама по себе погоня за вырисовыванием волны не вполне объективна - звучание гитары с живой музыкальной спектральной системой сигнала отличается от звучания звукового генератора с монохромным дистиллированным и мёртвым синусом.
Ещё раз подчеркну - давно пора переходить на более приближенные к реальности критерии оценки: надо смотреть изменение спектра в динамике. Для чего использовать имеющееся в спектралабе 3Д-представление.
Пока ещё никто не сделал таких тестов - а пора ведь.

В симе можно сравнить реакцию в динамике при помощи утилиты, позволяющей делать спайс-реампинг - то есть, получить на выходе пару вавок, которые и глядеть в 3-Д спектро-вьювере.

А по живому - можно реампить сравниваемые схемы либо тестовым сигналом с заданной динамикой (отрисованным загодя в форже или другом волновом редакторе), либо вообще реампить живым сэмплом.
И вот только получив такие картинки, можно попытаться сопоставить видимое со слышимым.
И только это сделает наши усилия более осмысленными и направленными объективно в правильную сторону...
Схемотехническая мантра: титцешенкохоровицехилл. Повторять до просветления...

santa

  • Сообщений: 1404
  • с помойки банки рулят, турреты нервно курят
    • Просмотр профиля
Re: Твердотельный прибор с триодной ВАХ
« Ответ #118 : Августа 11, 2011, 09:16:34 am »
вероятно на лампе и синус лучше звучит  ;D :)
теория убийца практики

slo100>slo100pt  >>  topsecret

KMG

  • Сообщений: 3776
    • ICQ клиент - 412221711
    • AOL клиент - Mike
    • Просмотр профиля
    • E-mail
Re: Твердотельный прибор с триодной ВАХ
« Ответ #119 : Августа 11, 2011, 02:33:55 pm »
Как и обещал, разница с диодами в истоке (слева) и без (справа).